Нужна схема преобразователя с 12 на 24 вольта
Модераторы: SNOOPER, Nbf, Romik, BAlex
-
алексей - Маленький Мук
- Модератор
- Сообщения: 20293
- Зарегистрирован: 11 дек 2008, 16:10
- Откуда: москва м Академическая
- Благодарил (а): 101 раз
- Поблагодарили: 1323 раза
Re: Нужна схема преобразователя с 12 на 24 вольта
Конвертор куплен
Дело за малым;доставить из Питера 
Всем добра.......
- Сергус
- Сообщения: 30
- Зарегистрирован: 29 июн 2009, 02:55
- Двигатель:: 6G72 Бензин 12 кл.
- Мой автомобиль(и):: Pajero, коротыш, 3 литра, АКПП, 1993 г.в.
- Откуда: Петропавловск-Камчатский
Re: Нужна схема преобразователя с 12 на 24 вольта
нет, там не переменка!!! Я с Рэсосниками разговаривал на работе, говорят обычный плюс и минус.. Фары взяты с "Чебурашки" - УВП Л-410... Сейчас попробую схему выложить..
- Сергус
- Сообщения: 30
- Зарегистрирован: 29 июн 2009, 02:55
- Двигатель:: 6G72 Бензин 12 кл.
- Мой автомобиль(и):: Pajero, коротыш, 3 литра, АКПП, 1993 г.в.
- Откуда: Петропавловск-Камчатский
Re: Нужна схема преобразователя с 12 на 24 вольта
Как изображение вставлять или документ? Что-то не получается..
- Вложения
-
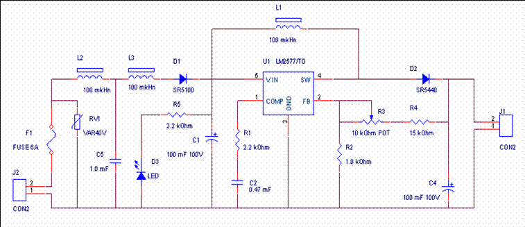
- Представленая схема преобразователя напряжения позволяет преобразовать входное напряжение 12-16 Вольт в стабильное напряжение 24 Вольт, ток в нагрузке до 3-х ампер. В качестве источника энергии предполагается использование Li-Ion батарей емкостью 6-12 ампер часов (4 штуки соединенные последовательно), Lead-Acid 12 Djkn или автомобильный аккумулятор. Необходимо учитывать, что при применении устройства надо позаботиться о схеме защиты батарей от глубокого разряда и схеме индикации состояния батарей. Индуктивность катушки 100-160 mkGn (52 kHz 5A). Регулировка выходного напряжения осуществляется потенциометром R3. На катушках L2&L3 собран фильтр для уменьшения уровня помех от генератора автомобиля. Если не требуется ограничение уровня помех - можно фильтр не устанавливать. Микросхему надо установить на радиатор.
- Сергус
- Сообщения: 30
- Зарегистрирован: 29 июн 2009, 02:55
- Двигатель:: 6G72 Бензин 12 кл.
- Мой автомобиль(и):: Pajero, коротыш, 3 литра, АКПП, 1993 г.в.
- Откуда: Петропавловск-Камчатский
Re: Нужна схема преобразователя с 12 на 24 вольта
Есть еще одна схемка, может кому пригодится..
- Вложения
-
- из12 в 36, 127, 220 В
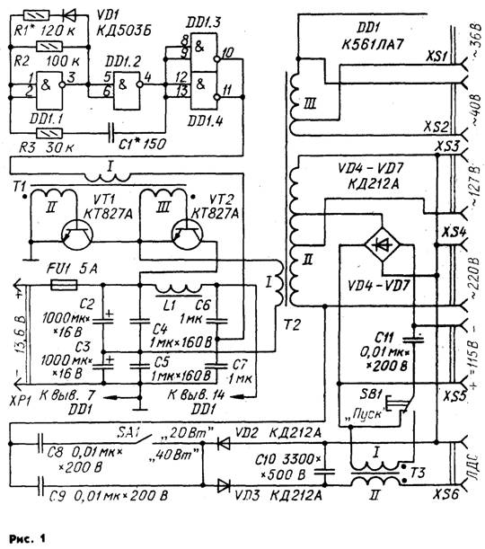
Описываемое устройство позволяет питать люминесцентную лампу, электропаяльник на напряжение 36 В, электробритву и другие приборы. Максимальная мощность нагрузки преобразователя — 40 Вт, при этом ток, потребляемый от аккумуляторной батареи, составляет примерно 4 А. Вилкой ХР1 преобразователь подключают к прикуривателю или розетке, соединенной с аккумуляторной батареей автомобиля. С целью уменьшения габаритов конструкции преобразователя частота задающего генератора, собранного на элементах DD1.1 и DD1.2, выбрана около 25 кГц. Элементы DD1.3 и DD1.4 образуют буферный каскад, нагрузкой которого служит обмотка I согласующего трансформатора Т1. Импульсы напряжения на обмотках II и III трансформатора управляют мощными ключевыми транзисторами VТ1, VТ2. При этом ток в первичной обмотке трансформатора Т2 преобразователя достигает в импульсе 8 А, что обеспечивает требуемую мощность на его вторичных обмотках. Напряжение питания на элементы задающего генератора и буферного каскада поступает через развязывающий фильтр L1С4С6. Чтобы генератор вырабатывал сигнал симметричной формы — меандр, необходимый для управления транзисторными ключами, в него введена цепочка R1VD1, выравнивающая длительность зарядки и разрядки конденсатора С1. Обмотка III трансформатора Т2 рассчитана на подключение к ней (через разъемы Х81, Х52) приборов на напряжение 36...40 В. Отводом обмотки можно изменять мощность, потребляемую нагрузкой, например, подбирать температуру нагрева жала электропаяльника. Обмотка II этого трансформатора предназначена для питания приборов, рассчитанных на переменные напряжения 127 и 220 В. Часть напряжения, снимаемого с верхней по схеме секции обмотки, выпрямляется диодами VD4—VD7, включенными по схеме моста, а пульсации выпрямленного напряжения сглаживает конденсатор С11. В результате на разъеме Х55 (при замкнутых контактах кнопки SВ1) действует постоянное напряжение 115 В — для питания электробритвы с коллекторным электродвигателем. Впрочем, это напряжение может иметь другое значение— в зависимости от конкретной модели электробритвы. Известно, что для включения люминесцентных ламп без подогрева нитей накаливания необходимо напряжение более 500...600 В [1]. Чтобы получить его, напряжение 200 В обмотки II трансформатора Т2 подается на выпрямитель-умножитель, выполненный на диодах VD2, VDЗ и конденсаторе С9 В результате на конденсаторе С10 действует повышенное напряжение постоянного тока. Для люминесцентной лампы мощностью 40 Вт параллельно конденсатору С9 подключают (тумблером SА1) конденсатор С8. Однако напряжения на фильтрующем конденсаторе С10 оказывается недостаточным для зажигания люминесцентной лампы. Поэтому в этот узел устройства введен дополнительный пусковой трансформатор ТЗ, но включают лампу вручную кнопкой SВ1. Вот как это происходит. При замкнутых контактах кнопки SВ1 конденсатор С11 заряжен до напряжения 115 В. При нажатии на кнопку он быстро разряжается через первичную обмотку трансформатора ТЗ. При этом на вторичной обмотке трансформатора возникает импульс напряжения, достаточный для за жигания люминесцентной лампы В дальнейшем свечение лампы поддерживается напряжением на конденсаторе С10 выпрямителя VD2, VDЗ. Такое построение этого узла преобразователя позволяет не только обойтись без подогрева накальной нити люминесцентной лампы, но и использовать лампу с перегоревшей нитью накаливания (если, конечно, она пригодна для работы в таком режиме). Напряжение подают на оба вывода нити накаливания Люминесцентную лампу подкчючают к разъему Х56 «лдс».
Внешний вид преобразователя со стороны лицевой панели показан на рис 2. Большую часть деталей размещают на плате из изоляционного материала размерами примерно 175x80 мм (рис 3). Соединения между деталями делают снизу платы. Другие детали монтируют на дополнительной плате, которую размещают на боковой стенке корпуса. Цепи преобразователя, по которым течет большой ток, следует выполнять проводом диаметром не менее 2 мм возможно минимальной длины. Это требование относится и к проводам, соединяющим преобразователь с аккумуляторной батареей. Микросхема DD1 преобразователя может быть К561ЛЕ5, диод VD1 — любой высокочастотный малогабаритный, транзисторы VТ1 и VТ2 — КТ827 с буквенщыйи индексами Б, В Выпрямительные диоды VD2—VD7 должны быть высокочастотными, например (кроме КД212А), КД205А — КД205Д, КД213А, КД213Б. Конденсаторы. С1 — КД, КТ, КМ; С6 и С7 — КМ, МБМ; С2 и СЗ — К50-24 (или К50-6), остальные — БМ, МБМ. Индуктивность дросселя L1 может быть 10 . 200 мкГн. Трансформаторы Т1 и ТЗ выполнены на кольцах типоразмера К20x12x6 из феррита 2000НМ. Обмотка I первого из них содержит 120 витков, а обмотки II и III — по 45 витков провода ПЭВ-2 0,2. Первичная обмотка трансформатора ТЗ представляет собой 2 витка, а вторичная — 20 витков провода ПЭВ-2 0,4 Магнитопроводом трансформатора Т2 служат два склеенных вместе кольца типоразмера К32x20x9 из феррита 2000НМ. Его обмотка I содержит 1,5 витка провода ПЭВ-2 2,0, обмотка II — 88 витков провода ПЭВ-2 0,4 (отводы от 36 до 50-го витков, считая от начала), обмотка III —16 витков провода ПЭВ-2 1,0 (отвод от 14-го витка) Перед намоткой провода острые грани колец надо сгладить надфилем, после чего обмотать магнитопровод лакотканью или изоляционной лентой.
Налаживание преобразователя напряжения заключается в следующем. Сначала подбором резистора R1 добиваются на выходе буферного каскада импульсного сигнала, близкого по форме к меандру. Затем, в случае необходимости, подбором конденсатора С1 устанавливают частоту задающего генератора, равную 25.. 27 кГц. Ток, потребляемый преобразователем без нагрузки, должен составлять примерно 500 мА. Аналогичный преобразователь можно приспособить для мотоцикла Для нагрузок, рассчитанных на другие напряжения, нужно лишь пересчитать данные трансформатора Т2 по методике, описанной в [2]
-
- image004.jpg (26.35 КБ) 3145 просмотров
-
алексей - Маленький Мук
- Модератор
- Сообщения: 20293
- Зарегистрирован: 11 дек 2008, 16:10
- Откуда: москва м Академическая
- Благодарил (а): 101 раз
- Поблагодарили: 1323 раза
Re: Нужна схема преобразователя с 12 на 24 вольта
Позавчерась приехал мой преобразователь
работает
8ампр 200 ват
схемы к нему нет
но можно попробовать срисовать 
Всем добра.......
- mamont56
- Сообщения: 14854
- Зарегистрирован: 28 окт 2009, 23:36
- Двигатель:: 100 и еще лошадь
- Мой автомобиль(и):: TINO -ЕШТЩ
- Откуда: Н.Новгород
- Откуда: Нижний Новгород
- Благодарил (а): 239 раз
- Поблагодарили: 204 раза
Re: Нужна схема преобразователя с 12 на 24 вольта
ЁЁООО-маёёёёё....
чем такую "войну" городить... мож лампочки поставить на 12 вольт?
там "свистеть" будет по всем частотам...
никакие фильтры, никакой приёмник , не говоря уж про рацию,
не в состоянии подавить эти помехи...
там же почти "квадрат" рубится на выходе...
...мы, лентяи ,должны помогать друг другу ,иначе трудоголики захватят власть!...
- ES_Mits
- Сообщения: 904
- Зарегистрирован: 25 май 2009, 01:38
- Откуда: родом из детства
- Благодарил (а): 13 раз
- Поблагодарили: 20 раз
Re: Нужна схема преобразователя с 12 на 24 вольта
Сколько стоит такой преобразователь и где можно заказать?
Я снял с Бычка трансфоматор, теперь думаю для чего...
Кроме фар, для чего может пригодится 24в в машине?
Я снял с Бычка трансфоматор, теперь думаю для чего...
Кроме фар, для чего может пригодится 24в в машине?
4D56-td,1994,мкпп,5дв, 265/70 R15
-
алексей - Маленький Мук
- Модератор
- Сообщения: 20293
- Зарегистрирован: 11 дек 2008, 16:10
- Откуда: москва м Академическая
- Благодарил (а): 101 раз
- Поблагодарили: 1323 раза
Re: Нужна схема преобразователя с 12 на 24 вольта
http://www.mobil-pitanie.ru/cat1224.htm Мне надобно запитать "автономку",она на 24ES_Mits писал(а):Сколько стоит такой преобразователь и где можно заказать?
Я снял с Бычка трансфоматор, теперь думаю для чего...
Кроме фар, для чего может пригодится 24в в машине?
Всем добра.......
- ES_Mits
- Сообщения: 904
- Зарегистрирован: 25 май 2009, 01:38
- Откуда: родом из детства
- Благодарил (а): 13 раз
- Поблагодарили: 20 раз
Re: Нужна схема преобразователя с 12 на 24 вольта
спасибо.А мне актуальнее 12-220в. Цены мне понравились.
4D56-td,1994,мкпп,5дв, 265/70 R15
