СРОЧНО. Вентилятор кондинционера - вернее его отсутствие.
Модераторы: SNOOPER, Nbf, drcham, Romik, BAlex, DenVer, SoundSpeed
- megranny
- Сообщения: 6152
- Зарегистрирован: 18 июл 2011, 01:22
- Двигатель:: дизель 4M41
- Мой автомобиль(и):: Subaru Forester III(S12),MP IV-3,2 Di-D Ultimate
- Откуда: ЦФО,76
- Благодарил (а): 16 раз
- Поблагодарили: 79 раз
Re: СРОЧНО. Вентилятор кондинционера - вернее его отсутстви
Мене каэтся,что мелкая типа москитка сетка ухудшит характеристики обдува?
I made in Japan
- qrz
- Сообщения: 259
- Зарегистрирован: 23 май 2011, 19:31
- Двигатель:: 4M41
- Мой автомобиль(и):: MMC Pajero IV 3.2 2012
- Благодарил (а): 7 раз
- Поблагодарили: 11 раз
Re: СРОЧНО. Вентилятор кондинционера - вернее его отсутстви
меньше чем пух который забъет радиатор, за несколко лет между радиаторами такой фойлок образуется что не с какой сеткой не сравниться.
да и после сезона пуха ее можно снять.
хотя я до осени оставляю и осенью такая куча насекомых...
хотя за решеткой у меня стоит аллюминевая сетка с ечейкой 5х4. она только от камней помогает и огромных "мух".
да и после сезона пуха ее можно снять.
хотя я до осени оставляю и осенью такая куча насекомых...
хотя за решеткой у меня стоит аллюминевая сетка с ечейкой 5х4. она только от камней помогает и огромных "мух".
- Lebed
- Сообщения: 10748
- Зарегистрирован: 25 июл 2010, 11:23
- Двигатель:: ******
- Мой автомобиль(и):: ******
- Откуда: ***
- Откуда: ***
- Благодарил (а): 236 раз
- Поблагодарили: 431 раз
Re: СРОЧНО. Вентилятор кондинционера - вернее его отсутстви
А конструкторы видимо дураки, о мухах не знают
Тюль ещё надо добавить для красоты данного тюнинга

"Если театр начинается с вешалки, то за такие пьесы нужно вешать." (с)
P.S. Для упырей- "Мы с тобой Гималаи; остальные — ничтожества." (с)
P.S. Для упырей- "Мы с тобой Гималаи; остальные — ничтожества." (с)
- qrz
- Сообщения: 259
- Зарегистрирован: 23 май 2011, 19:31
- Двигатель:: 4M41
- Мой автомобиль(и):: MMC Pajero IV 3.2 2012
- Благодарил (а): 7 раз
- Поблагодарили: 11 раз
Re: СРОЧНО. Вентилятор кондинционера - вернее его отсутстви
о россии забыли подумать, радиаторы вообще незащищены от посторонних предметов. в верхней решетки отверстия 2х5см я решетку поставил после того как камень пробил насквозь пластиковую фальш решотку радиатора хорошо что в той части где отверстие не вырезанно (рядом с фарой) такой камень легко может пробить радиатор
- Lebed
- Сообщения: 10748
- Зарегистрирован: 25 июл 2010, 11:23
- Двигатель:: ******
- Мой автомобиль(и):: ******
- Откуда: ***
- Откуда: ***
- Благодарил (а): 236 раз
- Поблагодарили: 431 раз
Re: СРОЧНО. Вентилятор кондинционера - вернее его отсутстви
Ну да, камни, оказывается только в России бывают)))
"Если театр начинается с вешалки, то за такие пьесы нужно вешать." (с)
P.S. Для упырей- "Мы с тобой Гималаи; остальные — ничтожества." (с)
P.S. Для упырей- "Мы с тобой Гималаи; остальные — ничтожества." (с)
- megranny
- Сообщения: 6152
- Зарегистрирован: 18 июл 2011, 01:22
- Двигатель:: дизель 4M41
- Мой автомобиль(и):: Subaru Forester III(S12),MP IV-3,2 Di-D Ultimate
- Откуда: ЦФО,76
- Благодарил (а): 16 раз
- Поблагодарили: 79 раз
Re: СРОЧНО. Вентилятор кондинционера - вернее его отсутстви
Сёдни в деревне вспомнил про радиаторы.Полез-посмортел.Ну передний он виден постоянно и он практически как новИй,только темнее стал.А вот приподняв полоску поролона,был неприятно удивлён
-тама действительно "ватиновая" прослойка-одеяло.
Пошкыркал слегка кленовой веточкой-одеяло легко отделяется
КАроче,технология быстрочистки без лишней мудянки и когда лениво
такова:
Берём плоску кисть средней жёсткости (ширина30-40мм).Или сразу изогнутую, или подгибаем на градусов 45-60.И аккуратненько снимаем "ватин".ВАЖНО:НЕ МОЧИТЬ!!!,только насухо.При определённой сноровке чистота гарантирована минут за 5-7.
P.S.Не знаю,есть ли связь,вероятно всё же есть,но стрелка терича стоит ровно посередине между вторым и третьим делениями,а ране було в 1мм от среднего.
Берём плоску кисть средней жёсткости (ширина30-40мм).Или сразу изогнутую, или подгибаем на градусов 45-60.И аккуратненько снимаем "ватин".ВАЖНО:НЕ МОЧИТЬ!!!,только насухо.При определённой сноровке чистота гарантирована минут за 5-7.
P.S.Не знаю,есть ли связь,вероятно всё же есть,но стрелка терича стоит ровно посередине между вторым и третьим делениями,а ране було в 1мм от среднего.
I made in Japan
- qrz
- Сообщения: 259
- Зарегистрирован: 23 май 2011, 19:31
- Двигатель:: 4M41
- Мой автомобиль(и):: MMC Pajero IV 3.2 2012
- Благодарил (а): 7 раз
- Поблагодарили: 11 раз
Re: СРОЧНО. Вентилятор кондинционера - вернее его отсутстви
у меня всегда стрелка не доходит 1мм до среднего деления и в жару и в холод
- megranny
- Сообщения: 6152
- Зарегистрирован: 18 июл 2011, 01:22
- Двигатель:: дизель 4M41
- Мой автомобиль(и):: Subaru Forester III(S12),MP IV-3,2 Di-D Ultimate
- Откуда: ЦФО,76
- Благодарил (а): 16 раз
- Поблагодарили: 79 раз
Re: СРОЧНО. Вентилятор кондинционера - вернее его отсутстви
И у мне так было,пока не почистил радиаторqrz писал(а):у меня всегда стрелка не доходит 1мм до среднего деления и в жару и в холод
Сёдни под тридцатник,а стрелка всё равно не поднялася выше середины между вторым и третьим делениями.
Думаю,терича,когда нет "одеяла" на основном радиаторе,вентилятор кондея,который практически не выключается,
обдувае сквозь соты своего радиатора и основной.Поэтому по-ходу температурный режим и изменился?
I made in Japan
- megranny
- Сообщения: 6152
- Зарегистрирован: 18 июл 2011, 01:22
- Двигатель:: дизель 4M41
- Мой автомобиль(и):: Subaru Forester III(S12),MP IV-3,2 Di-D Ultimate
- Откуда: ЦФО,76
- Благодарил (а): 16 раз
- Поблагодарили: 79 раз
Re: СРОЧНО. Вентилятор кондинционера - вернее его отсутстви
qrz писал(а):Проверяй термостат.
На предмет?Да и зачем?Што с ним случилося после наружной чистки радиатора?Щитаю,всё штатно.
Вот t¤ ОЖ узнать бы нуно.Так из любопытства.
I made in Japan
- megranny
- Сообщения: 6152
- Зарегистрирован: 18 июл 2011, 01:22
- Двигатель:: дизель 4M41
- Мой автомобиль(и):: Subaru Forester III(S12),MP IV-3,2 Di-D Ultimate
- Откуда: ЦФО,76
- Благодарил (а): 16 раз
- Поблагодарили: 79 раз
Re: СРОЧНО. Вентилятор кондинционера - вернее его отсутстви
Ещё результатом вышеупомянутой чистки явилася стабильность работы климата и в городе и на трассе.Ране при городской иксплатации ручку выкручивал до 18-19¤C,терича достаточно 21-22¤C.
I made in Japan
- megranny
- Сообщения: 6152
- Зарегистрирован: 18 июл 2011, 01:22
- Двигатель:: дизель 4M41
- Мой автомобиль(и):: Subaru Forester III(S12),MP IV-3,2 Di-D Ultimate
- Откуда: ЦФО,76
- Благодарил (а): 16 раз
- Поблагодарили: 79 раз
Re: СРОЧНО. Вентилятор кондинционера - вернее его отсутстви
У нас тож за тридцатник,но сёдни при +22,5°C на климате замёрз.Пришлося +23°C выставлять.
I made in Japan
- Yurza
- Сообщения: 183
- Зарегистрирован: 19 дек 2012, 16:46
- Двигатель:: 4m41
- Мой автомобиль(и):: Pajero4
- Откуда: Краснодар
- Благодарил (а): 7 раз
- Поблагодарили: 24 раза
Re: СРОЧНО. Вентилятор кондинционера - вернее его отсутстви
установил вентилятор Нисенс, релюху взял из наличия от Деу, все работает, протестил в горах, температурный режим в норме, климат холодит стабильно.
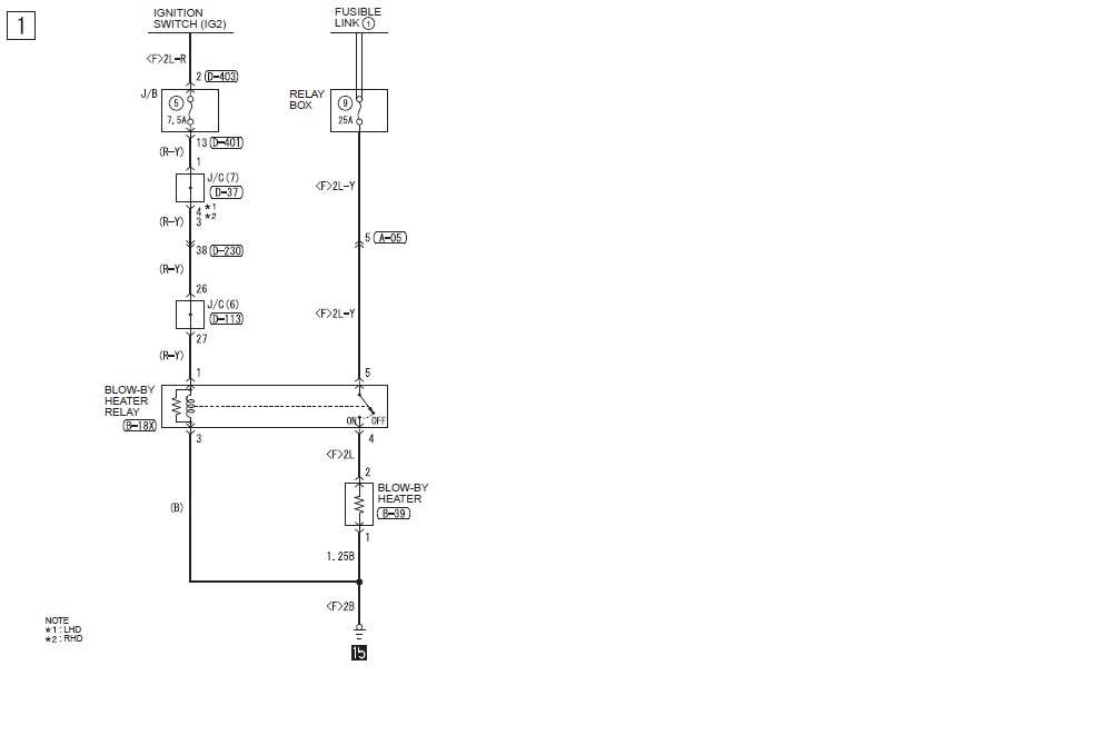
РС: заодно выдернул реле обогрева сапуна на лето (поставил напоминалку на ноябрь, поставить его назад)
РС: заодно выдернул реле обогрева сапуна на лето (поставил напоминалку на ноябрь, поставить его назад)
-
Haarwind
- Сообщения: 103
- Зарегистрирован: 02 фев 2011, 17:09
- Двигатель:: 3.2 D - 190 л.с
- Мой автомобиль(и):: Pajero IV
- Откуда: г.Нерезиновск
- Поблагодарили: 2 раза
Re: СРОЧНО. Вентилятор кондинционера - вернее его отсутстви
А чего дает это действие?Yurza писал(а): РС: заодно выдернул реле обогрева сапуна на лето (поставил напоминалку на ноябрь, поставить его назад)
- megranny
- Сообщения: 6152
- Зарегистрирован: 18 июл 2011, 01:22
- Двигатель:: дизель 4M41
- Мой автомобиль(и):: Subaru Forester III(S12),MP IV-3,2 Di-D Ultimate
- Откуда: ЦФО,76
- Благодарил (а): 16 раз
- Поблагодарили: 79 раз
Re: СРОЧНО. Вентилятор кондинционера - вернее его отсутстви
Экономика типа.Только мну каэтся,што включение обогрева происходит при отрицательных температурах.Haarwind писал(а):А чего дает это действие?Yurza писал(а): РС: заодно выдернул реле обогрева сапуна на лето (поставил напоминалку на ноябрь, поставить его назад)
I made in Japan
- Yurza
- Сообщения: 183
- Зарегистрирован: 19 дек 2012, 16:46
- Двигатель:: 4m41
- Мой автомобиль(и):: Pajero4
- Откуда: Краснодар
- Благодарил (а): 7 раз
- Поблагодарили: 24 раза
Re: СРОЧНО. Вентилятор кондинционера - вернее его отсутстви
Реле выдергивается в целях безопасности, у митсубиси даже компания сервисная идет по замене обогрева сапуна, летом он тоже работает и якобы оплавляется, есть отдельная тема по данному вопросу
- SNOOPER
- Модератор
- Сообщения: 57430
- Зарегистрирован: 11 дек 2004, 19:49
- Двигатель:: 4D56
- Мой автомобиль(и):: NewMPS
- Откуда: 78
- Откуда: Spb
- Благодарил (а): 1027 раз
- Поблагодарили: 4785 раз
Re: СРОЧНО. Вентилятор кондинционера - вернее его отсутстви
Включен всегда при положении ключа в зажигание, даже при не заведённом моторе.megranny писал(а):Экономика типа.Только мну каэтся,што включение обогрева происходит при отрицательных температурах.Haarwind писал(а):А чего дает это действие?Yurza писал(а): РС: заодно выдернул реле обогрева сапуна на лето (поставил напоминалку на ноябрь, поставить его назад)
-
Haarwind
- Сообщения: 103
- Зарегистрирован: 02 фев 2011, 17:09
- Двигатель:: 3.2 D - 190 л.с
- Мой автомобиль(и):: Pajero IV
- Откуда: г.Нерезиновск
- Поблагодарили: 2 раза
Re: СРОЧНО. Вентилятор кондинционера - вернее его отсутстви
На всякий случай, расположение этого реле не укажете?
- Yurza
- Сообщения: 183
- Зарегистрирован: 19 дек 2012, 16:46
- Двигатель:: 4m41
- Мой автомобиль(и):: Pajero4
- Откуда: Краснодар
- Благодарил (а): 7 раз
- Поблагодарили: 24 раза
Re: СРОЧНО. Вентилятор кондинционера - вернее его отсутстви
Схемы нет под рукой, пробую на пальцах пояснить схему, под капотом стоя лицом к мотору с правой стороны видим блоки предохранителей, нам нужен второй блок квадратного размера, открываем с него крышку, нам нужно вы дернуть с последнего ряда от нас среднее реле ( там три гнезда, два заняты одно свободно)
