TRT - Вдоль р.Киржач. Для стандартных 4х4 (08.11.25) Форум Обсуждение FAQ
Куда поставить DRL?
Модераторы: SNOOPER, Alex_SH, Nbf, BAlex, drcham, SoundSpeed
Правила форума
Дорогие друзья!
Пожалуйста, при создании и поиске сообщений не забывайте пользоваться гиперссылками на тематические разделы, расположенными на главной странице раздела "Новый Pajero Sport"
Дорогие друзья!
Пожалуйста, при создании и поиске сообщений не забывайте пользоваться гиперссылками на тематические разделы, расположенными на главной странице раздела "Новый Pajero Sport"
- дед61
- Сообщения: 4088
- Зарегистрирован: 09 апр 2012, 15:54
- Двигатель:: дизель 4М41,турбина.Коробка-автомат
- Мой автомобиль(и):: НМПС-3,2 2008г.в.
- Откуда: Югорск
- Откуда: Югорск,ХМАО-Югра
- Благодарил (а): 276 раз
- Поблагодарили: 239 раз
Re: Куда поставить DRL?
Только на решётку радиатора(см.тех.регламент)Все работает без дополнительных реле.Подключил к прикуривателю,повернул ключ зажиг. ДРЛ горят.При вкл.габаритов или ближнего или дальнего света ДРЛ откл.Просто здорово,ни чего не надо придумывать,читай(смотри)инструкцию и все получится.
2010-НМПС 3.2.163л.с.Автомат 4 в перед, прошивка Адакт 100500 и EGR OFF, эл.обогрев штатного фильтра,СЕПАРа,топливопроводов,доп.эл.фены в салоне,маслосборник,эл.обогрев тосола,
-
aland
- Сообщения: 709
- Зарегистрирован: 15 дек 2009, 05:39
- Двигатель:: 4д56 и 4м41 дизеляки
- Мой автомобиль(и):: паджеро2-1991г NMPS-2008 ,бешенная табуретка
- Откуда: Дивногорск 24
- Благодарил (а): 12 раз
- Поблагодарили: 18 раз
Re: Куда поставить DRL?
я хотел чтобы загорались только когда заведёный и гасли приручнике и соответственно габаритах.надо найти релегенератора чтобы найти где появляется + при заведёном.в схемах не разбираюсь почти.и ручник надо или нет ещё не решил,
Пусть я не прав,но по вашему не будет! куз44. 4д56 АКПП
NMPS 2008г 3.2л мкпп
NMPS 2008г 3.2л мкпп
- дед61
- Сообщения: 4088
- Зарегистрирован: 09 апр 2012, 15:54
- Двигатель:: дизель 4М41,турбина.Коробка-автомат
- Мой автомобиль(и):: НМПС-3,2 2008г.в.
- Откуда: Югорск
- Откуда: Югорск,ХМАО-Югра
- Благодарил (а): 276 раз
- Поблагодарили: 239 раз
Re: Куда поставить DRL?
aland, прочитай технический регламент колесных транспортных средств по установке ДХО .Там ни слова о ручнике.Да вообще надо ли?.Считаю это лишнее. Хотя дело хозяйское,ишак мой ,хочу еду, хочу не еду. Но у меня сначала было желание установить контроль (горят не горят)в салоне.Но когда поставил,поездил (подключение ДХО сделал от вилки прикуривателя),делаю вывод.что не обязательно,т.к. в вилке прикуривателя (множитель есть на 4 гнезда) светится светодиодик,т.е.если на множитель идет питание(навигатор,антирадар,видеорегистратор)работают,то и ДХО получают питание.А что касается алгоритма работы,то приобретенные мной, попадают точно в требования регламента.
2010-НМПС 3.2.163л.с.Автомат 4 в перед, прошивка Адакт 100500 и EGR OFF, эл.обогрев штатного фильтра,СЕПАРа,топливопроводов,доп.эл.фены в салоне,маслосборник,эл.обогрев тосола,
- MAVR64
- Сообщения: 2881
- Зарегистрирован: 28 авг 2010, 20:51
- Двигатель:: Дизель
- Мой автомобиль(и):: Pajero
- Откуда: Саратов
- Благодарил (а): 134 раза
- Поблагодарили: 146 раз
Re: Куда поставить DRL?
aland, выбирай что ближе душе и сердцу:
http://www.pajero4x4.ru/bbs/phpBB2/view ... 86#p776301
http://www.pajero4x4.ru/bbs/phpBB2/view ... 97#p709995
http://www.pajero4x4.ru/bbs/phpBB2/view ... 86#p776301
http://www.pajero4x4.ru/bbs/phpBB2/view ... 97#p709995
PAJERO SHOGUN 2014my 3200 200hp A/T БК, регистратор, антирадар, Защита=композит+алюминий
Yokohama Geolandar A/T G012 size 265/60 R18
Yokohama Geolandar A/T G012 size 265/60 R18
-
aland
- Сообщения: 709
- Зарегистрирован: 15 дек 2009, 05:39
- Двигатель:: 4д56 и 4м41 дизеляки
- Мой автомобиль(и):: паджеро2-1991г NMPS-2008 ,бешенная табуретка
- Откуда: Дивногорск 24
- Благодарил (а): 12 раз
- Поблагодарили: 18 раз
Re: Куда поставить DRL?
спасибо.пойду мозговать.
Пусть я не прав,но по вашему не будет! куз44. 4д56 АКПП
NMPS 2008г 3.2л мкпп
NMPS 2008г 3.2л мкпп
-
aland
- Сообщения: 709
- Зарегистрирован: 15 дек 2009, 05:39
- Двигатель:: 4д56 и 4м41 дизеляки
- Мой автомобиль(и):: паджеро2-1991г NMPS-2008 ,бешенная табуретка
- Откуда: Дивногорск 24
- Благодарил (а): 12 раз
- Поблагодарили: 18 раз
Re: Куда поставить DRL?
ура!!!! я победил.всё горит и сверкает.обошёлся одним реле.на ручнике не горит никогда,ручник отпускаешь-загораются.работают только при включеном зажигании.а так как питание взял с кнопки переднего парктроника то можно и принудительно вырубить.в общем добился таки чего хотел.почти весь день убил.
Пусть я не прав,но по вашему не будет! куз44. 4д56 АКПП
NMPS 2008г 3.2л мкпп
NMPS 2008г 3.2л мкпп
- CoolBDW
- Сообщения: 3630
- Зарегистрирован: 20 янв 2010, 10:11
- Двигатель:: 4D56
- Мой автомобиль(и):: был - NMPS 2010 2.5 TD 5AT S04
- Откуда: Тула
- Откуда: Тула
- Благодарил (а): 210 раз
- Поблагодарили: 284 раза
Re: Куда поставить DRL?
Молодец!aland писал(а):ура!!!! я победил.всё горит и сверкает.обошёлся одним реле.на ручнике не горит никогда,ручник отпускаешь-загораются.работают только при включеном зажигании.а так как питание взял с кнопки переднего парктроника то можно и принудительно вырубить.в общем добился таки чего хотел.почти весь день убил.
Дмитрий
было когда-то:
NMPS 2010 2.5 TD 5AT чёрный
Webasto, Multitronics VC731, DRL, RedPower 8994, FGC, без EGR (+заглушка -фишка)
Yokohama G012 & F700Z 265/65R17, пружины от Влада
было когда-то:
NMPS 2010 2.5 TD 5AT чёрный
Webasto, Multitronics VC731, DRL, RedPower 8994, FGC, без EGR (+заглушка -фишка)
Yokohama G012 & F700Z 265/65R17, пружины от Влада
- MAVR64
- Сообщения: 2881
- Зарегистрирован: 28 авг 2010, 20:51
- Двигатель:: Дизель
- Мой автомобиль(и):: Pajero
- Откуда: Саратов
- Благодарил (а): 134 раза
- Поблагодарили: 146 раз
Re: Куда поставить DRL?
Простые решения, иногда, самые верные!
PAJERO SHOGUN 2014my 3200 200hp A/T БК, регистратор, антирадар, Защита=композит+алюминий
Yokohama Geolandar A/T G012 size 265/60 R18
Yokohama Geolandar A/T G012 size 265/60 R18
-
black910
- Сообщения: 565
- Зарегистрирован: 20 июн 2010, 13:22
- Двигатель:: 4M41
- Мой автомобиль(и):: Pajero Sport 3.2
- Откуда: MOW ЮЗАО
- Благодарил (а): 62 раза
- Поблагодарили: 51 раз
Re: Куда поставить DRL?
Ну вот тоже добрался до DRL. Купил EGO Light DRL-182P18.
ТТЗ к установке:
- должны гореть только при заведенном двигателе,
- должны сидеть на предохранителе,
- минимум внесения изменений в электрическую систему (то есть никаких разрывов).
Из первого требования следует, что огни должны быть запитаны от IG1 или IG2.
Отступление: Есть три положение ключа зажигания: ACC, ON, ST.
Положение АСС (первый поворот ключа) – подается напряжение на контакты замка АСС.
Положение ОN (второе положение ключа) - подается напряжение на контакты замка АСС, IG1, IG2.
Положение ST (третье положение ключа, когда крутит стартер) - подается напряжение на контакты замка IG1, ST.
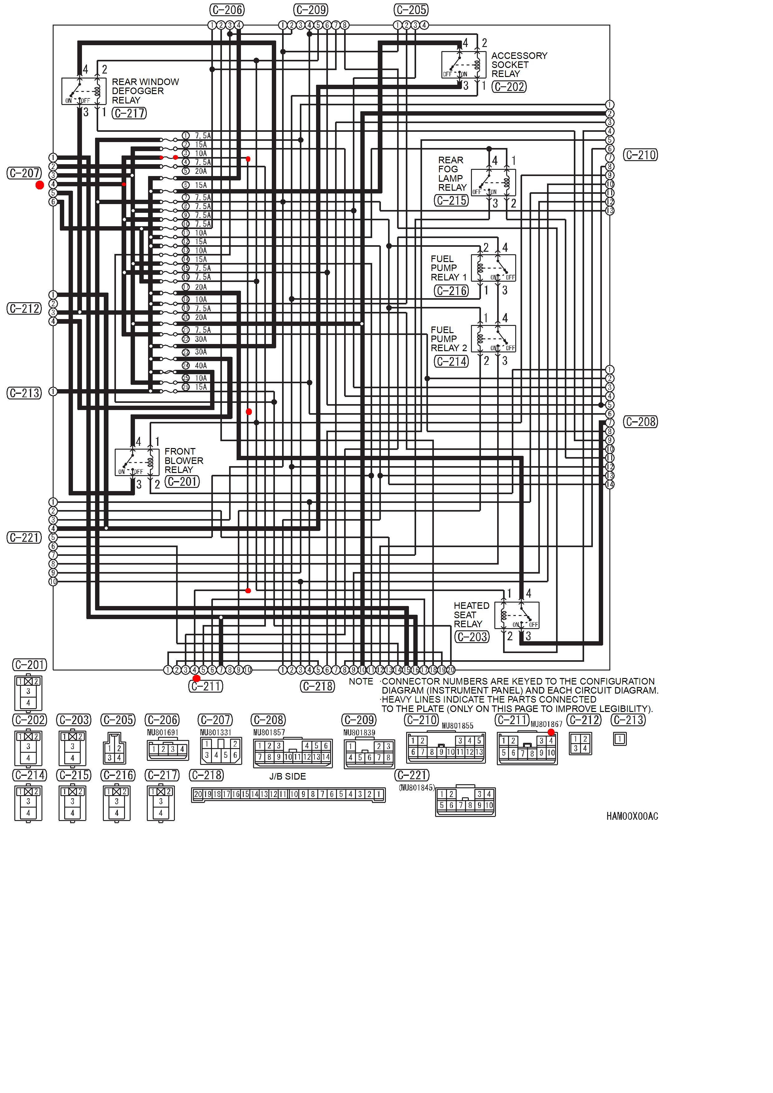
См. схему и видим, что сигнал IG1 от замка зажигания через контакт 4 разъема С-207 поступает на предохранитель 3 (10 А) распределительного блока (стоит в салоне под рулём). Смотрим схему распределительного блока и видим, что это сигнал выходит на 4 контакт разъема С-211.
Идем к машине, лезем под руль, находим распределительный блок (РБ) и на нём разъем С-211. Смотрим схему разъема (нюанс - на ней расположение контактов показано со стороны проводов, а не со стороны контактов) и сам разъем. О чудо, 4 контакт разъема С-211 – пустой. Быстренько мастерим контакт, к нему провод, контакт в разъём. Собираем «сопли» и проверяем drl. Первое положение ключа зажигания – не горят, второе (заводим двигатель) – горят, включаем габариты – отключается.
Следующий этап – прокладка проводки и размещение drl на решетке. Плюс тянул через левое крыло, минус взял на звуковом сигнале (правая ноздря передней решетки), второй плюс – передняя правая габаритная лампочка, пришлось зачистить изоляцию «+» провода (бело-зеленый) и скруткой соединить провода.
Зы. С удовольствием послушаю того, кто тянул проводку через левое крыло и ПОСТАВИЛ уплотняющую резинку на место. У меня пока не получилось
зыы Забыл добавить, схема для только для дизеля, для бензина не подойдет.
ТТЗ к установке:
- должны гореть только при заведенном двигателе,
- должны сидеть на предохранителе,
- минимум внесения изменений в электрическую систему (то есть никаких разрывов).
Из первого требования следует, что огни должны быть запитаны от IG1 или IG2.
Отступление: Есть три положение ключа зажигания: ACC, ON, ST.
Положение АСС (первый поворот ключа) – подается напряжение на контакты замка АСС.
Положение ОN (второе положение ключа) - подается напряжение на контакты замка АСС, IG1, IG2.
Положение ST (третье положение ключа, когда крутит стартер) - подается напряжение на контакты замка IG1, ST.
См. схему и видим, что сигнал IG1 от замка зажигания через контакт 4 разъема С-207 поступает на предохранитель 3 (10 А) распределительного блока (стоит в салоне под рулём). Смотрим схему распределительного блока и видим, что это сигнал выходит на 4 контакт разъема С-211.
Идем к машине, лезем под руль, находим распределительный блок (РБ) и на нём разъем С-211. Смотрим схему разъема (нюанс - на ней расположение контактов показано со стороны проводов, а не со стороны контактов) и сам разъем. О чудо, 4 контакт разъема С-211 – пустой. Быстренько мастерим контакт, к нему провод, контакт в разъём. Собираем «сопли» и проверяем drl. Первое положение ключа зажигания – не горят, второе (заводим двигатель) – горят, включаем габариты – отключается.
Следующий этап – прокладка проводки и размещение drl на решетке. Плюс тянул через левое крыло, минус взял на звуковом сигнале (правая ноздря передней решетки), второй плюс – передняя правая габаритная лампочка, пришлось зачистить изоляцию «+» провода (бело-зеленый) и скруткой соединить провода.
Зы. С удовольствием послушаю того, кто тянул проводку через левое крыло и ПОСТАВИЛ уплотняющую резинку на место. У меня пока не получилось
зыы Забыл добавить, схема для только для дизеля, для бензина не подойдет.
Последний раз редактировалось black910 13 июн 2012, 16:47, всего редактировалось 1 раз.
Джульбарс
зима - Nokian Nordman SUV 265/65 R17
лето - Cooper Discoverer ST maxx 265/70 r17
зима - Nokian Nordman SUV 265/65 R17
лето - Cooper Discoverer ST maxx 265/70 r17
- CoolBDW
- Сообщения: 3630
- Зарегистрирован: 20 янв 2010, 10:11
- Двигатель:: 4D56
- Мой автомобиль(и):: был - NMPS 2010 2.5 TD 5AT S04
- Откуда: Тула
- Откуда: Тула
- Благодарил (а): 210 раз
- Поблагодарили: 284 раза
Re: Куда поставить DRL?
Речь, как я понял, про выход из салона в левое (по ходу) крыло? А что хочешь услышать-то? Я её и не снимал.black910 писал(а): Зы. С удовольствием послушаю того, кто тянул проводку через левое крыло и ПОСТАВИЛ уплотняющую резинку на место. У меня пока не получилось
Дмитрий
было когда-то:
NMPS 2010 2.5 TD 5AT чёрный
Webasto, Multitronics VC731, DRL, RedPower 8994, FGC, без EGR (+заглушка -фишка)
Yokohama G012 & F700Z 265/65R17, пружины от Влада
было когда-то:
NMPS 2010 2.5 TD 5AT чёрный
Webasto, Multitronics VC731, DRL, RedPower 8994, FGC, без EGR (+заглушка -фишка)
Yokohama G012 & F700Z 265/65R17, пружины от Влада
-
black910
- Сообщения: 565
- Зарегистрирован: 20 июн 2010, 13:22
- Двигатель:: 4M41
- Мой автомобиль(и):: Pajero Sport 3.2
- Откуда: MOW ЮЗАО
- Благодарил (а): 62 раза
- Поблагодарили: 51 раз
Re: Куда поставить DRL?
Она самая. Просто провод укладывал в гофру и чтобы протянуть эту "конструкцию" пришлось её снять с места посадки, а поставить пока не удалось. Проваливается в крыло, вот думаю может с внешней стороны есть подход или нет?CoolBDW писал(а):Речь, как я понял, про выход из салона в левое (по ходу) крыло? А что хочешь услышать-то? Я её и не снимал.black910 писал(а): Зы. С удовольствием послушаю того, кто тянул проводку через левое крыло и ПОСТАВИЛ уплотняющую резинку на место. У меня пока не получилось
Джульбарс
зима - Nokian Nordman SUV 265/65 R17
лето - Cooper Discoverer ST maxx 265/70 r17
зима - Nokian Nordman SUV 265/65 R17
лето - Cooper Discoverer ST maxx 265/70 r17
- CoolBDW
- Сообщения: 3630
- Зарегистрирован: 20 янв 2010, 10:11
- Двигатель:: 4D56
- Мой автомобиль(и):: был - NMPS 2010 2.5 TD 5AT S04
- Откуда: Тула
- Откуда: Тула
- Благодарил (а): 210 раз
- Поблагодарили: 284 раза
Re: Куда поставить DRL?
Я протягивал провода через неё, не снимая - просто прокалывал и протягивал, а гофра уже потом. Доступ к ней из-под крыла фиговый, но есть. Из салона, если снять мозги АКПП - более-менее ничего.black910 писал(а):Она самая. Просто провод укладывал в гофру и чтобы протянуть эту "конструкцию" пришлось её снять с места посадки, а поставить пока не удалось. Проваливается в крыло, вот думаю может с внешней стороны есть подход или нет?CoolBDW писал(а):Речь, как я понял, про выход из салона в левое (по ходу) крыло? А что хочешь услышать-то? Я её и не снимал.black910 писал(а): Зы. С удовольствием послушаю того, кто тянул проводку через левое крыло и ПОСТАВИЛ уплотняющую резинку на место. У меня пока не получилось
Дмитрий
было когда-то:
NMPS 2010 2.5 TD 5AT чёрный
Webasto, Multitronics VC731, DRL, RedPower 8994, FGC, без EGR (+заглушка -фишка)
Yokohama G012 & F700Z 265/65R17, пружины от Влада
было когда-то:
NMPS 2010 2.5 TD 5AT чёрный
Webasto, Multitronics VC731, DRL, RedPower 8994, FGC, без EGR (+заглушка -фишка)
Yokohama G012 & F700Z 265/65R17, пружины от Влада
- Russo81
- Сообщения: 1678
- Зарегистрирован: 01 окт 2009, 16:43
- Двигатель:: бензин
- Мой автомобиль(и):: Легковой:(
- Откуда: МО, г.Долгопрудный
- Благодарил (а): 547 раз
- Поблагодарили: 130 раз
Re: Куда поставить DRL?
Ну вот и я поставил себе екатеринбургский контроллер - CoolBDW спасибо за подробную инструкцию
Всё нравится
Теперь думаю об установке датчика света, чтобы в сумерках ближний включался автоматически - и тогда вообще рычажок света двигать не придется
Никто у нас таким не заморачивался?
Руслан
P-2 Short Wagon 1998 6G74 АКПП сток - охренительный коротыш - продан:(
PS-2 2011 S04 - тоже классный-авто - 8 лет и 235000км - продан :((
P-2 Short Wagon 1998 6G74 АКПП сток - охренительный коротыш - продан:(
PS-2 2011 S04 - тоже классный-авто - 8 лет и 235000км - продан :((
- ISerg
- Сообщения: 2394
- Зарегистрирован: 06 окт 2011, 10:04
- Двигатель:: Дизель
- Мой автомобиль(и):: Pajero Sport Instyle 2011
- Откуда: Пермь
- Благодарил (а): 50 раз
- Поблагодарили: 82 раза
Re: Куда поставить DRL?
Фото есть где эта заглушка стоит или на схеме обозначить?CoolBDW писал(а): Я протягивал провода через неё, не снимая - просто прокалывал и протягивал, а гофра уже потом. Доступ к ней из-под крыла фиговый, но есть. Из салона, если снять мозги АКПП - более-менее ничего.
Webasto, зима NOKIAN LT2 285/75/16, лето Cooper Discoverer STT 285/75/16
Силовой обвес от МШУ, ComeUp 9500, бодик 6 см, шноркель Safari, багажник от Winns, подвеска Lovells Suspension, FGC-box
Megajet 850, Lemm 2001 Turbo
Силовой обвес от МШУ, ComeUp 9500, бодик 6 см, шноркель Safari, багажник от Winns, подвеска Lovells Suspension, FGC-box
Megajet 850, Lemm 2001 Turbo
-
black910
- Сообщения: 565
- Зарегистрирован: 20 июн 2010, 13:22
- Двигатель:: 4M41
- Мой автомобиль(и):: Pajero Sport 3.2
- Откуда: MOW ЮЗАО
- Благодарил (а): 62 раза
- Поблагодарили: 51 раз
Re: Куда поставить DRL?
Фото есть где эта заглушка стоит или на схеме обозначить?
Джульбарс
зима - Nokian Nordman SUV 265/65 R17
лето - Cooper Discoverer ST maxx 265/70 r17
зима - Nokian Nordman SUV 265/65 R17
лето - Cooper Discoverer ST maxx 265/70 r17
-
bug86
- Сообщения: 144
- Зарегистрирован: 10 сен 2011, 06:41
- Двигатель:: Бензин 3.0
- Мой автомобиль(и):: Pajero4 shogun
- Откуда: ХМАО
- Откуда: ХМАО
- Благодарил (а): 14 раз
- Поблагодарили: 4 раза
Re: Куда поставить DRL?
black910 Покажи плиз фото как установил и закрепил эти дрл, я такие же себе заказал
-
black910
- Сообщения: 565
- Зарегистрирован: 20 июн 2010, 13:22
- Двигатель:: 4M41
- Мой автомобиль(и):: Pajero Sport 3.2
- Откуда: MOW ЮЗАО
- Благодарил (а): 62 раза
- Поблагодарили: 51 раз
Re: Куда поставить DRL?
Ничего сложного нет, одно но... Не стал резать решётку в углах, поэтому расстояние по горизонтали меньше гостовского на 2-3 см. Если закрепить в углы, то будет соответствовать.
Джульбарс
зима - Nokian Nordman SUV 265/65 R17
лето - Cooper Discoverer ST maxx 265/70 r17
зима - Nokian Nordman SUV 265/65 R17
лето - Cooper Discoverer ST maxx 265/70 r17
-
bug86
- Сообщения: 144
- Зарегистрирован: 10 сен 2011, 06:41
- Двигатель:: Бензин 3.0
- Мой автомобиль(и):: Pajero4 shogun
- Откуда: ХМАО
- Откуда: ХМАО
- Благодарил (а): 14 раз
- Поблагодарили: 4 раза
Re: Куда поставить DRL?
Поставил сегодня DRL. Спасибо black910 за подробный отчет, все так и сделал, только никакая резинка за крылом у меня не выпала.
- Vadimich
- Сообщения: 709
- Зарегистрирован: 20 фев 2010, 10:20
- Двигатель:: 4M41
- Мой автомобиль(и):: Mitsubishi Pajero Sport New
- Откуда: Тамбовская губерния
- Откуда: Тамбовская область
- Благодарил (а): 105 раз
- Поблагодарили: 36 раз
- Контактная информация:
Re: Куда поставить DRL?
Что-то "не фонтан" смотрится внизу решетки, но по ГОСТу зато. У меня стоят по верхним углам решетки. К тому же, смотрю, это "Шомики", или я не прав? Свои носил в магазин на обмен раз 5, выгорали светодиоды, потом попросил вернуть деньги. Добавил рубль и купил Филипсы и забыл все беды с ДХО.
Mitsubishi Pajero Sport II 3.2 AT
