
TRT - Вдоль р.Киржач. Для стандартных 4х4 (08.11.25) Форум Обсуждение FAQ
	SuperSelect на НПМС
Модераторы: SNOOPER, Alex_SH, Nbf, BAlex, drcham, SoundSpeed
					Правила форума
Дорогие друзья!
Пожалуйста, при создании и поиске сообщений не забывайте пользоваться гиперссылками на тематические разделы, расположенными на главной странице раздела "Новый Pajero Sport"
	Дорогие друзья!
Пожалуйста, при создании и поиске сообщений не забывайте пользоваться гиперссылками на тематические разделы, расположенными на главной странице раздела "Новый Pajero Sport"
- Vaskas
- Сообщения: 82
- Зарегистрирован: 13 сен 2010, 11:51
- Двигатель:: бензин
- Мой автомобиль(и):: Паджеро Спорт Нью 3.0 АТ
- Откуда: Королёв
- Откуда: Королёв М.О.
- Поблагодарили: 1 раз
Re: SuperSelect на НПМС
тоже +100.. надеюсь места для совершенства в данных знаниях у меня станет немного меньше 
			
			
									
						
Паджеро Спорт Нью 3.0 АТ
			
						- Kap
- Сообщения: 164
- Зарегистрирован: 19 июн 2010, 09:05
- Двигатель:: 4M41 Дизель
- Мой автомобиль(и):: Mitsubishi Pajero Sport
- Откуда: Петербург
- Откуда: Петербург
- Поблагодарили: 10 раз
Re: SuperSelect на НПМС
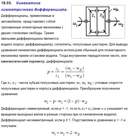
Любителям Матчасти посвящается.  Если кому-нибудь будет полезно, то буду рад.
 Если кому-нибудь будет полезно, то буду рад.  
 
Некоторые сведения о дифференциалах и их принципах работы. 
 
На НМПС передний дифференциал - свободный, межосевой центральный симметричный конусный дифференциал с вязкостной муфтой, задний - с принудительной блокировкой.
Часть 1
			
							
			
									
						 Если кому-нибудь будет полезно, то буду рад.
 Если кому-нибудь будет полезно, то буду рад.  
 Некоторые сведения о дифференциалах и их принципах работы.
 
 На НМПС передний дифференциал - свободный, межосевой центральный симметричный конусный дифференциал с вязкостной муфтой, задний - с принудительной блокировкой.
Часть 1
NMPS 3.2 4AT 2008 S18 - шампань
			
						- CoolBDW
- Сообщения: 3630
- Зарегистрирован: 20 янв 2010, 10:11
- Двигатель:: 4D56
- Мой автомобиль(и):: был - NMPS 2010 2.5 TD 5AT S04
- Откуда: Тула
- Откуда: Тула
- Благодарил (а): 210 раз
- Поблагодарили: 284 раза
Re: SuperSelect на НПМС
Кстати, если кому интересно, можете посмотреть более основательную теоретическую подоплёку всего этого.
Книга называется "Дифференциалы колесных машин" автор А.Ф.Андреев и др.
В яндексе находится по названию.
			
			
									
						Книга называется "Дифференциалы колесных машин" автор А.Ф.Андреев и др.
В яндексе находится по названию.
Дмитрий
было когда-то:
NMPS 2010 2.5 TD 5AT чёрный
Webasto, Multitronics VC731, DRL, RedPower 8994, FGC, без EGR (+заглушка -фишка)
Yokohama G012 & F700Z 265/65R17, пружины от Влада
			
						было когда-то:
NMPS 2010 2.5 TD 5AT чёрный
Webasto, Multitronics VC731, DRL, RedPower 8994, FGC, без EGR (+заглушка -фишка)
Yokohama G012 & F700Z 265/65R17, пружины от Влада
- asjoker
- Сообщения: 247
- Зарегистрирован: 16 июн 2010, 12:05
- Двигатель:: бензин
- Мой автомобиль(и):: НМПС 3.0
- Откуда: Москва
- Поблагодарили: 3 раза
Re: SuperSelect на НПМС
КАР, а откуда выкладки если не секрет? Уж больно качество приятное глазуKap писал(а):Любителям Матчасти посвящается.Если кому-нибудь будет полезно, то буду рад.

Некоторые сведения о дифференциалах и их принципах работы.
На НМПС передний дифференциал - свободный, межосевой центральный симметричный конусный дифференциал с вязкостной муфтой, задний - с принудительной блокировкой.
Часть 1
НМПС 2011, 3.0 instyle AT, белый продан, Outlander GT 2020 наконец-то Митсу хоть как-то едет 
Автосервис сход-развал шиномонтаж Ул. полярная http://remcarservice.ru/
			
						Автосервис сход-развал шиномонтаж Ул. полярная http://remcarservice.ru/
Re: SuperSelect на НПМС
Я бы высказался более осторожно: "Т.е. при включении понижающей передачи числом 2 можно в 2 раза увеличить величину крутящего момента, подводимого к раздаточной коробке от КПП, и как следствие - увеличить Мк, подводимый к ведущим колесам. Но при определенных условиях - если колеса имеют хорошее сцепление с опорной поверхностью или величина Мк, подводимого от КПП очень низкая (например включена 3, 4 или 5 пер-чи). Если сцепление колес низкое, и включены 1 или 2-я пер-чи КПП, включение пониженной передачи величину подводимого к колесам Мк не изменит".Теперь представим, что включаем пониженную с передаточным числом = 2. Тогда получим 4 (ГП) * 3 (КПП) * 2 (РК) = 24. Т.е. на колесах будет ровно в два раза больше момента, но они при этом будут вращаться в два раза медленней.
- CoolBDW
- Сообщения: 3630
- Зарегистрирован: 20 янв 2010, 10:11
- Двигатель:: 4D56
- Мой автомобиль(и):: был - NMPS 2010 2.5 TD 5AT S04
- Откуда: Тула
- Откуда: Тула
- Благодарил (а): 210 раз
- Поблагодарили: 284 раза
Re: SuperSelect на НПМС
Естественно, просто я не стал вдаваться в такие глубины. Понятно, что имелась в виду ситуация, когда именно не хватает крутящего момента, т.е. не можем тронуться, а не когда его избыток и буксуемLew писал(а):Я бы высказался более осторожно: "Т.е. при включении понижающей передачи числом 2 можно в 2 раза увеличить величину крутящего момента, подводимого к раздаточной коробке от КПП, и как следствие - увеличить Мк, подводимый к ведущим колесам. Но при определенных условиях - если колеса имеют хорошее сцепление с опорной поверхностью или величина Мк, подводимого от КПП очень низкая (например включена 3, 4 или 5 пер-чи). Если сцепление колес низкое, и включены 1 или 2-я пер-чи КПП, включение пониженной передачи величину подводимого к колесам Мк не изменит".Теперь представим, что включаем пониженную с передаточным числом = 2. Тогда получим 4 (ГП) * 3 (КПП) * 2 (РК) = 24. Т.е. на колесах будет ровно в два раза больше момента, но они при этом будут вращаться в два раза медленней.

Тем не менее, совет остается тот же - если нужно более-менее длительно двигаться с заблокированным центром и скорость не выше 1-2 передачи, то лучше сразу включить пониженную и ехать на 2-3-4 пониженной.
Дмитрий
было когда-то:
NMPS 2010 2.5 TD 5AT чёрный
Webasto, Multitronics VC731, DRL, RedPower 8994, FGC, без EGR (+заглушка -фишка)
Yokohama G012 & F700Z 265/65R17, пружины от Влада
			
						было когда-то:
NMPS 2010 2.5 TD 5AT чёрный
Webasto, Multitronics VC731, DRL, RedPower 8994, FGC, без EGR (+заглушка -фишка)
Yokohama G012 & F700Z 265/65R17, пружины от Влада
Re: SuperSelect на НПМС
Все прочитал про СуперСелект и ещё больше запутался. Вот что понял , включил полный привод, распределение по осям 63-на зад, 37-на перед. Заблокировал дифференциал, распределение сил пошло 50 на 50. Вопрос. С какой скоростью и как долго можно ехать с заблокированным дифференциалом? И произойдет ли его автоматическое отключение в случае перегрева?
Прошу простить за мою тупость или глупость, но не хочу попадать с машиной за 1,5 лимона.
			
			
									
						Прошу простить за мою тупость или глупость, но не хочу попадать с машиной за 1,5 лимона.
- sn1
- Сообщения: 7637
- Зарегистрирован: 23 авг 2010, 11:28
- Двигатель:: 4D56+
- Мой автомобиль(и):: Pajero Sport II
- Откуда: Византийская Империя
- Благодарил (а): 309 раз
- Поблагодарили: 673 раза
Re: SuperSelect на НПМС
На спорте распределение 50\50! Блокировка исключает возможность подачи всего момента на 1 ось! Ниче не перегреется и не отключится, но Lock можно пользовать только на скользких поверхностях! На асфальте низя, особенно в поворотах!Dacher писал(а):Все прочитал про СуперСелект и ещё больше запутался. Вот что понял , включил полный привод, распределение по осям 63-на зад, 37-на перед. Заблокировал дифференциал, распределение сил пошло 50 на 50. Вопрос. С какой скоростью и как долго можно ехать с заблокированным дифференциалом? И произойдет ли его автоматическое отключение в случае перегрева?
Прошу простить за мою тупость или глупость, но не хочу попадать с машиной за 1,5 лимона.
Говори правду, и тогда не придется ничего запоминать!
			
						- _SiMBA_
- Сообщения: 114
- Зарегистрирован: 04 апр 2010, 16:37
- Двигатель:: 4m41; 4m40
- Мой автомобиль(и):: MMC Delica Space Gear & Pajero Sport 08
- Откуда: Almaty
- Контактная информация:
Re: SuperSelect на НПМС
+1 
диференциал это не вискомуфта
он не греется
с заблокированным дифом ехать можно скольугодно долго и этот режим не отключается самостоятельно
но по асфальту ездить нельзя в таком режиме
СС1 при полном приводе (4Н) имеет распредление 50 на 50 с "мягкой" вискомуфтой , т.е. диф симетричный
а не 63-на зад, 37-на перед как на паджеро 4 с нессимитричным дифом в СС2
если только в НМПС 10 года не воткнули СС2
в этом случае, поакуратнее газуйте в говнах, обрывает цепь переднего привода в раздатке
и это может быть не гарантийным случаем
			
			
									
						диференциал это не вискомуфта
он не греется
с заблокированным дифом ехать можно скольугодно долго и этот режим не отключается самостоятельно
но по асфальту ездить нельзя в таком режиме
СС1 при полном приводе (4Н) имеет распредление 50 на 50 с "мягкой" вискомуфтой , т.е. диф симетричный
а не 63-на зад, 37-на перед как на паджеро 4 с нессимитричным дифом в СС2
если только в НМПС 10 года не воткнули СС2
в этом случае, поакуратнее газуйте в говнах, обрывает цепь переднего привода в раздатке
и это может быть не гарантийным случаем
Pajero Sport New 3.2DI-D Common Rail 4АТ (Instyle S60) кузов (X08) салон (кожа Черная)
Lexus RX300 2001
MMC Delica Space Gear (булка), 1996, 4AT SuperSelect 4M40(2.8) Черная, Праворульная
BMW 325i 93г.
			
						Lexus RX300 2001
MMC Delica Space Gear (булка), 1996, 4AT SuperSelect 4M40(2.8) Черная, Праворульная
BMW 325i 93г.
Re: SuperSelect на НПМС
Спасибо _SiMBA_ . 
Я перепутал с П4. 50 на 50 у НМПС- это радует.
И где посмотреть по СС2 ?
Я почему так интересуюсь. У родителей домик в деревне. Переславль Залесский. Проезжаю через ботик Петра(кто знает), и поворачиваю в сторону деревни Первушино, до которой 17км. К нам до деревни 12.Так вот, эти 12 км отец на Спортаже проезжает за 45-50 минут. Они круглый год в выходные туда мотаются. Мы последние 10 лет Новый год только там и справляем. Очень красивые места и как вывод отсутствие дорог как таковых. Вывозят леса на Уралах и т.д. На Лансере и Вектре проезжал с натяжкой, надоело вот и решился. От нашей деревни идет объездная дорога на д. Мартынки. Отец на Фронтере там сидел 9 часов, пока лужу не спустил.
			
			
									
						Я перепутал с П4. 50 на 50 у НМПС- это радует.
И где посмотреть по СС2 ?
Я почему так интересуюсь. У родителей домик в деревне. Переславль Залесский. Проезжаю через ботик Петра(кто знает), и поворачиваю в сторону деревни Первушино, до которой 17км. К нам до деревни 12.Так вот, эти 12 км отец на Спортаже проезжает за 45-50 минут. Они круглый год в выходные туда мотаются. Мы последние 10 лет Новый год только там и справляем. Очень красивые места и как вывод отсутствие дорог как таковых. Вывозят леса на Уралах и т.д. На Лансере и Вектре проезжал с натяжкой, надоело вот и решился. От нашей деревни идет объездная дорога на д. Мартынки. Отец на Фронтере там сидел 9 часов, пока лужу не спустил.
- sn1
- Сообщения: 7637
- Зарегистрирован: 23 авг 2010, 11:28
- Двигатель:: 4D56+
- Мой автомобиль(и):: Pajero Sport II
- Откуда: Византийская Империя
- Благодарил (а): 309 раз
- Поблагодарили: 673 раза
Re: SuperSelect на НПМС
Смотреть тут, на форуме.http://www.pajero4x4.ru/bbs/phpBB2/view ... 8&start=45Dacher писал(а):Спасибо _SiMBA_ .
Я перепутал с П4. 50 на 50 у НМПС- это радует.
И где посмотреть по СС2 ?
Я
У Спорта СС1 50\50 по сей день!
Говори правду, и тогда не придется ничего запоминать!
			
						- Свят
- Сообщения: 6581
- Зарегистрирован: 27 авг 2010, 20:08
- Двигатель:: дизель
- Мой автомобиль(и):: Pajero Sport NEW 2.5 AT
- Откуда: Калининград
- Откуда: Мурманск
- Благодарил (а): 438 раз
- Поблагодарили: 1135 раз
Re: SuperSelect на НПМС
У нас прошли хорошие снегопады. За неделю выпало наверно больше снега, чем за всю зиму..._SiMBA_ писал(а): я решил пониженную включить, но так как машина практически висела на тормозах и ручнике и в P в аккп
соотвесвтенно разность момента на осях была большой
рычаг сам не хотел лезть в понижайку...
и... я его изнасиловал : ) но он мне отомстил, заклинил
машина осталась в положении 4HLc
по асфальту в таком положении ехать нельзя
приехал в лагерь, там снял из салона пыльник и крышку раздатки
вынул рычаг , отшелкнул заклинивший механизм на нем
собрал, залил герметиком крышку и все встало на свои места
Народ начал буксовать, дёргать других и т.д...
Так вот в течении 3х дней вправлял рычаг РК двум! своим знакомым. У одного 5 тыщ на спидометре, у другого 62.....
Парни ооочень хотели включить один-межосевой блок, второй- понижайку- остались на 4Н без вариантов
 
 Как рвали рычаг- ни один обьяснить не смог
 
 Машина ласку любит... Нежно и по инструкции- всё включается замечательно!

S09 2010, LINE-X, 4D56 power by APC&FGC&overboost, мосты 4,272, прямоток, шнорк, body lift,  Lovells, 35", без заднего стаба, железо по кругу, Come Up 9.5
+7921 030четыре030 Святослав
ФАНТОМ
Toyota Tundra
			
						+7921 030четыре030 Святослав
ФАНТОМ
Toyota Tundra
- SKS
- Сообщения: 4194
- Зарегистрирован: 20 апр 2008, 18:58
- Двигатель:: 4N15
- Мой автомобиль(и):: PAJERO SPORT 2.4 Ultimate, 2017 г., белый
- Откуда: Тюмень
- Откуда: Тюмень
- Благодарил (а): 700 раз
- Поблагодарили: 471 раз
Re: SuperSelect на НПМС
На удивление все включается довольно легко и плавно. Хотя езжу всегда на 4Н, а блокировки использую довольно редко (для моих целей хватает просто заблокированного центра). Для себя взял за правило: если нужно что-то переключить в раздатке, то лучше делать заранее и на ходу. Как правило включается с первого раза. Но если не происходит этого и на панели моргает индикатор, то просто останавливаюсь и сдаю немного назад, а потом вперед и все включается. Рычаг переводится мягко. Просто не представляю что нужно делать с ним, чтобы выбить.
Единственное не знаю срабатывает или нет БЗД. Пробивал дорогу на дачу, снега было выше номерного знака на переднем бампере. Стащило немного в бок, стал буксовать. Включил все, в т.ч. БЗД. Лампочка вроде не моргала. Выехал с небольшой раскачки сам. Т.к. был один посмотреть как вращаются колеса было некому.
З.Ы. Несколько раз пробовал переключать режимы на месте как описывал Napic . 50/50 когда включается сразу когда нет. А на ходу без проблем включение четкое.
			
			
									
						Единственное не знаю срабатывает или нет БЗД. Пробивал дорогу на дачу, снега было выше номерного знака на переднем бампере. Стащило немного в бок, стал буксовать. Включил все, в т.ч. БЗД. Лампочка вроде не моргала. Выехал с небольшой раскачки сам. Т.к. был один посмотреть как вращаются колеса было некому.
З.Ы. Несколько раз пробовал переключать режимы на месте как описывал Napic . 50/50 когда включается сразу когда нет. А на ходу без проблем включение четкое.
- 
				DeepDreamer
- Сообщения: 22
- Зарегистрирован: 11 окт 2012, 16:43
- Двигатель:: 3.0 MIVEC
- Мой автомобиль(и):: НМПС Instyle 3.0
- Откуда: Москва
- Откуда: Москва
Re: SuperSelect на НПМС
Други, здравствуйте. 
Вот какие есть у меня вопросы по поводу нашего суперселекта... Сразу скажу, речь ниже не идет про говна и экстрим, а про обычные покатушки 20-40 км проселочных дорог, летом, без фанатизма.
1. Позапрошлым летом постоянно катался в деревне на Ниве. У нас там асфальта отродясь не было, поэтому принцип езды был такой - как только с бетонки съехал, включил понижкайку. Нива как-то очень мягко катается на понижайке: двигателю напряга нет, сцепление мягче, старт легче, раздатка прикольно шумит, прет как танк, передачи перетыкаются отлично, расход меня не волнует. Так вот фишка Нивы в том, что межосевой диф. то на понижайке не заблокирован и получается, что катайся на понижайке сколько влезет - машина тебе только спасибо скажет. Так вот главная ценность понижайки в эксплуатации без фанатизма - это медленно, ОЧЕНЬ медленно тащиться на холостом ходу на первой передаче по каменюкам и колдоебинам - катишься 1 км/час, переваливаешься из ямы в яму. Мягенько и спокойно. Ну, а уж если в говна пришлось, блок центра тебе в помощь.
А как же быть на НМПСе? Ведь получается, что по сухой дороге ничего больше 2H-4H лучше и не включать? Иначе получается, что центр заблокирован и в поворотах дико растет нагрузка на трансмиссию или резину (кто первый сдохнет). А хоццо также медленно красться... Почему ипоши так сделали, что без блока не понизит, какие догадки? Неужели нельзя было понижайку от блокировки отделить?
2. Братцы, я схемы устройства коробки и раздатки не смотрел. Но мне вот чего непонятно - на той же Ниве воткнул (раздатку) - и всё, оно воткнулось. Ну бывает, что фиг воткнешь, ибо шестеренки друг в друга не входят - чуть проехать надо. А как же у нас то это работает - ведь в отличие от P4 рычаг у нас вроде как механический, а переключив по факту нифига не происходит, она думает, лампочками мигает, порой 100-200 метров с моргающими индикаторами проезжаешь и только тогда разродится, переключится. Почему так долго думает? (кстати подметил что не все режимы так долго, 4H->2H долго, 2H-4H - моментально, с блокировкой тоже так)
			
			
									
						Вот какие есть у меня вопросы по поводу нашего суперселекта... Сразу скажу, речь ниже не идет про говна и экстрим, а про обычные покатушки 20-40 км проселочных дорог, летом, без фанатизма.
1. Позапрошлым летом постоянно катался в деревне на Ниве. У нас там асфальта отродясь не было, поэтому принцип езды был такой - как только с бетонки съехал, включил понижкайку. Нива как-то очень мягко катается на понижайке: двигателю напряга нет, сцепление мягче, старт легче, раздатка прикольно шумит, прет как танк, передачи перетыкаются отлично, расход меня не волнует. Так вот фишка Нивы в том, что межосевой диф. то на понижайке не заблокирован и получается, что катайся на понижайке сколько влезет - машина тебе только спасибо скажет. Так вот главная ценность понижайки в эксплуатации без фанатизма - это медленно, ОЧЕНЬ медленно тащиться на холостом ходу на первой передаче по каменюкам и колдоебинам - катишься 1 км/час, переваливаешься из ямы в яму. Мягенько и спокойно. Ну, а уж если в говна пришлось, блок центра тебе в помощь.
А как же быть на НМПСе? Ведь получается, что по сухой дороге ничего больше 2H-4H лучше и не включать? Иначе получается, что центр заблокирован и в поворотах дико растет нагрузка на трансмиссию или резину (кто первый сдохнет). А хоццо также медленно красться... Почему ипоши так сделали, что без блока не понизит, какие догадки? Неужели нельзя было понижайку от блокировки отделить?
2. Братцы, я схемы устройства коробки и раздатки не смотрел. Но мне вот чего непонятно - на той же Ниве воткнул (раздатку) - и всё, оно воткнулось. Ну бывает, что фиг воткнешь, ибо шестеренки друг в друга не входят - чуть проехать надо. А как же у нас то это работает - ведь в отличие от P4 рычаг у нас вроде как механический, а переключив по факту нифига не происходит, она думает, лампочками мигает, порой 100-200 метров с моргающими индикаторами проезжаешь и только тогда разродится, переключится. Почему так долго думает? (кстати подметил что не все режимы так долго, 4H->2H долго, 2H-4H - моментально, с блокировкой тоже так)
- olegro
- Сообщения: 2445
- Зарегистрирован: 15 фев 2011, 06:15
- Двигатель:: 4М41 200лс
- Мой автомобиль(и):: Pajero IV
- Откуда: Красноярск
- Откуда: Красноярск
- Благодарил (а): 158 раз
- Поблагодарили: 290 раз
Re: SuperSelect на НПМС
Не знаю как бензин, а 3.2 с АКПП при включеной в ручном режиме первой передаче и 4Н, способен очень медленно ползти по не очень сильно пересеченной местности. Если крутые подъемы-спуски с лавированиями между деревьями при сложенных зеркалах (Крузаки и Патрули не пролазиют  ), диагоналками, камнями и тп всегда включаю понижайку. Все-же не асфальт-бетон, скорость никакая. Есть у меня несколько рыболовных спецучастков по 4-5 км, где надо повернуть на 90 градусов несколько раз за 30-40метров. Средняя скорость прохождения спецучастка 4км в час. По GPS
 ), диагоналками, камнями и тп всегда включаю понижайку. Все-же не асфальт-бетон, скорость никакая. Есть у меня несколько рыболовных спецучастков по 4-5 км, где надо повернуть на 90 градусов несколько раз за 30-40метров. Средняя скорость прохождения спецучастка 4км в час. По GPS   
 
2Н-4Н и 4Н-2Н включаются практически моментально под сброс газа. Межосевая, бывает, делает паузу. Меня не напрягает. Есть метод имени Napica, почитай. http://pajero4x4.ru/bbs/phpBB2/viewtopi ... 1&t=107791
			
			
									
						 ), диагоналками, камнями и тп всегда включаю понижайку. Все-же не асфальт-бетон, скорость никакая. Есть у меня несколько рыболовных спецучастков по 4-5 км, где надо повернуть на 90 градусов несколько раз за 30-40метров. Средняя скорость прохождения спецучастка 4км в час. По GPS
 ), диагоналками, камнями и тп всегда включаю понижайку. Все-же не асфальт-бетон, скорость никакая. Есть у меня несколько рыболовных спецучастков по 4-5 км, где надо повернуть на 90 градусов несколько раз за 30-40метров. Средняя скорость прохождения спецучастка 4км в час. По GPS   
 2Н-4Н и 4Н-2Н включаются практически моментально под сброс газа. Межосевая, бывает, делает паузу. Меня не напрягает. Есть метод имени Napica, почитай. http://pajero4x4.ru/bbs/phpBB2/viewtopi ... 1&t=107791
Pajero Sport 3.2 4AT Webasto OME - был
Pajero IV 3.2 5AT Webasto, ОМЕ+EFS
			
						Pajero IV 3.2 5AT Webasto, ОМЕ+EFS
- 
				DeepDreamer
- Сообщения: 22
- Зарегистрирован: 11 окт 2012, 16:43
- Двигатель:: 3.0 MIVEC
- Мой автомобиль(и):: НМПС Instyle 3.0
- Откуда: Москва
- Откуда: Москва
Re: SuperSelect на НПМС
Все машины медленно катятся на 1й передаче. Просто не так медленно как на понижайке. Здесь вопрос больше в том - почему так сделали японцы? Это какая-то техническая особенность суперселекта? Т.е. без блокировки нельзя? Ну и, кстати, такой же вопрос - почему БЗД нельзя включить например на 2H? Защита от неопытного водителя что ли?olegro писал(а):Не знаю как бензин, а 3.2 с АКПП при включеной в ручном режиме первой передаче и 4Н, способен очень медленно ползти по не очень сильно пересеченной местности.
А так проблемы то проехать нет - проедем, да и АКПП даёт возможность хоть по сантиметру продвигаться, работая тормозами.Просто на Ниве было удобно именно тем, что воткнул и она едет на ХХ, а ты только руль крути не думая. А еще ребенка можно было за руль на коленки посадить и на такой скорости он просто в принципе никуда въехать не успеет, даже если папа дремлет

Т.е. хрен с ними с нагрузками на трансмиссию - нам ехать проехать надо, а иначе застрянемolegro писал(а):Если крутые подъемы-спуски с лавированиями между деревьями при сложенных зеркалах (Крузаки и Патрули не пролазиют), диагоналками, камнями и тп всегда включаю понижайку. Все-же не асфальт-бетон, скорость никакая. Есть у меня несколько рыболовных спецучастков по 4-5 км, где надо повернуть на 90 градусов несколько раз за 30-40метров. Средняя скорость прохождения спецучастка 4км в час. По GPS

 Просто я как представлю какие нагрузки испытывают валы и шестерни при поворотах с хорошим сцеплением на сухой дороге, причем не потому, что дорога плохая, а потому, что всё заблокировано, а под капотом наш крутящий момент - аж волосы шевелются
 Просто я как представлю какие нагрузки испытывают валы и шестерни при поворотах с хорошим сцеплением на сухой дороге, причем не потому, что дорога плохая, а потому, что всё заблокировано, а под капотом наш крутящий момент - аж волосы шевелются 
Улыбнуло с утраolegro писал(а):Есть метод имени Napica, почитай.
 Спасибо, попробую (хотя приблизительно так и переключаю - 30 см вперед, 30 см назад, это же логично, что механизмы должны с минимальной нагрузкой попасть в пазики). По крайне мере я успокоился, что это не особенность моего экземпляра
 Спасибо, попробую (хотя приблизительно так и переключаю - 30 см вперед, 30 см назад, это же логично, что механизмы должны с минимальной нагрузкой попасть в пазики). По крайне мере я успокоился, что это не особенность моего экземпляра 
- bumek
- Сообщения: 275
- Зарегистрирован: 20 янв 2012, 13:04
- Двигатель:: 2.5DID
- Мой автомобиль(и):: Pajero Sport New
- Благодарил (а): 9 раз
- Поблагодарили: 37 раз
Re: SuperSelect на НПМС
значит Вы не поняли основу метода Напика: 30 см вперед, 30 см назад - это скажем так, крайний случай, когда на месте не включилось/выключилось.DeepDreamer писал(а): Улыбнуло с утраСпасибо, попробую (хотя приблизительно так и переключаю - 30 см вперед, 30 см назад, это же логично, что механизмы должны с минимальной нагрузкой попасть в пазики). По крайне мере я успокоился, что это не особенность моего экземпляра
я же после прочтения попробовал. И вправду, стоя на месте на ХХ(без печки), жестко удерживая авто тормозами, на нейтрали(пару раз переключив на 10 сек R-D) все включается/выключается на раз-два.
Щастье есть... Но нет к нему путя.... 
NMPS 2.5TD АКПП FGC box
285/65 R17 Yokohama Geolandar I/T G072 ET+38
275/65 R17 Yokohama Geolander AT/S G012 ET+20
			
						NMPS 2.5TD АКПП FGC box
285/65 R17 Yokohama Geolandar I/T G072 ET+38
275/65 R17 Yokohama Geolander AT/S G012 ET+20
- Shustr
- Сообщения: 21
- Зарегистрирован: 10 мар 2014, 12:53
- Двигатель:: 4D56
- Мой автомобиль(и):: NMPS 2,5 2014 Калуга!?
- Откуда: Москва
- Откуда: Москва
- Поблагодарили: 1 раз
Re: SuperSelect на НПМС
Народ, а подскажите у всех рычаг переключения раздатки дико трясется как на волге или узаике? просто забыл, что блок и понижайка вкл. на нейтрали включить конечно не смог, но по моему кое что раздавил, цисто логически треска извуков крошения не ьбыло может там какое кольцо пластиковое уж больно рычаг ходуном ходит - трясется у друга на МПС 2008 года ручка он просто как вибратор работает - девушки в восторге))))
			
			
									
						










