TRT - Вдоль р.Киржач. Для стандартных 4х4 (08.11.25) Форум Обсуждение FAQ

Помогите информацией новичку! "вопрос-ответ"-III

Новый Pajero Sport (New Mitsubishi Pajero Sport - NMPS)
Кроме обсуждения двигателей, колес, электрики, тюнинга.

Модераторы: SNOOPER, Alex_SH, Nbf, BAlex, drcham, SoundSpeed

Правила форума
Дорогие друзья!
Пожалуйста, при создании и поиске сообщений не забывайте пользоваться гиперссылками на тематические разделы, расположенными на главной странице раздела "Новый Pajero Sport"
MAX68
Сообщения: 303
Зарегистрирован: 18 авг 2015, 21:02
Двигатель:: 4D56
Мой автомобиль(и):: МПС2 2014 АТ,Нисс ПАТФ 2010(2.5AT),НиссТерр2. 1996(2.4МТ)
Откуда: Н.Новгород
Благодарил (а): 10 раз
Поблагодарили: 44 раза

Re: Помогите информацией новичку! "вопрос-ответ"-III

Сообщение MAX68 »

юрий юрикович писал(а): я вот ищу какие масла лить в трансмиссии НМПС 014г
В свою машину 2014 года залил:
В РК NESTE GEAR S 75W90 GL-4.
В мосты CASTROL Syntrax Long Life 75W90 GL-5
В АКПП, ГУР CASTROL Transmax Z
юрий юрикович
Сообщения: 4287
Зарегистрирован: 07 дек 2014, 17:25
Двигатель:: дизель 2,5
Мой автомобиль(и):: s04 5мт Паджеро спорт декабрь 2014,
Откуда: Гомель Беларусь
Благодарил (а): 101 раз
Поблагодарили: 155 раз

Re: Помогите информацией новичку! "вопрос-ответ"-III

Сообщение юрий юрикович »

а почему заливали разные масла?
самодельн. к/к, пенал-органайзер в багажник, компрессор БЗД в багажник, возвратная пружина привода вкл./выкл. сцепления, доп. вентилятор радиатора кондея, доп.свет заднего хода
Аватара пользователя
Владимир-689
Сообщения: 42
Зарегистрирован: 21 авг 2016, 06:18
Двигатель:: 4D56
Мой автомобиль(и):: Mitsubishi Pajero Sport 2
Откуда: Мичуринск
Благодарил (а): 8 раз
Поблагодарили: 4 раза

Re: Помогите информацией новичку! "вопрос-ответ"-III

Сообщение Владимир-689 »

юрий юрикович писал(а):а почему заливали разные масла?
А поиском не судьба?
http://pajero4x4.ru/bbs/phpBB2/viewtopi ... 22&t=83611
Mitsubishi Pajero Sport 2.5 2011 г.в. 4D56. автомат.максималка.
Какой смысл покупать машину, чтобы разъезжать по асфальту? Там, где асфальт, ничего интересного, а где интересно, там нет асфальта.
MAX68
Сообщения: 303
Зарегистрирован: 18 авг 2015, 21:02
Двигатель:: 4D56
Мой автомобиль(и):: МПС2 2014 АТ,Нисс ПАТФ 2010(2.5AT),НиссТерр2. 1996(2.4МТ)
Откуда: Н.Новгород
Благодарил (а): 10 раз
Поблагодарили: 44 раза

Re: Помогите информацией новичку! "вопрос-ответ"-III

Сообщение MAX68 »

юрий юрикович писал(а):а почему заливали разные масла?
В мосты - хорошее редукторное масло для гипоидных передач.
В раздатку - хорошее трансмиссионное для МКПП GL-4
В ГУР и АКПП хорошую синтетику с отличными низкотемпературными и антиокислительными свойствами.
Все масла долгоиграющие, экономят соляру не в ущерб трансмиссии, продлевают моторесурс узлов!
юрий юрикович
Сообщения: 4287
Зарегистрирован: 07 дек 2014, 17:25
Двигатель:: дизель 2,5
Мой автомобиль(и):: s04 5мт Паджеро спорт декабрь 2014,
Откуда: Гомель Беларусь
Благодарил (а): 101 раз
Поблагодарили: 155 раз

Re: Помогите информацией новичку! "вопрос-ответ"-III

Сообщение юрий юрикович »

MAX68, теперь понял принцип. значит, мне в раздатку и коробку (МКПП) одинаковое масло, в мосты - другое, как я сам не допер!

Владимир-689, поиск то не по смыслу ищет, а по совпадению слов. Поэтому нужно сформулировать вопрос так, как озаглавлена тема. а это не всегда получиться. спасибо за помощь, хотя ссылка почти 7 летней давности, возможно, теперь существуют другие продукты.
самодельн. к/к, пенал-органайзер в багажник, компрессор БЗД в багажник, возвратная пружина привода вкл./выкл. сцепления, доп. вентилятор радиатора кондея, доп.свет заднего хода
Аватара пользователя
SKS
Сообщения: 4194
Зарегистрирован: 20 апр 2008, 18:58
Двигатель:: 4N15
Мой автомобиль(и):: PAJERO SPORT 2.4 Ultimate, 2017 г., белый
Откуда: Тюмень
Откуда: Тюмень
Благодарил (а): 700 раз
Поблагодарили: 471 раз

Re: Помогите информацией новичку! "вопрос-ответ"-III

Сообщение SKS »

ЮЮ, дело не в продуктах, а в допусках. Далее выбираешь, что больше нравится по личному предпочтению и кошельку.
Ну а так МАХ68 общее направление поиска указал. У меня в раздатке и мостах Neste было залито, соответственно с допусками. Но сейчас очень дорогое масло у них стало, особенно чистая синтетика. Потому последний раз немного съэкономил , залив полусинтетику от Петро-Канада. Масло по отзывам тоже неплохое, посмотрим как переживет эту зиму, если раньше не продам машину.
MAX68
Сообщения: 303
Зарегистрирован: 18 авг 2015, 21:02
Двигатель:: 4D56
Мой автомобиль(и):: МПС2 2014 АТ,Нисс ПАТФ 2010(2.5AT),НиссТерр2. 1996(2.4МТ)
Откуда: Н.Новгород
Благодарил (а): 10 раз
Поблагодарили: 44 раза

Re: Помогите информацией новичку! "вопрос-ответ"-III

Сообщение MAX68 »

юрий юрикович писал(а):MAX68, теперь понял принцип. значит, мне в раздатку и коробку (МКПП) одинаковое масло, в мосты - другое, как я сам не допер!
Совершенно верно! :*VICTORY*:
Аватара пользователя
Саня
Сообщения: 6079
Зарегистрирован: 19 июн 2009, 16:17
Двигатель:: 4D56
Мой автомобиль(и):: NEWшка
Откуда: Тверь 69
Откуда: Тверь 69
Благодарил (а): 48 раз
Поблагодарили: 270 раз

Re: Помогите информацией новичку! "вопрос-ответ"-III

Сообщение Саня »

Книжки совсем не читаем, с машиной специально для дилетантов отдали
Аватара пользователя
Mad Fisherman
Сообщения: 1198
Зарегистрирован: 26 май 2012, 11:02
Двигатель:: дизель
Мой автомобиль(и):: TLC 150
Откуда: подНерезиновск
Благодарил (а): 73 раза
Поблагодарили: 60 раз

Re: Помогите информацией новичку! "вопрос-ответ"-III

Сообщение Mad Fisherman »

SKS писал(а): если раньше не продам машину.
а я забил и купил на эту зиму Нести....
а зачем продам? на что обмен?
... был Pajero Sport, '12. Пробежал - 270 т.к.
Аватара пользователя
Mad Fisherman
Сообщения: 1198
Зарегистрирован: 26 май 2012, 11:02
Двигатель:: дизель
Мой автомобиль(и):: TLC 150
Откуда: подНерезиновск
Благодарил (а): 73 раза
Поблагодарили: 60 раз

Re: Помогите информацией новичку! "вопрос-ответ"-III

Сообщение Mad Fisherman »

... и еще вопрос - развальные из нержавейки начали делать на наше авто кулибины?
... был Pajero Sport, '12. Пробежал - 270 т.к.
Аватара пользователя
SKS
Сообщения: 4194
Зарегистрирован: 20 апр 2008, 18:58
Двигатель:: 4N15
Мой автомобиль(и):: PAJERO SPORT 2.4 Ultimate, 2017 г., белый
Откуда: Тюмень
Откуда: Тюмень
Благодарил (а): 700 раз
Поблагодарили: 471 раз

Re: Помогите информацией новичку! "вопрос-ответ"-III

Сообщение SKS »

Mad Fisherman писал(а):
SKS писал(а): если раньше не продам машину.
а я забил и купил на эту зиму Нести....
а зачем продам? на что обмен?
Надоела немного. Да и за 6 лет авто уже. Сейчас продать сложно, дальше ещё сложнее будет. Если сложится, махну на что-нибудь новенькое.
Аватара пользователя
SKS
Сообщения: 4194
Зарегистрирован: 20 апр 2008, 18:58
Двигатель:: 4N15
Мой автомобиль(и):: PAJERO SPORT 2.4 Ultimate, 2017 г., белый
Откуда: Тюмень
Откуда: Тюмень
Благодарил (а): 700 раз
Поблагодарили: 471 раз

Re: Помогите информацией новичку! "вопрос-ответ"-III

Сообщение SKS »

Mad Fisherman писал(а):... и еще вопрос - развальные из нержавейки начали делать на наше авто кулибины?
Да вроде бы если делать раз в год регулировку развал-схождения, то на наших авто проблем с этими болтами нет. По крайней мере у меня за 150 ткм все крутится легко и свободно.
Alex_IZA
Сообщения: 1099
Зарегистрирован: 27 мар 2015, 10:27
Двигатель:: 4M41 D-DI Common Rail
Мой автомобиль(и):: Pajero sport
Откуда: Новосибирск
Благодарил (а): 33 раза
Поблагодарили: 109 раз

Re: Помогите информацией новичку! "вопрос-ответ"-III

Сообщение Alex_IZA »

Mad Fisherman писал(а):... и еще вопрос - развальные из нержавейки начали делать на наше авто кулибины?
Начали, начали. Тока вот незадача, могу сам себе наточить, однако не точу. Причина банальна: они не точатся а катаются, имеет место хитрая термообработка. Иными словами на российском болте диаметром 16 мм резьба срывается при 160 Nm, а японский по мануалу держит 230 Nm. Про испытания на разрыв и срез, а также проверку на внутренние дефекты, скромно промолчу.

PS: У дивчины на трассе колесо левое, типа оторвалась, летела дивчина как надо (играла в какую-то ролевую игру с тайниками) . Дивчина в ушибах, а семья, со встречки, всем составов на тот свет ушла. Дивчина в поселении полгода пожила, и была отпущен домой за хорошее поведение.
Аватара пользователя
Russo81
Сообщения: 1678
Зарегистрирован: 01 окт 2009, 16:43
Двигатель:: бензин
Мой автомобиль(и):: Легковой:(
Откуда: МО, г.Долгопрудный
Благодарил (а): 547 раз
Поблагодарили: 130 раз

Re: Помогите информацией новичку! "вопрос-ответ"-III

Сообщение Russo81 »

Доброе утро. Столкнулся со следующей неприятностью - постоянно горит задняя противотуманка, даже при выключенном зажигании. Проявилось внезапно - пришел, сел в машину, обратил внимание на горящий значок задней ПТФ на панели приборов - вышел, убедился, действительно горит ПТФ:( Включение/выключение габаритов/ближнего/переднихПТФ/заднейПТФ/стуки рукой по ПТФ ни к чему не привели. Пока просто выдернул предохранитель, но хотелось бы понять, где искать причину неполадки. Заранее спасибо.
Руслан
P-2 Short Wagon 1998 6G74 АКПП сток - охренительный коротыш - продан:(
PS-2 2011 S04 - тоже классный-авто - 8 лет и 235000км - продан :((
Аватара пользователя
lesnik5000
Сообщения: 6420
Зарегистрирован: 16 дек 2012, 00:56
Двигатель:: 4D56U
Мой автомобиль(и):: PAJERO SPORT обр. 2010г.
Откуда: Архангельск
Благодарил (а): 435 раз
Поблагодарили: 411 раз

Re: Помогите информацией новичку! "вопрос-ответ"-III

Сообщение lesnik5000 »

Раз от преда до фары ничего не питает, значит питание приходит до предоха. Если дополнительной проводки не устанавливали, то скорее всего ЕТАКС испортился.
Alex_IZA
Сообщения: 1099
Зарегистрирован: 27 мар 2015, 10:27
Двигатель:: 4M41 D-DI Common Rail
Мой автомобиль(и):: Pajero sport
Откуда: Новосибирск
Благодарил (а): 33 раза
Поблагодарили: 109 раз

Re: Помогите информацией новичку! "вопрос-ответ"-III

Сообщение Alex_IZA »

Russo81 писал(а):Доброе утро. Столкнулся со следующей неприятностью - постоянно горит задняя противотуманка, даже при выключенном зажигании. Проявилось внезапно - пришел, сел в машину, обратил внимание на горящий значок задней ПТФ на панели приборов - вышел, убедился, действительно горит ПТФ:( Включение/выключение габаритов/ближнего/переднихПТФ/заднейПТФ/стуки рукой по ПТФ ни к чему не привели. Пока просто выдернул предохранитель, но хотелось бы понять, где искать причину неполадки. Заранее спасибо.
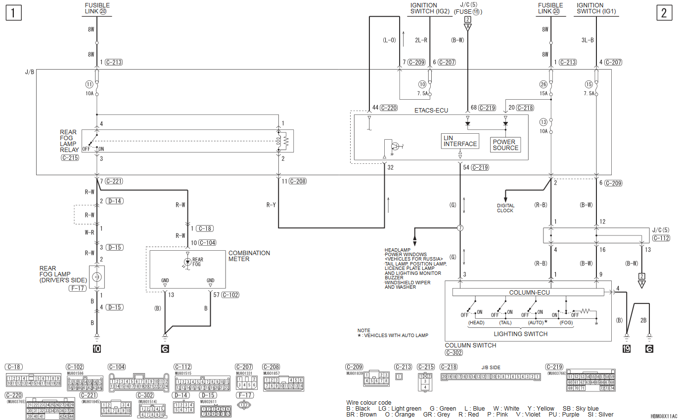
Вытащить реле "REAR FOG LAMP RELAY" (смотрите номер реле в инструкции или на крышке ETACS, в мануале номер реле не написан...) и проверить есть ли разрыв контактов 3 и 4, может залипло (хотя вряд ли). Если маломощная лампа, подключенная одним выводом на + а вторым выводом на второй контакт в панели (для данного реле), загорится, то идти чинить ETACS (это значит что выгорел ключ в ETACS-е).

PS: При замене лампочек (кхм, а там уже светодиоды?) полезно скидывать минус с обоих аккумуляторов, случаи были, не раз.
Вложения
Схема.png
Аватара пользователя
Russo81
Сообщения: 1678
Зарегистрирован: 01 окт 2009, 16:43
Двигатель:: бензин
Мой автомобиль(и):: Легковой:(
Откуда: МО, г.Долгопрудный
Благодарил (а): 547 раз
Поблагодарили: 130 раз

Re: Помогите информацией новичку! "вопрос-ответ"-III

Сообщение Russo81 »

Alex_IZA писал(а):
Russo81 писал(а):Доброе утро. Столкнулся со следующей неприятностью - постоянно горит задняя противотуманка, даже при выключенном зажигании. Проявилось внезапно - пришел, сел в машину, обратил внимание на горящий значок задней ПТФ на панели приборов - вышел, убедился, действительно горит ПТФ:( Включение/выключение габаритов/ближнего/переднихПТФ/заднейПТФ/стуки рукой по ПТФ ни к чему не привели. Пока просто выдернул предохранитель, но хотелось бы понять, где искать причину неполадки. Заранее спасибо.
Вытащить реле "REAR FOG LAMP RELAY" (смотрите номер реле в инструкции или на крышке ETACS, в мануале номер реле не написан...) и проверить есть ли разрыв контактов 3 и 4, может залипло (хотя вряд ли). Если маломощная лампа, подключенная одним выводом на + а вторым выводом на второй контакт в панели (для данного реле), загорится, то идти чинить ETACS (это значит что выгорел ключ в ETACS-е).

PS: При замене лампочек (кхм, а там уже светодиоды?) полезно скидывать минус с обоих аккумуляторов, случаи были, не раз.
Спасибо :*THANK*: А где находится этот блок ETACS?
Руслан
P-2 Short Wagon 1998 6G74 АКПП сток - охренительный коротыш - продан:(
PS-2 2011 S04 - тоже классный-авто - 8 лет и 235000км - продан :((
Alex_IZA
Сообщения: 1099
Зарегистрирован: 27 мар 2015, 10:27
Двигатель:: 4M41 D-DI Common Rail
Мой автомобиль(и):: Pajero sport
Откуда: Новосибирск
Благодарил (а): 33 раза
Поблагодарили: 109 раз

Re: Помогите информацией новичку! "вопрос-ответ"-III

Сообщение Alex_IZA »

Russo81 писал(а): Спасибо :*THANK*: А где находится этот блок ETACS?
Блок предохранителей в салоне, лючок слева под панелью. Ох, аккуратнее там, можно спалить совсем и попасть на хорошие бабки (от 20-50 штук).
Аватара пользователя
Russo81
Сообщения: 1678
Зарегистрирован: 01 окт 2009, 16:43
Двигатель:: бензин
Мой автомобиль(и):: Легковой:(
Откуда: МО, г.Долгопрудный
Благодарил (а): 547 раз
Поблагодарили: 130 раз

Re: Помогите информацией новичку! "вопрос-ответ"-III

Сообщение Russo81 »

Alex_IZA писал(а):
Russo81 писал(а): Спасибо :*THANK*: А где находится этот блок ETACS?
Блок предохранителей в салоне, лючок слева под панелью. Ох, аккуратнее там, можно спалить совсем и попасть на хорошие бабки (от 20-50 штук).
Т.е. блок предохранителей это и есть ETACS?
P.S. Сходил поставил предохранитель на место - всё работает как и должно быть в штатном режиме. Какие-то глюки:-(
Руслан
P-2 Short Wagon 1998 6G74 АКПП сток - охренительный коротыш - продан:(
PS-2 2011 S04 - тоже классный-авто - 8 лет и 235000км - продан :((
Aleksandr 02
Сообщения: 33
Зарегистрирован: 14 окт 2016, 12:59
Двигатель:: Дизель 3,2
Мой автомобиль(и):: PAJERO SPORT 3.2
Откуда: Лен обл г.Луга
Благодарил (а): 2 раза
Поблагодарили: 1 раз

Re: Помогите информацией новичку! "вопрос-ответ"-III

Сообщение Aleksandr 02 »

Добрый день. Помогите советом. Может кто то сталкивался с проблемой.Спорт 2008г 3,2 дизель. Утром на холодную стоит жуткий свист под капотом, как только машина прогревается свист пропадает, замена ремней не помогла. Думал что дело в печке, т.к при прогреве всегда температуру обогрева ставлю на макс. и обороты поднимаются у нас автоматически. Сегодня пробовал печку не вкл и просто газулькой поработать свист также и остался. Какой ролик может свистеть? В позапрошлом году было все то же самое помогло заменой ремней, в этом году ремни проблему не убрали. С морозами соответственно свист стал более продолжительный т.к машина прогревается дольше.Спасибо.
Ответить

Вернуться в «Pajero Sport 2008-2016»