антизанос, срабатывает без причины, авто тупит.
Модераторы: SNOOPER, Nbf, drcham, Romik, BAlex, DenVer, SoundSpeed
- solo190580
- Клубный Фотограф
- Сообщения: 136
- Зарегистрирован: 15 дек 2011, 08:37
- Двигатель:: 6G72
- Мой автомобиль(и):: Pajero 4
- Откуда: Щербинка
- Откуда: Москва
- Благодарил (а): 26 раз
- Поблагодарили: 26 раз
антизанос, срабатывает без причины, авто тупит.
всем привет. однозначного ответа или описания случая в поиске не нашел, поэтому решил создать тему.
итак, Паджеро 4, бензин, 3л, автомат, пробег 45000.
месяца 2-3 назад стал проявляться такой глюк. при скорости около 140 вдруг ни с того ни с сего начинает моргать лампа антизаноса (или скользкой дороги) и машину словно держит кто то сзади за интимное место.. ну раз два случилось и вроде прошло. потом стало вылезать при долгих стояниях в пробках. потолкался с минут 30-40 потом вырвался начинаешь набирать скорость и снова такая канитель...
буквально на днях: проехал около 500 км без остановки, остановился на заправку, заправился поехал и началось. короче эта система не дает толком ехать, одно мучение.
официалы в марьино сообщили что хз что там происходит мол катайтесь до того как явно вылезет... но оно вот реально постоянно вылезает в процессе езды. чего делать, как диагностировать? кто что подскажет?
еще все усугубляется тем что в ноябре кончится гарантия, а хотелось бы конечно весь этот гемор решить за счет производителя.
машина не моя, сестры, брали в один день две шт. думал только мою преследуют детские болячки, однако нет. статистика подобных глюков на реальном примере из 2х автомобилей одного возраста, если честно настораживает, вместе с этим другой альтернативы не вижу. все равно машина лучшая в классе. на мой взгляд, конечно.
итак, Паджеро 4, бензин, 3л, автомат, пробег 45000.
месяца 2-3 назад стал проявляться такой глюк. при скорости около 140 вдруг ни с того ни с сего начинает моргать лампа антизаноса (или скользкой дороги) и машину словно держит кто то сзади за интимное место.. ну раз два случилось и вроде прошло. потом стало вылезать при долгих стояниях в пробках. потолкался с минут 30-40 потом вырвался начинаешь набирать скорость и снова такая канитель...
буквально на днях: проехал около 500 км без остановки, остановился на заправку, заправился поехал и началось. короче эта система не дает толком ехать, одно мучение.
официалы в марьино сообщили что хз что там происходит мол катайтесь до того как явно вылезет... но оно вот реально постоянно вылезает в процессе езды. чего делать, как диагностировать? кто что подскажет?
еще все усугубляется тем что в ноябре кончится гарантия, а хотелось бы конечно весь этот гемор решить за счет производителя.
машина не моя, сестры, брали в один день две шт. думал только мою преследуют детские болячки, однако нет. статистика подобных глюков на реальном примере из 2х автомобилей одного возраста, если честно настораживает, вместе с этим другой альтернативы не вижу. все равно машина лучшая в классе. на мой взгляд, конечно.
Алексей
- DenVer
- Модератор
- Сообщения: 19734
- Зарегистрирован: 29 сен 2009, 17:21
- Двигатель:: бэнзин
- Мой автомобиль(и):: TLC-200
- Откуда: Краснодар
- Благодарил (а): 137 раз
- Поблагодарили: 477 раз
Re: антизанос, срабатывает без причины, авто тупит.
Ну так пишите претензию, сади инженера по гарантии и катай. Пускай решают проблему.
- solo190580
- Клубный Фотограф
- Сообщения: 136
- Зарегистрирован: 15 дек 2011, 08:37
- Двигатель:: 6G72
- Мой автомобиль(и):: Pajero 4
- Откуда: Щербинка
- Откуда: Москва
- Благодарил (а): 26 раз
- Поблагодарили: 26 раз
Re: антизанос, срабатывает без причины, авто тупит.
ты понимаешь оно может вылезти сразу а может и спустя 500 км, как вот было позовчера.. что ж мне его катать полдня?
Алексей
- Lebed
- Сообщения: 10748
- Зарегистрирован: 25 июл 2010, 11:23
- Двигатель:: ******
- Мой автомобиль(и):: ******
- Откуда: ***
- Откуда: ***
- Благодарил (а): 236 раз
- Поблагодарили: 431 раз
Re: антизанос, срабатывает без причины, авто тупит.
Повторение- мать ученья. Не думали об этом?
"Если театр начинается с вешалки, то за такие пьесы нужно вешать." (с)
P.S. Для упырей- "Мы с тобой Гималаи; остальные — ничтожества." (с)
P.S. Для упырей- "Мы с тобой Гималаи; остальные — ничтожества." (с)
- DenVer
- Модератор
- Сообщения: 19734
- Зарегистрирован: 29 сен 2009, 17:21
- Двигатель:: бэнзин
- Мой автомобиль(и):: TLC-200
- Откуда: Краснодар
- Благодарил (а): 137 раз
- Поблагодарили: 477 раз
Re: антизанос, срабатывает без причины, авто тупит.
Нужно найти закономерность.solo190580 писал(а):ты понимаешь оно может вылезти сразу а может и спустя 500 км, как вот было позовчера.. что ж мне его катать полдня?
- Lebed
- Сообщения: 10748
- Зарегистрирован: 25 июл 2010, 11:23
- Двигатель:: ******
- Мой автомобиль(и):: ******
- Откуда: ***
- Откуда: ***
- Благодарил (а): 236 раз
- Поблагодарили: 431 раз
Re: антизанос, срабатывает без причины, авто тупит.
Денис! Разве в памяти подобные ошибки не сохраняются?
"Если театр начинается с вешалки, то за такие пьесы нужно вешать." (с)
P.S. Для упырей- "Мы с тобой Гималаи; остальные — ничтожества." (с)
P.S. Для упырей- "Мы с тобой Гималаи; остальные — ничтожества." (с)
- DenVer
- Модератор
- Сообщения: 19734
- Зарегистрирован: 29 сен 2009, 17:21
- Двигатель:: бэнзин
- Мой автомобиль(и):: TLC-200
- Откуда: Краснодар
- Благодарил (а): 137 раз
- Поблагодарили: 477 раз
Re: антизанос, срабатывает без причины, авто тупит.
А это ошибка? Я так понимаю, что система по какой кто причине распознает риск потери управления и задействует абс, душит двигатель, то есть попросту включается.
Что бы найти причину, имхо нужно цеплять сканер, ставить на запись и кататься, после срабатывания смотреть параметры и искать источник сигнала, дающего команду. Вполне возможно, что шалит датчик скорости, датчик положения руля.... В общем постановка подобного диагноза на расстоянии ни что иное, как аборт о по фотографии.
Как вариант подтверждения для офицалов, ставим видеорегистратор, что бы снималась приборка и часть дороги и катаемся, пока не будет несколько случаев, что бы показать офицалам, потом приезжаем, показываем кино с несколькими случаями и разными цифрами на одометре.
Что бы найти причину, имхо нужно цеплять сканер, ставить на запись и кататься, после срабатывания смотреть параметры и искать источник сигнала, дающего команду. Вполне возможно, что шалит датчик скорости, датчик положения руля.... В общем постановка подобного диагноза на расстоянии ни что иное, как аборт о по фотографии.
Как вариант подтверждения для офицалов, ставим видеорегистратор, что бы снималась приборка и часть дороги и катаемся, пока не будет несколько случаев, что бы показать офицалам, потом приезжаем, показываем кино с несколькими случаями и разными цифрами на одометре.
-
CJIaB9IH113rus
- Сообщения: 138
- Зарегистрирован: 27 июл 2013, 08:19
- Двигатель:: Дизель
- Мой автомобиль(и):: Pajero 4
- Откуда: Саранск
- Благодарил (а): 1 раз
- Поблагодарили: 4 раза
Re: антизанос, срабатывает без причины, авто тупит.
делаю ставку на датчик абс. на другом авто те же симптомы были у не совсем умершего датчикаsolo190580 писал(а):всем привет. однозначного ответа или описания случая в поиске не нашел, поэтому решил создать тему.
итак, Паджеро 4, бензин, 3л, автомат, пробег 45000.
месяца 2-3 назад стал проявляться такой глюк. при скорости около 140 вдруг ни с того ни с сего начинает моргать лампа антизаноса (или скользкой дороги) и машину словно держит кто то сзади за интимное место.. ну раз два случилось и вроде прошло. потом стало вылезать при долгих стояниях в пробках. потолкался с минут 30-40 потом вырвался начинаешь набирать скорость и снова такая канитель...
буквально на днях: проехал около 500 км без остановки, остановился на заправку, заправился поехал и началось. короче эта система не дает толком ехать, одно мучение.
официалы в марьино сообщили что хз что там происходит мол катайтесь до того как явно вылезет... но оно вот реально постоянно вылезает в процессе езды. чего делать, как диагностировать? кто что подскажет?
еще все усугубляется тем что в ноябре кончится гарантия, а хотелось бы конечно весь этот гемор решить за счет производителя.
машина не моя, сестры, брали в один день две шт. думал только мою преследуют детские болячки, однако нет. статистика подобных глюков на реальном примере из 2х автомобилей одного возраста, если честно настораживает, вместе с этим другой альтернативы не вижу. все равно машина лучшая в классе. на мой взгляд, конечно.
абс (где то был неконтакт). Возможно поэтому и не сохраняется ошибка так как система не считает происходящее ошибкой а думает что колесо пробуксовывает. Диагностировать правда удалось не сразу а лишь тогда когда неисправность дошла до момента когда загорелась лампочка абс. Вспоминаю обрыв был внутри изоляции подходящего к датчику провода где то в области изгиба. Но это конечно все только предположения.
- Lebed
- Сообщения: 10748
- Зарегистрирован: 25 июл 2010, 11:23
- Двигатель:: ******
- Мой автомобиль(и):: ******
- Откуда: ***
- Откуда: ***
- Благодарил (а): 236 раз
- Поблагодарили: 431 раз
Re: антизанос, срабатывает без причины, авто тупит.
Если не ошибаюсь, тс проходил через это пару лет назад. Видимо призабыл
"Если театр начинается с вешалки, то за такие пьесы нужно вешать." (с)
P.S. Для упырей- "Мы с тобой Гималаи; остальные — ничтожества." (с)
P.S. Для упырей- "Мы с тобой Гималаи; остальные — ничтожества." (с)
- Denya
- Сообщения: 1025
- Зарегистрирован: 18 дек 2011, 02:13
- Двигатель:: Дизель
- Мой автомобиль(и):: паджеро4
- Откуда: Красноярск
- Благодарил (а): 5 раз
- Поблагодарили: 46 раз
Re: антизанос, срабатывает без причины, авто тупит.
а я вообще ненавижу этот антибукс в паджере
на заднем приводе пытаюсь выскочить на оживленный участок дороги, жмем педальку и вместо того что бы ускориться дабы не мешать тем кто уже идет в потоке и вклиниться в него, авто включает антибукс и затупляется.
Для задне едующего создается впечатление что я спецом ыежаю перед ним и начинаю катить в развалочку
на заднем приводе пытаюсь выскочить на оживленный участок дороги, жмем педальку и вместо того что бы ускориться дабы не мешать тем кто уже идет в потоке и вклиниться в него, авто включает антибукс и затупляется.
Для задне едующего создается впечатление что я спецом ыежаю перед ним и начинаю катить в развалочку
- solo190580
- Клубный Фотограф
- Сообщения: 136
- Зарегистрирован: 15 дек 2011, 08:37
- Двигатель:: 6G72
- Мой автомобиль(и):: Pajero 4
- Откуда: Щербинка
- Откуда: Москва
- Благодарил (а): 26 раз
- Поблагодарили: 26 раз
Re: антизанос, срабатывает без причины, авто тупит.
с моей авто действительно было и там тупо перетерся провод к датчику абс сзади слева.Lebed писал(а):Если не ошибаюсь, тс проходил через это пару лет назад. Видимо призабыл
сейчас речь о другом авто, он второй в семье, покупались в один день.
Алексей
- solo190580
- Клубный Фотограф
- Сообщения: 136
- Зарегистрирован: 15 дек 2011, 08:37
- Двигатель:: 6G72
- Мой автомобиль(и):: Pajero 4
- Откуда: Щербинка
- Откуда: Москва
- Благодарил (а): 26 раз
- Поблагодарили: 26 раз
Re: антизанос, срабатывает без причины, авто тупит.
в целом все комментарии натолкнули на алгоритм действий, будем пробовать по всякому. позднее конечно отпишусь по результатам..
у кого будут мнения, выкладывайте.
у кого будут мнения, выкладывайте.
Алексей
- Lebed
- Сообщения: 10748
- Зарегистрирован: 25 июл 2010, 11:23
- Двигатель:: ******
- Мой автомобиль(и):: ******
- Откуда: ***
- Откуда: ***
- Благодарил (а): 236 раз
- Поблагодарили: 431 раз
Re: антизанос, срабатывает без причины, авто тупит.
ИМХО, глянул бы на всякий лампы стопов, а потом разьемы датчиков abs
"Если театр начинается с вешалки, то за такие пьесы нужно вешать." (с)
P.S. Для упырей- "Мы с тобой Гималаи; остальные — ничтожества." (с)
P.S. Для упырей- "Мы с тобой Гималаи; остальные — ничтожества." (с)
- Denya
- Сообщения: 1025
- Зарегистрирован: 18 дек 2011, 02:13
- Двигатель:: Дизель
- Мой автомобиль(и):: паджеро4
- Откуда: Красноярск
- Благодарил (а): 5 раз
- Поблагодарили: 46 раз
Re: антизанос, срабатывает без причины, авто тупит.
Ден, ткни пальцем, куда и как...На предоху поставь кнопку и будет праздник.
с радостью сделаю это... т.к. отключать его постоянно когда завел, как то не получается, да и не удобно про то помнить постоянно
-
AdB0kaT
- Сообщения: 878
- Зарегистрирован: 05 мар 2014, 07:37
- Двигатель:: 6G72
- Мой автомобиль(и):: Pajero IV Instyle 2013г.
- Откуда: Магнитогорск
- Благодарил (а): 16 раз
- Поблагодарили: 45 раз
Re: антизанос, срабатывает без причины, авто тупит.
Только в этом случае отключится и АБС.DenVer писал(а):На предоху поставь кнопку и будет праздник.
-
Johnnz
- Сообщения: 210
- Зарегистрирован: 10 мар 2014, 19:36
- Двигатель:: 6G75
- Мой автомобиль(и):: Pajero 4
- Откуда: Сибирь
- Благодарил (а): 10 раз
- Поблагодарили: 23 раза
Re: антизанос, срабатывает без причины, авто тупит.
Попробуйте перед этим маневром включить кнопкой режим ASC OFF, тогда АБС и антибукс должны остаться, а "душилка" движка - отключиться.Denya писал(а):а я вообще ненавижу этот антибукс в паджере![]()
на заднем приводе пытаюсь выскочить на оживленный участок дороги, жмем педальку и вместо того что бы ускориться дабы не мешать тем кто уже идет в потоке и вклиниться в него, авто включает антибукс и затупляется.
Для задне едующего создается впечатление что я спецом ыежаю перед ним и начинаю катить в развалочку
- Вложения
-
- ASC OFF SWITCH.doc
- (46 КБ) 110 скачиваний
- Denya
- Сообщения: 1025
- Зарегистрирован: 18 дек 2011, 02:13
- Двигатель:: Дизель
- Мой автомобиль(и):: паджеро4
- Откуда: Красноярск
- Благодарил (а): 5 раз
- Поблагодарили: 46 раз
Re: антизанос, срабатывает без причины, авто тупит.
это очевидно 
не всегда думаешь про кнопку перед каждым таким выездом на перекрестках...
а вот в целом отключать АБС нет никакого желания
не всегда думаешь про кнопку перед каждым таким выездом на перекрестках...
а вот в целом отключать АБС нет никакого желания
- Lebed
- Сообщения: 10748
- Зарегистрирован: 25 июл 2010, 11:23
- Двигатель:: ******
- Мой автомобиль(и):: ******
- Откуда: ***
- Откуда: ***
- Благодарил (а): 236 раз
- Поблагодарили: 431 раз
Re: антизанос, срабатывает без причины, авто тупит.
Так поставь, Денис, на эту кнопку реле и будет эта кнопка типа с фиксацией. Ссылки, как это сделать, я выкладывал, поищи. Виталий (Вектор) тоже подобное для кнопок без фиксации делал.
ПыСы. Вот http://www.pajero4x4.ru/bbs/phpBB2/view ... 0#p1993537
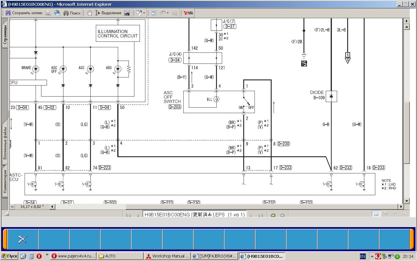
P.S.S. Картинку (схему) стащил у Снупера, каюсь))
ПыСы. Вот http://www.pajero4x4.ru/bbs/phpBB2/view ... 0#p1993537
P.S.S. Картинку (схему) стащил у Снупера, каюсь))
"Если театр начинается с вешалки, то за такие пьесы нужно вешать." (с)
P.S. Для упырей- "Мы с тобой Гималаи; остальные — ничтожества." (с)
P.S. Для упырей- "Мы с тобой Гималаи; остальные — ничтожества." (с)
- vector-n
- Сообщения: 2464
- Зарегистрирован: 27 авг 2011, 15:54
- Двигатель:: 6G75, бензин, 3,8л
- Мой автомобиль(и):: Mitsubishi Pajero IV
- Откуда: Ярославль
- Благодарил (а): 132 раза
- Поблагодарили: 213 раз
- Контактная информация:
Re: антизанос, срабатывает без причины, авто тупит.
Приветствую!
Если по кнопкам+релюшки, то здесь: http://www.pajero4x4.ru/bbs/phpBB2/view ... 6&start=30
Пиктограммки можно на свой вкус выбрать, Андрей (Лебедь) картинки выкладывал.
Но по подключению-я бы подключил к АСС так, чтоб при каждом выключкеии авто реле размыкалось-пусть функционал юудет максимально штатным. Но тут: хозяин-барин.
Если по кнопкам+релюшки, то здесь: http://www.pajero4x4.ru/bbs/phpBB2/view ... 6&start=30
Пиктограммки можно на свой вкус выбрать, Андрей (Лебедь) картинки выкладывал.
Но по подключению-я бы подключил к АСС так, чтоб при каждом выключкеии авто реле размыкалось-пусть функционал юудет максимально штатным. Но тут: хозяин-барин.
Лучше быть, чем казаться.
"Жить, как говорится, хорошо! А хорошо жить-ещё лучше!" (с)
"Жить, как говорится, хорошо! А хорошо жить-ещё лучше!" (с)
