TRT - Вдоль р.Киржач. Для стандартных 4х4 (08.11.25) Форум Обсуждение FAQ
ТНВД полетел
Модераторы: SNOOPER, Alex_SH, Nbf, BAlex, drcham, SoundSpeed
Правила форума
Дорогие друзья!
Пожалуйста, при создании и поиске сообщений не забывайте пользоваться гиперссылками на тематические разделы, расположенными на главной странице раздела "Новый Pajero Sport"
Дорогие друзья!
Пожалуйста, при создании и поиске сообщений не забывайте пользоваться гиперссылками на тематические разделы, расположенными на главной странице раздела "Новый Pajero Sport"
-
Алексей 900
- Сообщения: 29
- Зарегистрирован: 05 мар 2017, 04:47
- Двигатель:: 4M41 Дизель.
- Мой автомобиль(и):: Mitsubishi Pajero Sport 2008.
- Откуда: Алтайский край
- Благодарил (а): 4 раза
ТНВД полетел
Если не вдаваясь в подробности о появления в топливном баке бензина, то суть в том, через 15 км пути после заправки заклинил по ходу плунжер и насос лопнул(ещё не снимал). Не нашёл о своём ТНВД информации можно ли самому в гаражных условиях поменять его. Про 4м41 который на Паджеро 3 полно информации, но там насос другой. НА экзисе новый стоит 164 т.р. Возможны ли более дешёвый выход? Был ли опыт с контрактными насосами, слышал мнение, что при долгом хранении плунжер окисляется или что то в этом роде и на третий пятый день насос помирает. Мой авто Pajero Sport 2008. 3,2 common rail.
- SNOOPER
- Модератор
- Сообщения: 56905
- Зарегистрирован: 11 дек 2004, 19:49
- Двигатель:: 4D56
- Мой автомобиль(и):: NewMPS
- Откуда: 78
- Откуда: Spb
- Благодарил (а): 1007 раз
- Поблагодарили: 4665 раз
Re: ТНВД полетел
Там есть и замена по 40-50.
Установка не вызывает проблем.
Просто прикрутил и все, ничего выставлять-совмещать, не нужно.
По контрактному..... это как повезёт.
Установка не вызывает проблем.
Просто прикрутил и все, ничего выставлять-совмещать, не нужно.
По контрактному..... это как повезёт.
-
Алексей 900
- Сообщения: 29
- Зарегистрирован: 05 мар 2017, 04:47
- Двигатель:: 4M41 Дизель.
- Мой автомобиль(и):: Mitsubishi Pajero Sport 2008.
- Откуда: Алтайский край
- Благодарил (а): 4 раза
Re: ТНВД полетел
А замена идёт под другим номером? Который оканчивается на 58 ? Я думал это на 2.5 двигатель.
-
Alex_IZA
- Сообщения: 1099
- Зарегистрирован: 27 мар 2015, 10:27
- Двигатель:: 4M41 D-DI Common Rail
- Мой автомобиль(и):: Pajero sport
- Откуда: Новосибирск
- Благодарил (а): 33 раза
- Поблагодарили: 109 раз
Re: ТНВД полетел
По каталогу denso - http://www.denso-am.com/e-catalogue/
Это один и тот-же насос:
DCRP301250
MITSUBISHI 1460A003
MITSUBISHI 1460A022
MITSUBISHI 1460A058
Ставился на MITSUBISHI PAJERO Sport II (08-).
Но, лучше пусть SNOOPER уточнит!
PS: А точно плунжеры заклинило? Может корпус поменять, в прайсах ценник на корпус ~10 тысяч.
Это один и тот-же насос:
DCRP301250
MITSUBISHI 1460A003
MITSUBISHI 1460A022
MITSUBISHI 1460A058
Ставился на MITSUBISHI PAJERO Sport II (08-).
Но, лучше пусть SNOOPER уточнит!
PS: А точно плунжеры заклинило? Может корпус поменять, в прайсах ценник на корпус ~10 тысяч.
-
Алексей 900
- Сообщения: 29
- Зарегистрирован: 05 мар 2017, 04:47
- Двигатель:: 4M41 Дизель.
- Мой автомобиль(и):: Mitsubishi Pajero Sport 2008.
- Откуда: Алтайский край
- Благодарил (а): 4 раза
- SNOOPER
- Модератор
- Сообщения: 56905
- Зарегистрирован: 11 дек 2004, 19:49
- Двигатель:: 4D56
- Мой автомобиль(и):: NewMPS
- Откуда: 78
- Откуда: Spb
- Благодарил (а): 1007 раз
- Поблагодарили: 4665 раз
Re: ТНВД полетел
Да всё верно.Alex_IZA писал(а):По каталогу denso - http://www.denso-am.com/e-catalogue/
Это один и тот-же насос:
DCRP301250
MITSUBISHI 1460A003
MITSUBISHI 1460A022
MITSUBISHI 1460A058
Ставился на MITSUBISHI PAJERO Sport II (08-).
Но, лучше пусть SNOOPER уточнит!
PS: А точно плунжеры заклинило? Может корпус поменять, в прайсах ценник на корпус ~10 тысяч.
-
Алексей 900
- Сообщения: 29
- Зарегистрирован: 05 мар 2017, 04:47
- Двигатель:: 4M41 Дизель.
- Мой автомобиль(и):: Mitsubishi Pajero Sport 2008.
- Откуда: Алтайский край
- Благодарил (а): 4 раза
Re: ТНВД полетел
Я правильно понял, что новый насос не нуждается не в каких легулеровках, купил поставил? Датчики к голове подойдут или свои ворачивать?
- SNOOPER
- Модератор
- Сообщения: 56905
- Зарегистрирован: 11 дек 2004, 19:49
- Двигатель:: 4D56
- Мой автомобиль(и):: NewMPS
- Откуда: 78
- Откуда: Spb
- Благодарил (а): 1007 раз
- Поблагодарили: 4665 раз
Re: ТНВД полетел
Никаких датчиков менять не нужно.Алексей 900 писал(а):Я правильно понял, что новый насос не нуждается не в каких легулеровках, купил поставил? Датчики к голове подойдут или свои ворачивать?
Может понадобится инициализация, но это для другой темы вопрос, и сложности быть не должно.
-
Алексей 900
- Сообщения: 29
- Зарегистрирован: 05 мар 2017, 04:47
- Двигатель:: 4M41 Дизель.
- Мой автомобиль(и):: Mitsubishi Pajero Sport 2008.
- Откуда: Алтайский край
- Благодарил (а): 4 раза
-
Alex_IZA
- Сообщения: 1099
- Зарегистрирован: 27 мар 2015, 10:27
- Двигатель:: 4M41 D-DI Common Rail
- Мой автомобиль(и):: Pajero sport
- Откуда: Новосибирск
- Благодарил (а): 33 раза
- Поблагодарили: 109 раз
Re: ТНВД полетел
Какой из? Перед снятием насоса надо снять вакумный насос (помпу).
PS: да, перепутал пластину с корпусом - это пластину переходную за 10-ку продают.
PS: да, перепутал пластину с корпусом - это пластину переходную за 10-ку продают.
-
Алексей 900
- Сообщения: 29
- Зарегистрирован: 05 мар 2017, 04:47
- Двигатель:: 4M41 Дизель.
- Мой автомобиль(и):: Mitsubishi Pajero Sport 2008.
- Откуда: Алтайский край
- Благодарил (а): 4 раза
Re: ТНВД полетел
Форсунки наверное сразу снимать проверять с рампой. Туда по любому что-то попало. За поршня тоже безпокийство ( мягко сказано) есть.
-
Алексей 900
- Сообщения: 29
- Зарегистрирован: 05 мар 2017, 04:47
- Двигатель:: 4M41 Дизель.
- Мой автомобиль(и):: Mitsubishi Pajero Sport 2008.
- Откуда: Алтайский край
- Благодарил (а): 4 раза
-
Alex_IZA
- Сообщения: 1099
- Зарегистрирован: 27 мар 2015, 10:27
- Двигатель:: 4M41 D-DI Common Rail
- Мой автомобиль(и):: Pajero sport
- Откуда: Новосибирск
- Благодарил (а): 33 раза
- Поблагодарили: 109 раз
Re: ТНВД полетел
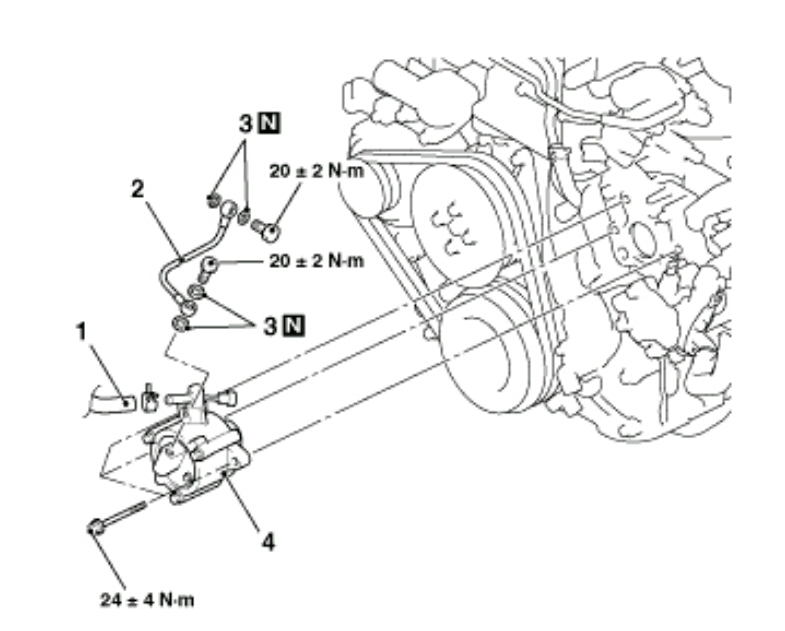
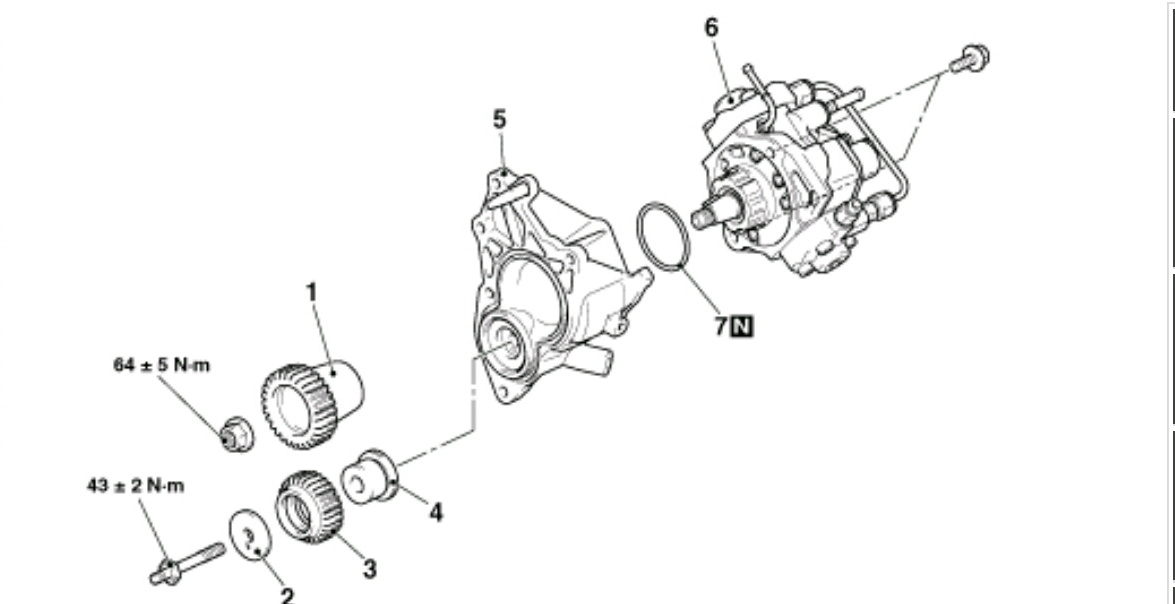
По мануалу, сначала снимается вакумная помпа, а затем ТНВД вместе с пластиной ( номер 5 на первой фотке).
Можно ли снять ТНВД откручивая болты сзади (не снимая вакумной помпы), я не знаю. Но, судя по выниманию клапана ТНВД, это сможет сделать кто-то с переломанными руками (места там нифига нет, можно ли подлезть).
PS: Сегодня было не до подъема капота, поэтому по фотке не сорентировался в каком месте трещина. Больше похоже на брак, или просто корпус раздуло. Я не в курсе насколько реально разорвет корпус, если внутрений клапан сброса давления заклинит в закрытом состояни. Иии если поршень плунжера заклинит, то тоже не понятно что выдавит наружу.
PS2: Для начала, надо разобрать ТНВД, а потом будет видно куда еще лезть, и общая рекомедация: посмотреть нет ли чего лишнего в отстое с фильтра, посмотреть что плавает в баке, нет ли ржавых мест внутри бака.
Можно ли снять ТНВД откручивая болты сзади (не снимая вакумной помпы), я не знаю. Но, судя по выниманию клапана ТНВД, это сможет сделать кто-то с переломанными руками (места там нифига нет, можно ли подлезть).
PS: Сегодня было не до подъема капота, поэтому по фотке не сорентировался в каком месте трещина. Больше похоже на брак, или просто корпус раздуло. Я не в курсе насколько реально разорвет корпус, если внутрений клапан сброса давления заклинит в закрытом состояни. Иии если поршень плунжера заклинит, то тоже не понятно что выдавит наружу.
PS2: Для начала, надо разобрать ТНВД, а потом будет видно куда еще лезть, и общая рекомедация: посмотреть нет ли чего лишнего в отстое с фильтра, посмотреть что плавает в баке, нет ли ржавых мест внутри бака.
-
Алексей 900
- Сообщения: 29
- Зарегистрирован: 05 мар 2017, 04:47
- Двигатель:: 4M41 Дизель.
- Мой автомобиль(и):: Mitsubishi Pajero Sport 2008.
- Откуда: Алтайский край
- Благодарил (а): 4 раза
Re: ТНВД полетел
Бак промыл трубки то же. Причину поломки я знаю точно, опасаюсь последствий. Кронштейн два спереди два с боку отвернул, но пока он бездвижен. Компрессор снял не чего не видно из-за кронштейна, есть за ним болт или нет. ТНВД я отвернул он отходит 5 мм болтается,но не выходит.
Последний раз редактировалось Алексей 900 27 май 2017, 05:32, всего редактировалось 1 раз.
-
Alex_IZA
- Сообщения: 1099
- Зарегистрирован: 27 мар 2015, 10:27
- Двигатель:: 4M41 D-DI Common Rail
- Мой автомобиль(и):: Pajero sport
- Откуда: Новосибирск
- Благодарил (а): 33 раза
- Поблагодарили: 109 раз
Re: ТНВД полетел
Не компрессор, а снимать вакумную помпу (вакумный насос). Насколько я понимаю, она скрывает болт(ы) крепления пластины 5.
-
Алексей 900
- Сообщения: 29
- Зарегистрирован: 05 мар 2017, 04:47
- Двигатель:: 4M41 Дизель.
- Мой автомобиль(и):: Mitsubishi Pajero Sport 2008.
- Откуда: Алтайский край
- Благодарил (а): 4 раза
Re: ТНВД полетел
Помпа снята её болты держат кронштейн к которому прикручен насос, по видимому шестерня насоса не проходит через его.
-
Alex_IZA
- Сообщения: 1099
- Зарегистрирован: 27 мар 2015, 10:27
- Двигатель:: 4M41 D-DI Common Rail
- Мой автомобиль(и):: Pajero sport
- Откуда: Новосибирск
- Благодарил (а): 33 раза
- Поблагодарили: 109 раз
Re: ТНВД полетел
Тут посмотрите http://pajero4x4.ru/bbs/phpBB2/viewtopi ... 7#p1220092, должно быть аналогично как на П3: болт скрыт за натяжным роликом, нижний болт на насосе и два в корпус, ну и на лобовине.
-
Алексей 900
- Сообщения: 29
- Зарегистрирован: 05 мар 2017, 04:47
- Двигатель:: 4M41 Дизель.
- Мой автомобиль(и):: Mitsubishi Pajero Sport 2008.
- Откуда: Алтайский край
- Благодарил (а): 4 раза
Re: ТНВД полетел
Снял. Для снятия нужно отвернуть 6 болтов и одну гайку с спереди, включая вакуумный насос. С заду два болта, один болт нижний не отвернуть пока не снимешь компрессор и его кронштейн.
-
Алексей 900
- Сообщения: 29
- Зарегистрирован: 05 мар 2017, 04:47
- Двигатель:: 4M41 Дизель.
- Мой автомобиль(и):: Mitsubishi Pajero Sport 2008.
- Откуда: Алтайский край
- Благодарил (а): 4 раза
-
Алексей 900
- Сообщения: 29
- Зарегистрирован: 05 мар 2017, 04:47
- Двигатель:: 4M41 Дизель.
- Мой автомобиль(и):: Mitsubishi Pajero Sport 2008.
- Откуда: Алтайский край
- Благодарил (а): 4 раза
