Доброго дня!
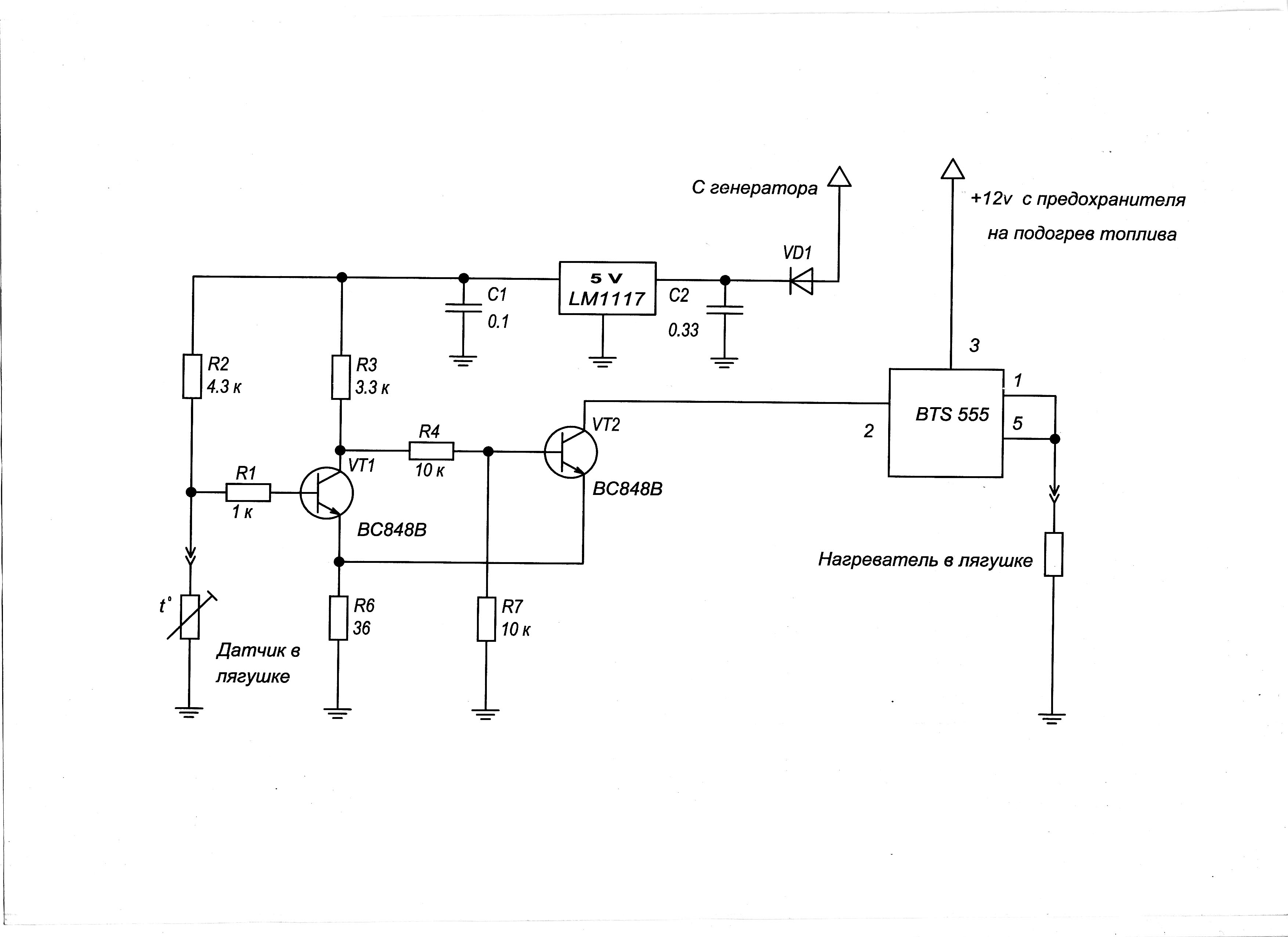
Поставил прошлой зимой такую лягушку. Блок управления по схеме на рисунке. На схеме много чего нет того, что реализовано на плате. Работает в автоматическом режиме, с возможностью отключения. Индикация готовности и включения нагревателя на клавише включения. Реле генератора слегка доработано, использован не использующийся пустой контакт. Блок установлен в салоне под торпедой, с водительской стороны.
TRT - Вдоль р.Киржач. Для стандартных 4х4 (08.11.25) Форум Обсуждение FAQ
Блок управления для лягушки с подогревом
Модератор: Romik
- dvm99
- Сообщения: 21738
- Зарегистрирован: 21 май 2012, 20:59
- Двигатель:: 6G72, 12клап.,
- Мой автомобиль(и):: Pajero2, Запорожец- Ланос
- Откуда: Свердловская обл.
- Благодарил (а): 706 раз
- Поблагодарили: 1027 раз
Re: Блок управления для лягушки с подогревом
Андрей, а что за лягушка?
(я просто дизельной темой плохо владею)
Дорожки на плате резать- тот ещё гемор
Если нет хлорного железа, можно вполне бюджетно травить составами:
1.медный купорос 1ст.ложка + поваренная соль 2ст.ложки на 0,5л воды.
2.перекись водорода + лимонная кислота + соль (пропорции не помню, погугли).
Если немного подогреть, то часа за 2 вытравит.
Дорожки на плате резать- тот ещё гемор
Если нет хлорного железа, можно вполне бюджетно травить составами:
1.медный купорос 1ст.ложка + поваренная соль 2ст.ложки на 0,5л воды.
2.перекись водорода + лимонная кислота + соль (пропорции не помню, погугли).
Если немного подогреть, то часа за 2 вытравит.
Дмитрий
Боливар2 - П2, 92г., V43, 6G72(12V), V4AW2, RD/L, пруль (чистокровный японский рысак)
Боливар1 - П2, 93г., 6G72(12V), МКПП, V43, RD/L, Европа (славный был конь, но уже донор)
Боливар2 - П2, 92г., V43, 6G72(12V), V4AW2, RD/L, пруль (чистокровный японский рысак)
Боливар1 - П2, 93г., 6G72(12V), МКПП, V43, RD/L, Европа (славный был конь, но уже донор)
-
Андрей005
- Сообщения: 354
- Зарегистрирован: 25 мар 2013, 11:52
- Двигатель:: 4M40-T
- Мой автомобиль(и):: Мицубиси Паджеро
- Откуда: Химки
- Благодарил (а): 6 раз
- Поблагодарили: 13 раз
Re: Блок управления для лягушки с подогревом
Если у тебя не дизель то и не надо тебе мозг забивать. Япы ставили на свои машины грелку в насос подкачки топлива, он же совмещен с топливным фильтром. Мне лягушка на халяву досталась, вот и замутил. Родной блок работает в слепую, а со своим я вижу когда включился, могу выключить. Причем индикация включения по току, а не по замыканию ключа. Если интересно сфотографирую как выглядит на торпеде.
-
Андрей005
- Сообщения: 354
- Зарегистрирован: 25 мар 2013, 11:52
- Двигатель:: 4M40-T
- Мой автомобиль(и):: Мицубиси Паджеро
- Откуда: Химки
- Благодарил (а): 6 раз
- Поблагодарили: 13 раз
Re: Блок управления для лягушки с подогревом
Сейчас радиолюбительством заниматься просто кайф... Раньше когда начинал(1976) все надо было "доставать", может кроме паяльника и олова с канифолью...
