TRT "107-108" Для стандарта и не только! (4.04.2026) Форум Обсуждение FAQ
Машинка гидроусилителя?!
Модераторы: SNOOPER, Nbf, Romik, BAlex, drcham, алексей - Маленький Мук
-
Eternom
- Сообщения: 18
- Зарегистрирован: 11 дек 2011, 18:03
- Двигатель:: 6G72
- Мой автомобиль(и):: Mitsubishi Montero I
Машинка гидроусилителя?!
Друзья,такой вопрос-на первый паджер 5-ти дверный подойдёт машинка гидроусилителя от второго паджера?
- Смайлик
- Сообщения: 11117
- Зарегистрирован: 25 янв 2007, 01:08
- Двигатель:: 3,5 MPI и 3,5 GDI
- Мой автомобиль(и):: паджеро II, паджеро III, пинин был
- Откуда: Тушино, теперь почти Истра заМКАДыш
- Откуда: Тушино, теперь почти Истра заМКАДыш
- Благодарил (а): 253 раза
- Поблагодарили: 651 раз
- Контактная информация:
Re: Машинка гидроусилителя?!
Что есть машинка гидроусилителя?Eternom писал(а):Друзья,такой вопрос-на первый паджер 5-ти дверный подойдёт машинка гидроусилителя от второго паджера?
Может научимся называть запчасти своими именами.
К примеру: РУЛЕВОЙ РЕДУКТОР или НАСОС УСИЛИТЕЛЯ РУЛЯ или РУЛЕВАЯ КОЛОНКА или САМ РУЛЬ(рулевое колесо) или ПИЛОТ ДЕРЖАЩИЙ РУЛЕВОЕ КОЛЕСО
8(9О3)156 ТРИ ВОСЭМ 65
Паджеро ll 3,5 3dor 37х14,5r15 был
Паджеро lll 3,5 GDI 3dor сильвер (для жены)чип ЁжикПых
Паджеро lll 3,5 GDI 3dor сильвер (для меня)чип ЁжикПых на пневме)))
МицуКольт грин "клоп" (для дочи) выросла до... П2 3,5 3dor 32х11,5r15 стандарт... пока)))
Паджеро ll 3,5 3dor 37х14,5r15 был
Паджеро lll 3,5 GDI 3dor сильвер (для жены)чип ЁжикПых
Паджеро lll 3,5 GDI 3dor сильвер (для меня)чип ЁжикПых на пневме)))
МицуКольт грин "клоп" (для дочи) выросла до... П2 3,5 3dor 32х11,5r15 стандарт... пока)))
-
Eternom
- Сообщения: 18
- Зарегистрирован: 11 дек 2011, 18:03
- Двигатель:: 6G72
- Мой автомобиль(и):: Mitsubishi Montero I
Re: Машинка гидроусилителя?!
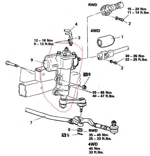
В мануале эта деталь называется рулевым механизмом, но честно говоря я первый раз столкнулся с непониманием данной формулировки.
Прикреплю картинку.
Прикреплю картинку.
- Смайлик
- Сообщения: 11117
- Зарегистрирован: 25 янв 2007, 01:08
- Двигатель:: 3,5 MPI и 3,5 GDI
- Мой автомобиль(и):: паджеро II, паджеро III, пинин был
- Откуда: Тушино, теперь почти Истра заМКАДыш
- Откуда: Тушино, теперь почти Истра заМКАДыш
- Благодарил (а): 253 раза
- Поблагодарили: 651 раз
- Контактная информация:
Re: Машинка гидроусилителя?!
А при чём здесь "машинка" ? Почему насос неEternom писал(а):В мануале эта деталь называется рулевым механизмом.
Eternom писал(а):машинка гидроусилителя
8(9О3)156 ТРИ ВОСЭМ 65
Паджеро ll 3,5 3dor 37х14,5r15 был
Паджеро lll 3,5 GDI 3dor сильвер (для жены)чип ЁжикПых
Паджеро lll 3,5 GDI 3dor сильвер (для меня)чип ЁжикПых на пневме)))
МицуКольт грин "клоп" (для дочи) выросла до... П2 3,5 3dor 32х11,5r15 стандарт... пока)))
Паджеро ll 3,5 3dor 37х14,5r15 был
Паджеро lll 3,5 GDI 3dor сильвер (для жены)чип ЁжикПых
Паджеро lll 3,5 GDI 3dor сильвер (для меня)чип ЁжикПых на пневме)))
МицуКольт грин "клоп" (для дочи) выросла до... П2 3,5 3dor 32х11,5r15 стандарт... пока)))
-
Eternom
- Сообщения: 18
- Зарегистрирован: 11 дек 2011, 18:03
- Двигатель:: 6G72
- Мой автомобиль(и):: Mitsubishi Montero I
Re: Машинка гидроусилителя?!
Я вроде конкретизировал вопрос, если ответа на него не имеете,то может нет смысла разводить флуд?
-
Новичок из СПб
- Сообщения: 122
- Зарегистрирован: 31 авг 2010, 12:16
- Двигатель:: 6G74
- Мой автомобиль(и):: П-2 в длительном ремонте, кузовной уже закончил. Теперь закончил и ЭЛЕКТРИКУ.
- Откуда: СПб
Re: Машинка гидроусилителя?!
Смайлик204 прав насчет формулировок.
я тоже подумал про насос ГУР.
От П-2 не подойдет, ищи от Галлопера.
Люфт большой?
я тоже подумал про насос ГУР.
От П-2 не подойдет, ищи от Галлопера.
Люфт большой?
-
Eternom
- Сообщения: 18
- Зарегистрирован: 11 дек 2011, 18:03
- Двигатель:: 6G72
- Мой автомобиль(и):: Mitsubishi Montero I
Re: Машинка гидроусилителя?!
Люфта нет особо,просто течёт по чёрному,переборка не спасла. Спасибо за инфу,тоже подумывал про голоперы, думал про паджер второй,т.к. возможность купить была.Новичок из СПб писал(а):Смайлик204 прав насчет формулировок.
я тоже подумал про насос ГУР.
От П-2 не подойдет, ищи от Галлопера.
Люфт большой?
