Работа ASTC-Active Stability & Traction Control System

Mitsubishi Pajero/Montero IV

Модераторы: SNOOPER, Nbf, Romik, BAlex, drcham, DenVer, SoundSpeed

Аватара пользователя
megranny
Сообщения: 6152
Зарегистрирован: 18 июл 2011, 01:22
Двигатель:: дизель 4M41
Мой автомобиль(и):: Subaru Forester III(S12),MP IV-3,2 Di-D Ultimate
Откуда: ЦФО,76
Благодарил (а): 16 раз
Поблагодарили: 79 раз

Работа ASTC-Active Stability & Traction Control System

Сообщение megranny »

Как бы не ко времени-зима прошла,но лучше поздно... :mrgreen:
В разных темах проскакивали сообщения о работе данной системы.
Хотелось бы их систематизировать,что ли.У кого какие впечатления и мнения.
У моего аппарата такая трабла-
На скользком подъеме в положении 2H срабатывает система-сразу все моргает и стоит треск. :*HELP*:
Машина стоит.Переключаешься в 4H-все OK!ни треска ни иллюминации. :*OK*:
Может,конечно,газку нуНо приволюмить,да что-то боязно. :*SCRATCH*:
Нормально это,ли нет ли :*DONT_KNOW*:
I made in Japan
Аватара пользователя
SNOOPER
Модератор
Сообщения: 57060
Зарегистрирован: 11 дек 2004, 19:49
Двигатель:: 4D56
Мой автомобиль(и):: NewMPS
Откуда: 78
Откуда: Spb
Благодарил (а): 1009 раз
Поблагодарили: 4705 раз

Re: Работа ASTC-Active Stability & Traction Control System

Сообщение SNOOPER »

Нормально. Когда колёса начинают проскальзывать трещит тормозами, подтормаживает буксующие.
А если при этом ещё и руль повернуть, так ещё и газ сбросит
Аватара пользователя
megranny
Сообщения: 6152
Зарегистрирован: 18 июл 2011, 01:22
Двигатель:: дизель 4M41
Мой автомобиль(и):: Subaru Forester III(S12),MP IV-3,2 Di-D Ultimate
Откуда: ЦФО,76
Благодарил (а): 16 раз
Поблагодарили: 79 раз

Re: Работа ASTC-Active Stability & Traction Control System

Сообщение megranny »

SNOOPER писал(а):Нормально. Когда колёса начинают проскальзывать трещит тормозами, подтормаживает буксующие.
А если при этом ещё и руль повернуть, так ещё и газ сбросит
Когда в дождь-слякоть заезжаю в гараж,он на пригорке стоит,то приходится в 4H переключаться.Смех. :*JOKINGLY*:
I made in Japan
Аватара пользователя
Виктор74
Сообщения: 1430
Зарегистрирован: 02 дек 2011, 20:12
Двигатель:: 6G72
Мой автомобиль(и):: Mitsubishi Pajero4 2007г. Нива 21213 1996г.
Откуда: Магнитогорск
Благодарил (а): 49 раз
Поблагодарили: 84 раза

Re: Работа ASTC-Active Stability & Traction Control System

Сообщение Виктор74 »

Сколько раз пытался убедить себя ездить в сухую погоду на 2Н,так и не смог...
Реально экономия не более 1 литра,даже по трассе.
Может быть не стоит западать на задний привод,по логике-будет меньше нагрузка на задний редуктор,значит меньше износ...да и на ходу машина более прогнозируема.
Аватара пользователя
Lebed
Сообщения: 10748
Зарегистрирован: 25 июл 2010, 11:23
Двигатель:: ******
Мой автомобиль(и):: ******
Откуда: ***
Откуда: ***
Благодарил (а): 236 раз
Поблагодарили: 431 раз

Re: Работа ASTC-Active Stability & Traction Control System

Сообщение Lebed »

Виктор74 писал(а):...Может быть не стоит западать на задний привод...
Рулёжка интереснее, например, на песке. :)
"Если театр начинается с вешалки, то за такие пьесы нужно вешать." (с)
P.S. Для упырей- "Мы с тобой Гималаи; остальные — ничтожества." (с)
Аватара пользователя
Teddybearr
Сообщения: 5109
Зарегистрирован: 27 апр 2008, 16:42
Двигатель:: 4m41 ТрубоДъзль
Мой автомобиль(и):: Pajero
Откуда: Ленинград
Благодарил (а): 13 раз
Поблагодарили: 86 раз

Re: Работа ASTC-Active Stability & Traction Control System

Сообщение Teddybearr »

Lebed писал(а):
Виктор74 писал(а):...Может быть не стоит западать на задний привод...
Рулёжка интереснее, например, на песке. :)
На льду вообще, четко :m/:
Есть вопросы по Четверке? Идите в F.A.Q.!
Аватара пользователя
megranny
Сообщения: 6152
Зарегистрирован: 18 июл 2011, 01:22
Двигатель:: дизель 4M41
Мой автомобиль(и):: Subaru Forester III(S12),MP IV-3,2 Di-D Ultimate
Откуда: ЦФО,76
Благодарил (а): 16 раз
Поблагодарили: 79 раз

Re: Работа ASTC-Active Stability & Traction Control System

Сообщение megranny »

Виктор74 писал(а): ... Может быть не стоит западать на задний привод,по логике-будет меньше нагрузка на задний редуктор,значит меньше износ...да и на ходу машина более прогнозируема.
Дык я так и ехал всегда,да и сейчас ехаю,тем боле,что в инструкции режим 4H обозначен,как основной,
а в каком-то теме народ закидал мну камнями-летом 2H,зимой по погоде. ::-D:
I made in Japan
Аватара пользователя
Виктор74
Сообщения: 1430
Зарегистрирован: 02 дек 2011, 20:12
Двигатель:: 6G72
Мой автомобиль(и):: Mitsubishi Pajero4 2007г. Нива 21213 1996г.
Откуда: Магнитогорск
Благодарил (а): 49 раз
Поблагодарили: 84 раза

Re: Работа ASTC-Active Stability & Traction Control System

Сообщение Виктор74 »

megranny писал(а): Дык я так и ехал всегда,да и сейчас ехаю,тем боле,что в инструкции режим 4H обозначен,как основной,
а в каком-то теме народ закидал мну камнями-летом 2H,зимой по погоде. ::-D:
Думаю что они неправы.
Передача момента в режиме 4Н идет через вискомуфту,она в свою очередь оптимально перераспределяет вращение..
Для чего же делают полноприводные седаны и прочие субары?
Уверен,что для улучшения ходовых параметров.
Аватара пользователя
Lebed
Сообщения: 10748
Зарегистрирован: 25 июл 2010, 11:23
Двигатель:: ******
Мой автомобиль(и):: ******
Откуда: ***
Откуда: ***
Благодарил (а): 236 раз
Поблагодарили: 431 раз

Re: Работа ASTC-Active Stability & Traction Control System

Сообщение Lebed »

Вот похожая тема.
ПыСы. Ссылку исправил.
Последний раз редактировалось Lebed 30 апр 2012, 20:15, всего редактировалось 1 раз.
"Если театр начинается с вешалки, то за такие пьесы нужно вешать." (с)
P.S. Для упырей- "Мы с тобой Гималаи; остальные — ничтожества." (с)
Аватара пользователя
megranny
Сообщения: 6152
Зарегистрирован: 18 июл 2011, 01:22
Двигатель:: дизель 4M41
Мой автомобиль(и):: Subaru Forester III(S12),MP IV-3,2 Di-D Ultimate
Откуда: ЦФО,76
Благодарил (а): 16 раз
Поблагодарили: 79 раз

Re: Работа ASTC-Active Stability & Traction Control System

Сообщение megranny »

Виктор74 писал(а): ... Для чего же делают полноприводные седаны и прочие субары?
Уверен,что для улучшения ходовых параметров.
Сейчас DenVer будет пельваться,типа опять про Субар :mrgreen: ,но замечу,действительно,у Субы привод не отключаемый.
Нет,конечно,можно и его отключить,но для этого надо поднять капот и вынуть-вставить прдхр.,что кстати,не рекомендует производитель.
Поэтому и на Мицу продолжаю ехать на п.п.-4H :*THUMBS UP*:
I made in Japan
Аватара пользователя
megranny
Сообщения: 6152
Зарегистрирован: 18 июл 2011, 01:22
Двигатель:: дизель 4M41
Мой автомобиль(и):: Subaru Forester III(S12),MP IV-3,2 Di-D Ultimate
Откуда: ЦФО,76
Благодарил (а): 16 раз
Поблагодарили: 79 раз

Re: Работа ASTC-Active Stability & Traction Control System

Сообщение megranny »

Lebed писал(а):Вот похожая тема.
Андрей,привет!Во-во,там тоже,спор о правильности выбора режима или об экономии пары рублёв за счет урезания возможности ехать на п.п.
I made in Japan
Аватара пользователя
Lebed
Сообщения: 10748
Зарегистрирован: 25 июл 2010, 11:23
Двигатель:: ******
Мой автомобиль(и):: ******
Откуда: ***
Откуда: ***
Благодарил (а): 236 раз
Поблагодарили: 431 раз

Re: Работа ASTC-Active Stability & Traction Control System

Сообщение Lebed »

Вечер добрый и тебе, и всем остальным!
"Если театр начинается с вешалки, то за такие пьесы нужно вешать." (с)
P.S. Для упырей- "Мы с тобой Гималаи; остальные — ничтожества." (с)
Lew
Сообщения: 1102
Зарегистрирован: 09 янв 2009, 21:41
Откуда: дер Ивановское
Поблагодарили: 5 раз

Re: Работа ASTC-Active Stability & Traction Control System

Сообщение Lew »

megranny писал(а):замечу,действительно,у Субы привод не отключаемый.
Нет,конечно,можно и его отключить,но для этого надо поднять капот и вынуть-вставить прдхр.,
Предохранителем можно отключить лишь на Форестере с АКПП, где задний мост подключен через многодисковую муфту. На большинстве Субар привод через межосевой дифференциал, т.е. неотключаемый.
А безопаснее есдить в режиме 4Н даже летом, т.к. распределение мощности на два ведущих моста повышает устойчивость ав-ля, что нелишнее при есде на разбитых трассах и грунтовках.
alex2012
Сообщения: 291
Зарегистрирован: 02 май 2012, 09:41
Двигатель:: 6G75
Мой автомобиль(и):: 2008 Mitsubishi Pajero IV
Откуда: Москва
Откуда: Москва
Благодарил (а): 7 раз
Поблагодарили: 9 раз

Re: Работа ASTC-Active Stability & Traction Control System

Сообщение alex2012 »

Привет всем!
Всегда езжу на 4Н. Древний мотор и трансмиссия и так хавают топливо, так что на фоне 25+ литров экономия между 2Н и 4Н может быть списана на погрешность измерений. Все равно, как помню, брошюра писала что момент распределяется 67% к 33% в пользу задней оси. Отличное распределение, за что и люблю паджеро (даже если и пересчитать съеденный за 5 лет бензин на Рэ...)

По трассе ниже 13.9 на 2Н не опускалась (полупустая ленинградка, тепло, стоковая резина (т.е. марка таже, бриджстоун), и это при скорости 60-85!!! Так что экономия на 2Н - что-то непонятное.

А вот по сабжу:

В выхи вдоволь "поджиповал" (и впервые (!!!) повредил авто - пострадал уголок заднего бампера и накладка на арке + порог). Сразу забегу вперед: падж не подвел. Грунт был самый коварный - размокшая глина и песок (бесился в карьере :) Но даже на 4LLc раздавался стрекот! Особенно когда машина по глине сползала в рытвины. Я думал система в этом режиме переходит на "полностью аналоговое" управление... Но что бы там ни было, Падж вылез из таких мест, на которые взглянуть было страшно потом. И это на штатной резине!

Респект машине. Настоящий внедорожник.
Аватара пользователя
Hank Baunt
Сообщения: 357
Зарегистрирован: 22 дек 2010, 18:03
Двигатель:: 6G72
Мой автомобиль(и):: Mitsubishi Pajero 3.0
Откуда: Москва
Откуда: Москва, ВДНХ
Благодарил (а): 3 раза
Поблагодарили: 2 раза

Re: Работа ASTC-Active Stability & Traction Control System

Сообщение Hank Baunt »

Как отключить эту систему (без перехода на пониженную передачу)?
Да, есть кнопка. Читая мануал, понимаю, выключать надо на остановленном автомобиле. Что это значит? Просто на тормозе в режиме D? На нейтрали? На паркинге?
Если после нажатия кнопки система отключена - должна гореть лампочка ASC Off?
Нажимая кнопку, не вижу горящей лампочки ASC Off.
Помню, как-то это обсуждалось, но итог остался в тумане.
alex2012
Сообщения: 291
Зарегистрирован: 02 май 2012, 09:41
Двигатель:: 6G75
Мой автомобиль(и):: 2008 Mitsubishi Pajero IV
Откуда: Москва
Откуда: Москва
Благодарил (а): 7 раз
Поблагодарили: 9 раз

Re: Работа ASTC-Active Stability & Traction Control System

Сообщение alex2012 »

Даже на ходу нажимал АСЦ офф - загоралась лампа. Дело было на 4Н.
Аватара пользователя
megranny
Сообщения: 6152
Зарегистрирован: 18 июл 2011, 01:22
Двигатель:: дизель 4M41
Мой автомобиль(и):: Subaru Forester III(S12),MP IV-3,2 Di-D Ultimate
Откуда: ЦФО,76
Благодарил (а): 16 раз
Поблагодарили: 79 раз

Re: Работа ASTC-Active Stability & Traction Control System

Сообщение megranny »

Hank Baunt писал(а):Как отключить эту систему (без перехода на пониженную передачу)?
Да, есть кнопка. Читая мануал, понимаю, выключать надо на остановленном автомобиле. Что это значит? Просто на тормозе в режиме D? На нейтрали? На паркинге?
Если после нажатия кнопки система отключена - должна гореть лампочка ASC Off?
Нажимая кнопку, не вижу горящей лампочки ASC Off.
Помню, как-то это обсуждалось, но итог остался в тумане.
Лампа должна гореть пренепременно :*SCRATCH*:
ASTC-2.jpg
Проверь сам выключатель или прдхр.
I made in Japan
Аватара пользователя
megranny
Сообщения: 6152
Зарегистрирован: 18 июл 2011, 01:22
Двигатель:: дизель 4M41
Мой автомобиль(и):: Subaru Forester III(S12),MP IV-3,2 Di-D Ultimate
Откуда: ЦФО,76
Благодарил (а): 16 раз
Поблагодарили: 79 раз

Re: Работа ASTC-Active Stability & Traction Control System

Сообщение megranny »

Кстати оченно полезно в мануал время от времени тыкать кого-либо ::-D: ,заодно самому ткнуться :*ROFL*:
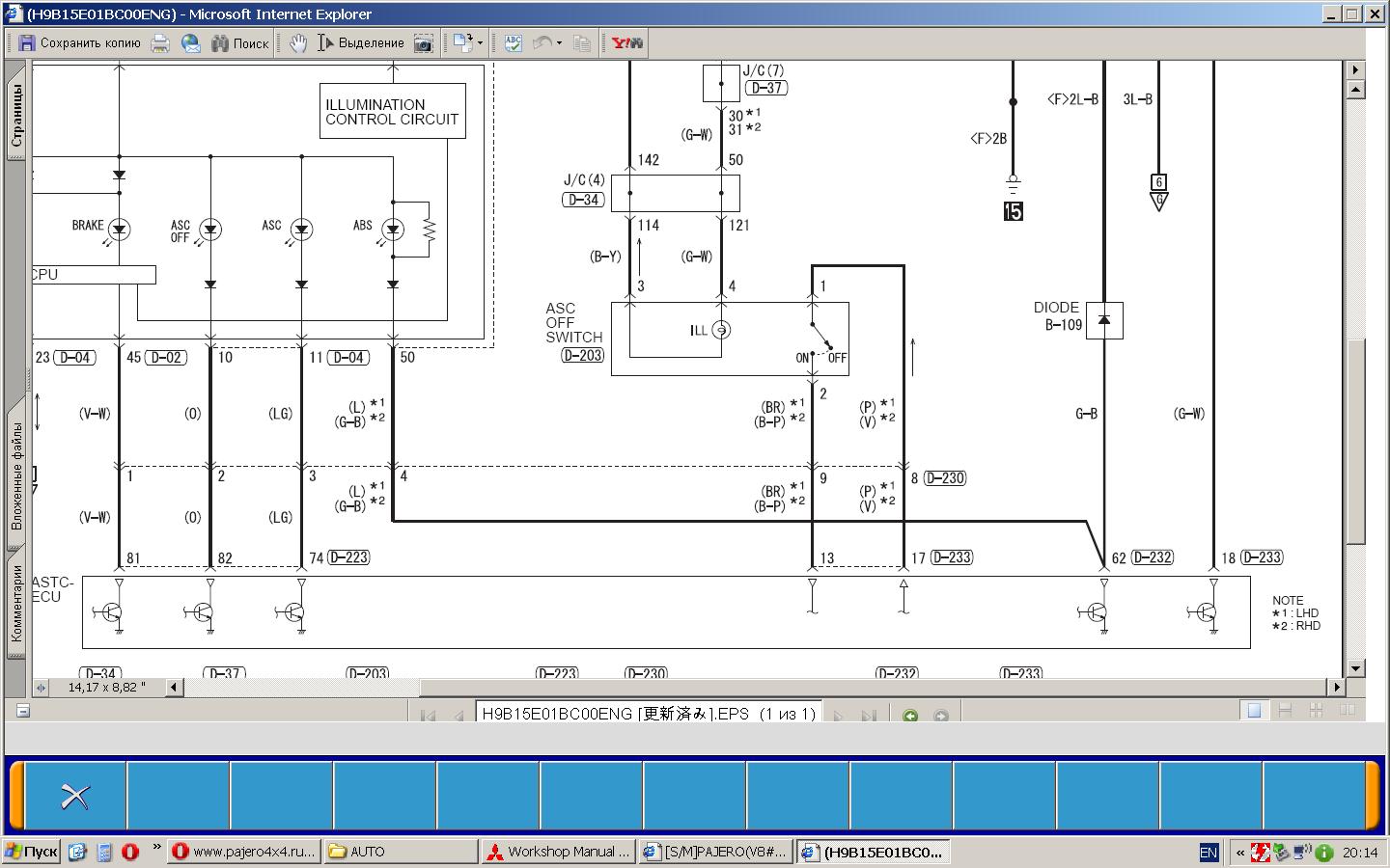
Вот чЁ высмотрел
ASTC.jpg
как выше и вопрошал -стандартная ситуция оказывается.
Больше читать надо,однако :mrgreen: ,а то только кнопочки жмём :*ROFL*:
А насчет щелчка тоже кто-то где-то спрашивал,но вопрос так и повис.
I made in Japan
Аватара пользователя
SNOOPER
Модератор
Сообщения: 57060
Зарегистрирован: 11 дек 2004, 19:49
Двигатель:: 4D56
Мой автомобиль(и):: NewMPS
Откуда: 78
Откуда: Spb
Благодарил (а): 1009 раз
Поблагодарили: 4705 раз

Re: Работа ASTC-Active Stability & Traction Control System

Сообщение SNOOPER »

megranny писал(а): Проверь сам выключатель или прдхр.
Нету ти там "прдхр" ::-D:
Вложения
ASC.JPG
Аватара пользователя
megranny
Сообщения: 6152
Зарегистрирован: 18 июл 2011, 01:22
Двигатель:: дизель 4M41
Мой автомобиль(и):: Subaru Forester III(S12),MP IV-3,2 Di-D Ultimate
Откуда: ЦФО,76
Благодарил (а): 16 раз
Поблагодарили: 79 раз

Re: Работа ASTC-Active Stability & Traction Control System

Сообщение megranny »

SNOOPER писал(а):
megranny писал(а): Проверь сам выключатель или прдхр.
Нету ти там "прдхр" ::-D:
Тем лучЧе-только выключатель остаетсИ ::-D:
I made in Japan
Ответить

Вернуться в «Mitsubishi Pajero/Montero IV»