Штатный подогрев топлива.
Модераторы: SNOOPER, Nbf, Romik, BAlex, drcham, алексей - Маленький Мук, DenVer, Алекс
Штатный подогрев топлива.
Други ситуация такова .Купил голову топливного фильтра с подогревом. Подключил к штатной проводке (разъем есть )завел но не пойму он работает или нет крышка не греется.Народ говорит должен быть блок управления но я так думаю если есть разъем значит есть и блок управления или нет?
Паджерик 1996г\в 4D-56 турбо интеркулер супер селект длинный
-
алексей - Маленький Мук
- Модератор
- Сообщения: 20333
- Зарегистрирован: 11 дек 2008, 16:10
- Откуда: москва м Академическая
- Благодарил (а): 101 раз
- Поблагодарили: 1333 раза
Re: Штатный подогрев топлива.
Может не включаться пока не будет отрецательной пентиратуры ( -5)
(ежели я ни че не путаю)

Всем добра.......
- Ermakoff
- Сообщения: 4275
- Зарегистрирован: 18 фев 2004, 13:11
- Двигатель:: 4D56
- Мой автомобиль(и):: Galloper Exceed`93
- Откуда: Волжский
- Откуда: Пятигорск
- Поблагодарили: 13 раз
- Контактная информация:
Re: Штатный подогрев топлива.
Самое простое- померить напругу на этой фишке при Т ниже нуля, а то бывает и так, что проводка есть, а блока нет 
Последний раз редактировалось Ermakoff 13 ноя 2011, 11:22, всего редактировалось 1 раз.
Если у человека нет чувства юмора, у него по крайней мере должно быть чувство, что у него нет чувства юмора.
Re: Штатный подогрев топлива.
Вот блин это то и обидно. А где этот блок стоит.Я бы посмотрел или купил.
Паджерик 1996г\в 4D-56 турбо интеркулер супер селект длинный
Re: Штатный подогрев топлива.
Други подскажите где блок!!!??? может хоть фотки. разборщики вы где. Мне нужно посмотреть есть ли он или нет тогда искать на разборках.
Паджерик 1996г\в 4D-56 турбо интеркулер супер селект длинный
- askor
- Сообщения: 329
- Зарегистрирован: 12 ноя 2010, 13:45
- Двигатель:: 4M41 Disel
- Мой автомобиль(и):: Mitsubishi Pajero Wagon 3
- Откуда: Украина
- Поблагодарили: 13 раз
Re: Штатный подогрев топлива.
1. Проверяем тестером сопротивление на разъеме крышки при комнатной температуре, морально готовимся, что его там вообще может не быть! Если есть - см. пункт 3, если нет - см. пункт 2.
2. Кладем крышку в холодильник, выдерживаем. Меряем сопротивление - если оно есть, значит биметаллическое реле включения обогрева (должно включаться ниже +5 с(ПЛЮС пять!)) находится в крышке. См. пункт 4.
3. Заводим машинку и меряем напряжение на разъеме штатной проводки - если его нет (его при температуре +5с и выше и не должно быть, т.к. показал, что в крышке температурного реле нет), пробуем повторить при температуре ниже +5с. Если при низкой температуре напряжения нет - ищем дополнительно где купить блок термореле.
4. Меряем напряжение на разъеме штатной проводки - оно должно быть всегда, если термореле в крышке, при заведенном двигателе. Если есть - спите спокойно, все работает; фильтр станет теплым примерно когда и прогреется двигатель, т.к. прогрев идет изнутри и постепенно.
2. Кладем крышку в холодильник, выдерживаем. Меряем сопротивление - если оно есть, значит биметаллическое реле включения обогрева (должно включаться ниже +5 с(ПЛЮС пять!)) находится в крышке. См. пункт 4.
3. Заводим машинку и меряем напряжение на разъеме штатной проводки - если его нет (его при температуре +5с и выше и не должно быть, т.к. показал, что в крышке температурного реле нет), пробуем повторить при температуре ниже +5с. Если при низкой температуре напряжения нет - ищем дополнительно где купить блок термореле.
4. Меряем напряжение на разъеме штатной проводки - оно должно быть всегда, если термореле в крышке, при заведенном двигателе. Если есть - спите спокойно, все работает; фильтр станет теплым примерно когда и прогреется двигатель, т.к. прогрев идет изнутри и постепенно.
- Passim
- Сообщения: 325
- Зарегистрирован: 23 авг 2010, 14:28
- Двигатель:: 4D56
- Мой автомобиль(и):: Mitsubishi Pajero 1993 г.
- Откуда: Казахстан, Шымкент
- Благодарил (а): 19 раз
- Поблагодарили: 10 раз
Re: Штатный подогрев топлива.
Где находится блок видно по схеме (я выделил кружком)
Для левого руля Для правого руля
Для левого руля Для правого руля
P-II '93 3dr, 4d56, АКПП, SS, правый руль, си-би, шноркель. Был со мной 8 лет, продан.
PAJERO IV 3.0 2007 г. араб.
PAJERO IV 3.0 2007 г. араб.
- JR16
- Сообщения: 36
- Зарегистрирован: 13 дек 2010, 11:12
- Двигатель:: 4D56Т. АКПП.SS.
- Мой автомобиль(и):: Mitsubishi Pajero. 1993г.
- Откуда: Казахстан
- Благодарил (а): 1 раз
Re: Штатный подогрев топлива.
Passim писал(а):Где находится блок видно по схеме (я выделил кружком)
Для левого руля Для правого руля
Если не секрет ....где приобрели данный материал по электрооборудованию
Дизель ....... это мощь!!!
- Passim
- Сообщения: 325
- Зарегистрирован: 23 авг 2010, 14:28
- Двигатель:: 4D56
- Мой автомобиль(и):: Mitsubishi Pajero 1993 г.
- Откуда: Казахстан, Шымкент
- Благодарил (а): 19 раз
- Поблагодарили: 10 раз
Re: Штатный подогрев топлива.
Да уже не помню, где то в интернете скачивал. Там чисто только электрика, 91-99 года выпуска машины, но на английском. Не раз уже помогала, на мой взгляд получше чем в Легионовской книге. Если надо могу выложить куда нибудь, там размер всего 49 Мб 
P-II '93 3dr, 4d56, АКПП, SS, правый руль, си-би, шноркель. Был со мной 8 лет, продан.
PAJERO IV 3.0 2007 г. араб.
PAJERO IV 3.0 2007 г. араб.
- JR16
- Сообщения: 36
- Зарегистрирован: 13 дек 2010, 11:12
- Двигатель:: 4D56Т. АКПП.SS.
- Мой автомобиль(и):: Mitsubishi Pajero. 1993г.
- Откуда: Казахстан
- Благодарил (а): 1 раз
Re: Штатный подогрев топлива.
Passim писал(а):Да уже не помню, где то в интернете скачивал. Там чисто только электрика, 91-99 года выпуска машины, но на английском. Не раз уже помогала, на мой взгляд получше чем в Легионовской книге. Если надо могу выложить куда нибудь, там размер всего 49 Мб
Если Вас не затруднит ...будьте добры скиньте на Ulan.Automatics@mail.ru
Заранее спасибо
Дизель ....... это мощь!!!
- brains
- Сообщения: 1413
- Зарегистрирован: 01 ноя 2006, 18:28
- Двигатель:: 4M40
- Мой автомобиль(и):: Pajero V44
- Откуда: Красноярск
Re: Штатный подогрев топлива.
2-А ТИПА ЛЯГУШЕК ЕСТЬ С ПОДОГРЕВОМ. 1-Я (большинство), в лягухе есть нагревательный элементи датчик 4-е провода подходять к лягухе. 2-й вариант малочисленный 2-а провода подходят к лягухе. В лягуху уже втроен блок размыкания контактов и нагреватель.
P2,AKKП,4m40 96г. теперь 35 maxxis
Re: Штатный подогрев топлива.
Вот спасибо теперь все понятно.!!!
Паджерик 1996г\в 4D-56 турбо интеркулер супер селект длинный
Re: Штатный подогрев топлива.
Последняя просьба, не можем найти как он выглядит
(блок) может кто фотку кинет .Плиз.Кто кинет фотку тому вышлю огненную воду. 
Паджерик 1996г\в 4D-56 турбо интеркулер супер селект длинный
- Passim
- Сообщения: 325
- Зарегистрирован: 23 авг 2010, 14:28
- Двигатель:: 4D56
- Мой автомобиль(и):: Mitsubishi Pajero 1993 г.
- Откуда: Казахстан, Шымкент
- Благодарил (а): 19 раз
- Поблагодарили: 10 раз
Re: Штатный подогрев топлива.
Он в глубине находится, если бардачек снять то вверху там видно небольшой такой блочек гдето 5х3 см размер. Вечером попробую сфоткать его на сотку.
А можно и свой собрать http://www.pajero4x4.ru/fgallery/displa ... &pos=-7469
А можно и свой собрать http://www.pajero4x4.ru/fgallery/displa ... &pos=-7469
P-II '93 3dr, 4d56, АКПП, SS, правый руль, си-би, шноркель. Был со мной 8 лет, продан.
PAJERO IV 3.0 2007 г. араб.
PAJERO IV 3.0 2007 г. араб.
- JR16
- Сообщения: 36
- Зарегистрирован: 13 дек 2010, 11:12
- Двигатель:: 4D56Т. АКПП.SS.
- Мой автомобиль(и):: Mitsubishi Pajero. 1993г.
- Откуда: Казахстан
- Благодарил (а): 1 раз
Re: Штатный подогрев топлива.
Демонтаж данного блока удобно произвести не снимая всей панели ?Passim писал(а):Он в глубине находится, если бардачек снять то вверху там видно небольшой такой блочек гдето 5х3 см размер. Вечером попробую сфоткать его на сотку.
А можно и свой собрать http://www.pajero4x4.ru/fgallery/displa ... &pos=-7469
Дизель ....... это мощь!!!
- JR16
- Сообщения: 36
- Зарегистрирован: 13 дек 2010, 11:12
- Двигатель:: 4D56Т. АКПП.SS.
- Мой автомобиль(и):: Mitsubishi Pajero. 1993г.
- Откуда: Казахстан
- Благодарил (а): 1 раз
Re: Штатный подогрев топлива.
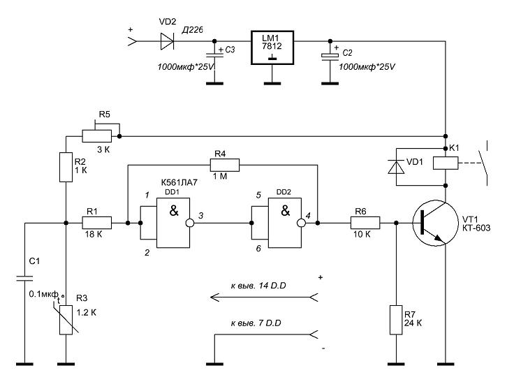
Можно также собрать терморегулятор на простой логике
Дизель ....... это мощь!!!
-
anacapri
- Сообщения: 87
- Зарегистрирован: 16 сен 2011, 13:31
- Двигатель:: 4D56
- Мой автомобиль(и):: Pajero 2
- Откуда: Юрга
- Благодарил (а): 1 раз
Re: Штатный подогрев топлива.
Кто знает принцип действия данной системы с 4 проводами? менял фильтр когда тепло еще было подключал на прямую нагреватель на аккуммулятор ни каких действий ни искрило не нагревов не было! может там тоже есть какой нить в нем элемент который на пример отключает его? судя по схеме есть! но сейчас морозы уже! рукой не чувствуется что он греет! как понять работает он или нет?
- JR16
- Сообщения: 36
- Зарегистрирован: 13 дек 2010, 11:12
- Двигатель:: 4D56Т. АКПП.SS.
- Мой автомобиль(и):: Mitsubishi Pajero. 1993г.
- Откуда: Казахстан
- Благодарил (а): 1 раз
Re: Штатный подогрев топлива.
anacapri писал(а):Кто знает принцип действия данной системы с 4 проводами? менял фильтр когда тепло еще было подключал на прямую нагреватель на аккуммулятор ни каких действий ни искрило не нагревов не было! может там тоже есть какой нить в нем элемент который на пример отключает его? судя по схеме есть! но сейчас морозы уже! рукой не чувствуется что он греет! как понять работает он или нет?
Датчик температуры контролирует температуру топлива..если температура состовляет от 0 до 6 градусов то подаётся каманда на подогреватель ...температура подогретого топлива находится в пределах от 1.5 до 7.5 градусов по цельсию ...еслиу вас не потребляет нагревательный элемент электрический ток, то вероятно вышел из строя аварийный элемент термозащиты (тепловой предохранитель) самого нагревательного элемента.
Дизель ....... это мощь!!!
-
anacapri
- Сообщения: 87
- Зарегистрирован: 16 сен 2011, 13:31
- Двигатель:: 4D56
- Мой автомобиль(и):: Pajero 2
- Откуда: Юрга
- Благодарил (а): 1 раз
Re: Штатный подогрев топлива.
А где он находится?JR16 писал(а):anacapri писал(а):Кто знает принцип действия данной системы с 4 проводами? менял фильтр когда тепло еще было подключал на прямую нагреватель на аккуммулятор ни каких действий ни искрило не нагревов не было! может там тоже есть какой нить в нем элемент который на пример отключает его? судя по схеме есть! но сейчас морозы уже! рукой не чувствуется что он греет! как понять работает он или нет?
Датчик температуры контролирует температуру топлива..если температура состовляет от 0 до 6 градусов то подаётся каманда на подогреватель ...температура подогретого топлива находится в пределах от 1.5 до 7.5 градусов по цельсию ...еслиу вас не потребляет нагревательный элемент электрический ток, то вероятно вышел из строя аварийный элемент термозащиты (тепловой предохранитель) самого нагревательного элемента.
- JR16
- Сообщения: 36
- Зарегистрирован: 13 дек 2010, 11:12
- Двигатель:: 4D56Т. АКПП.SS.
- Мой автомобиль(и):: Mitsubishi Pajero. 1993г.
- Откуда: Казахстан
- Благодарил (а): 1 раз
Re: Штатный подогрев топлива.
Если вопрос насчёт тепловой защиты нагревательного элемента ..то сама тепловая защита находится внутри его...если тепловой элемент не нагревает то его нужно просто заменить ....срабатываение тепловой защиты происходит при превышении нагрева от 114до 124 градусов по цельсию....по всей вероятности тепловая защита непосредственно контактирует с рабочей поверхностью нагревательного элемента. У меня такая же проблема как у Вас.anacapri писал(а):А где он находится?JR16 писал(а):anacapri писал(а):Кто знает принцип действия данной системы с 4 проводами? менял фильтр когда тепло еще было подключал на прямую нагреватель на аккуммулятор ни каких действий ни искрило не нагревов не было! может там тоже есть какой нить в нем элемент который на пример отключает его? судя по схеме есть! но сейчас морозы уже! рукой не чувствуется что он греет! как понять работает он или нет?
Датчик температуры контролирует температуру топлива..если температура состовляет от 0 до 6 градусов то подаётся каманда на подогреватель ...температура подогретого топлива находится в пределах от 1.5 до 7.5 градусов по цельсию ...еслиу вас не потребляет нагревательный элемент электрический ток, то вероятно вышел из строя аварийный элемент термозащиты (тепловой предохранитель) самого нагревательного элемента.
Дизель ....... это мощь!!!
