Так перемкни на разъёме и увидишь датчик или проводка от него.
TRT - Вдоль р.Киржач. Для стандартных 4х4 (08.11.25) Форум Обсуждение FAQ
	блокировка заднего дифференциала
Модераторы: SNOOPER, Alex_SH, Nbf, BAlex, drcham, SoundSpeed
					Правила форума
Дорогие друзья!
Пожалуйста, при создании и поиске сообщений не забывайте пользоваться гиперссылками на тематические разделы, расположенными на главной странице раздела "Новый Pajero Sport"
	Дорогие друзья!
Пожалуйста, при создании и поиске сообщений не забывайте пользоваться гиперссылками на тематические разделы, расположенными на главной странице раздела "Новый Pajero Sport"
- dvm99
- Сообщения: 21732
- Зарегистрирован: 21 май 2012, 20:59
- Двигатель:: 6G72, 12клап.,
- Мой автомобиль(и):: Pajero2, Запорожец- Ланос
- Откуда: Свердловская обл.
- Благодарил (а): 706 раз
- Поблагодарили: 1026 раз
блокировка заднего дифференциала
Датчик довольно легко снимается и восстанавливается, но при его установке назад есть один нюанс.
Дмитрий
Боливар2 - П2, 92г., V43, 6G72(12V), V4AW2, RD/L, пруль (чистокровный японский рысак)
Боливар1 - П2, 93г., 6G72(12V), МКПП, V43, RD/L, Европа (славный был конь, но уже донор)
			
						Боливар2 - П2, 92г., V43, 6G72(12V), V4AW2, RD/L, пруль (чистокровный японский рысак)
Боливар1 - П2, 93г., 6G72(12V), МКПП, V43, RD/L, Европа (славный был конь, но уже донор)
- sn1
- Сообщения: 7637
- Зарегистрирован: 23 авг 2010, 11:28
- Двигатель:: 4D56+
- Мой автомобиль(и):: Pajero Sport II
- Откуда: Византийская Империя
- Благодарил (а): 309 раз
- Поблагодарили: 673 раза
блокировка заднего дифференциала
Там, если правильно помню, надо спичку ставить?
Говори правду, и тогда не придется ничего запоминать!
			
						- SNOOPER
- Модератор
- Сообщения: 56893
- Зарегистрирован: 11 дек 2004, 19:49
- Двигатель:: 4D56
- Мой автомобиль(и):: NewMPS
- Откуда: 78
- Откуда: Spb
- Благодарил (а): 1007 раз
- Поблагодарили: 4664 раза
блокировка заднего дифференциала
Да надо, но пока проверь всё до него и сам актуатор.
Успеешь ещё "расслабится"...))
- 
				Профан
- Сообщения: 312
- Зарегистрирован: 10 июн 2011, 14:22
- Двигатель:: 3.0, бензин
- Мой автомобиль(и):: Pajero Sport NEW 2011г.
- Откуда: СПБ
- Откуда: СПБ
- Благодарил (а): 18 раз
- Поблагодарили: 16 раз
- Контактная информация:
блокировка заднего дифференциала
При замене шланга сапуна заднего моста и шланга блокировки заднего дифференциала перепутали местами, т.е сапун соединили с дифференциалом, а трубку дифференциала к сапуну. Подскажите чем это чревато?? 
После того как перепутали проехал километров 30 и пробовал блокировать дифференциал. При перепутанных шлангах блокировка соответственно не включалась, но и после смены положения трубок блок то же не включался. Лампочка блокировки только моргает. Блокировку года 3 точно не включал, поэтому сложно сказать блок не работает из-за перепутанных трубок или до этого не работал. Фото как перепутали прилагается.
			
							
			
									
						После того как перепутали проехал километров 30 и пробовал блокировать дифференциал. При перепутанных шлангах блокировка соответственно не включалась, но и после смены положения трубок блок то же не включался. Лампочка блокировки только моргает. Блокировку года 3 точно не включал, поэтому сложно сказать блок не работает из-за перепутанных трубок или до этого не работал. Фото как перепутали прилагается.
С уважением
			
						- 
				belinex
- Сообщения: 615
- Зарегистрирован: 08 июл 2019, 19:46
- Двигатель:: 4D56
- Мой автомобиль(и):: Pajero Sport 2
- Откуда: Минск
- Благодарил (а): 52 раза
- Поблагодарили: 59 раз
блокировка заднего дифференциала
моторчик компрессора то хоть жужжит?
если перемкнуть фишку на датчике блокировки - лампочка моргать перестает?
само перепутывание ни к чему критичному привести не должно
			
			
									
						если перемкнуть фишку на датчике блокировки - лампочка моргать перестает?
само перепутывание ни к чему критичному привести не должно
- 
				Профан
- Сообщения: 312
- Зарегистрирован: 10 июн 2011, 14:22
- Двигатель:: 3.0, бензин
- Мой автомобиль(и):: Pajero Sport NEW 2011г.
- Откуда: СПБ
- Откуда: СПБ
- Благодарил (а): 18 раз
- Поблагодарили: 16 раз
- Контактная информация:
блокировка заднего дифференциала
Похоже не жужжит. Слушал в паркинге один. Правильно ли я делал? На НЕ заведенном двигателе и включенном зажигании вроде как его должно быть слышно? У меня компрессор БЗД или его управление не работает?
Завел -> селектор АКПП N -> включил блок центра(постоянно горит лампа) -> перевел селектор АКПП в Р -> заглушил двигатель -> ключем включил зажигание -> и включал/выключал кнопку БЗД. Слышно было жужжание бензонасос и щелканье реле под капотом включения/отключения БЗД, а вот жужжания компрессора БЗД не слышал.
До этого еще не добрался. Поскольку если я правильно понял у меня компрессор БЗД не работает. Он сам или проводка. Судя из предыдущей проверке.
Спасибо.
С уважением
			
						- 
				mall
- Сообщения: 998
- Зарегистрирован: 29 окт 2017, 22:14
- Двигатель:: нету
- Мой автомобиль(и):: нетушки
- Откуда: SPB
- Благодарил (а): 33 раза
- Поблагодарили: 81 раз
блокировка заднего дифференциала
Крышка на компрессор Pajero Sport 2
может кому пригодится
			
			
													может кому пригодится
					Последний раз редактировалось mall 22 мар 2022, 21:27, всего редактировалось 1 раз.
									
			
						- 
				belinex
- Сообщения: 615
- Зарегистрирован: 08 июл 2019, 19:46
- Двигатель:: 4D56
- Мой автомобиль(и):: Pajero Sport 2
- Откуда: Минск
- Благодарил (а): 52 раза
- Поблагодарили: 59 раз
блокировка заднего дифференциала
да, слышно должно быть
скорее всего, мотор, если в крыло не переносили. проводка к нему вторична.
рекомендовал бы проверить заодно. у меня на 3-х летке и моторчик был закисший, и провода около фишки датчика "растворились" (
у вас машина постарше...
- 
				Профан
- Сообщения: 312
- Зарегистрирован: 10 июн 2011, 14:22
- Двигатель:: 3.0, бензин
- Мой автомобиль(и):: Pajero Sport NEW 2011г.
- Откуда: СПБ
- Откуда: СПБ
- Благодарил (а): 18 раз
- Поблагодарили: 16 раз
- Контактная информация:
блокировка заднего дифференциала
Снимал патрубок и включал БЗД компрессор да же не дует. Моторчик на штатном месте.
Спасибо. Проверю.
С уважением
			
						- 
				Hard86
- Сообщения: 50
- Зарегистрирован: 18 май 2020, 00:00
- Двигатель:: 4d56
- Мой автомобиль(и):: Padjero sport 2
- Откуда: Казань
блокировка заднего дифференциала
Профан, провкрить манжету в заднем редукторе легко,сними трубку и дуй туда,а 2 человек пусть крутит колесики.(делать на поднятой машине) если колесики начнут крутится оба в одну сторону значит манжетка целая, если в разные дайте дунуть соседу,( у меня не получилось надуть,а друг дунул и заблокировалось) насос оч дорогой 17к новый(на разборке брать не рискнул вид у всех был печальный) Переносите в крыло сразу если новый купите там все просто
			
			
									
						- 
				Vimash
- Сообщения: 23
- Зарегистрирован: 09 авг 2021, 09:28
- Двигатель:: бензин
- Мой автомобиль(и):: pajero sport2
- Откуда: Удомля, Удомельский район, Тверская область, Россия
- Благодарил (а): 3 раза
блокировка заднего дифференциала
добрый день, подскажите по такой проблеме. Не работает блокировка моста, купил с порванными шлангами, заменили не помогло, разобрали насос помыли, почистили был закисший. Теперь он начинает качать, но когда пальцем перекрываешь трубку, он качать перестает и щелкает постоянно, в чем проблема?
			
			
									
						- 
				Vimash
- Сообщения: 23
- Зарегистрирован: 09 авг 2021, 09:28
- Двигатель:: бензин
- Мой автомобиль(и):: pajero sport2
- Откуда: Удомля, Удомельский район, Тверская область, Россия
- Благодарил (а): 3 раза
блокировка заднего дифференциала
продвинулись дальше, разобрали соленоид и почистили поршень, теперь такой результат.
снятый насос при включении работает, качает. если заткнуть выход воздуха, он выключается, но через пару секунд опять включается на секунду и так по кругу, куда дальше копать?
и что это за устройство на фото?

			
			
									
						снятый насос при включении работает, качает. если заткнуть выход воздуха, он выключается, но через пару секунд опять включается на секунду и так по кругу, куда дальше копать?
и что это за устройство на фото?

- 
				seregaskas
- Сообщения: 18
- Зарегистрирован: 16 авг 2020, 16:33
- Двигатель:: 6b31
- Мой автомобиль(и):: Pajero
- Откуда: Иркутск
- Благодарил (а): 1 раз
блокировка заднего дифференциала
Здравствуйте, такая проблема, восстановили проводку на компрессор включения заднего дифференциала после предыдущего "хозяина", после включения компрессора произошел выброс редукторной смазки через сапун компрессора, подскажите, в чем причина и что делать
			
			
									
						- 
				bablozavr
- Сообщения: 9
- Зарегистрирован: 20 янв 2018, 12:33
- Двигатель:: 4D56
- Мой автомобиль(и):: МPsport1
- Откуда: Москва
- Благодарил (а): 2 раза
блокировка заднего дифференциала
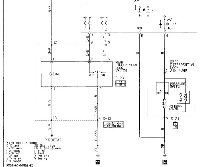
Приветствую.  Господа подскажите как наколхозить включение блокировки заднего диференциала на 2wd. Если кто знает поточнее. Где релюшку найти мне подсказали, а чего накрутит нет. Если есть схема или на словах. Мпс2. Заранее благодарен.  Новую тему открывать постеснялся, поиск ник чему толком не привёл. Если есть возможность созвониться, моей благодарности почьти не будет предела.
			
			
									
						- 
				алексей - Маленький Мук
- Модератор
- Сообщения: 20295
- Зарегистрирован: 11 дек 2008, 16:10
- Откуда: москва м Академическая
- Благодарил (а): 101 раз
- Поблагодарили: 1322 раза
блокировка заднего дифференциала
ну смотри; на словах; при каких условиях можно включить блоку???? когда включился меж осевой блок или пониженная в раздатке.   при их включении  на раздатке срабатывают датчики которые подают минусовой сигнал в блок управления блокой. нужно найти тот контакт в блоке управления на котором появляется минус при вкл меж осегого и пониженой и подать туда минус.  имитируя включение. и блоку можно включить когда хошь  ну эт так на пальцах
  ну эт так на пальцах 
			
			
									
						 ну эт так на пальцах
  ну эт так на пальцах 
Всем добра.......
			
						- dvm99
- Сообщения: 21732
- Зарегистрирован: 21 май 2012, 20:59
- Двигатель:: 6G72, 12клап.,
- Мой автомобиль(и):: Pajero2, Запорожец- Ланос
- Откуда: Свердловская обл.
- Благодарил (а): 706 раз
- Поблагодарили: 1026 раз
блокировка заднего дифференциала
Сейчас этот вопрос обсуждаем в параллельной ветке. Можешь зайти посмотреть, там же есть описание и схема viewtopic.php?p=2930466#p2930466bablozavr писал(а): ↑ Приветствую. Господа подскажите как наколхозить включение блокировки заднего диференциала на 2wd. Если кто знает поточнее. Где релюшку найти мне подсказали, а чего накрутит нет. Если есть схема или на словах. Мпс2. Заранее благодарен. Новую тему открывать постеснялся, поиск ник чему толком не привёл. Если есть возможность созвониться, моей благодарности почьти не будет предела.
Но если ты планируешь включать даже на 2Н, то тебе никакой блок управления не нужен!
Тупо возьми тумблер и подвай через него +12В на компрессор.
Единственное, желательно вывести индикацию о подключении блокировки, чтоб "зубы" не сломать.
Лёх, ты забыл про датчик скорости!алексей - Маленький Мук писал(а): ↑ ну смотри; на словах; при каких условиях можно включить блоку???? когда включился меж осевой блок или пониженная в раздатке. при их включении на раздатке срабатывают датчики которые подают минусовой сигнал в блок управления блокой. нужно найти тот контакт в блоке управления на котором появляется минус при вкл меж осегого и пониженой и подать туда минус. имитируя включение. и блоку можно включить когда хошь ну эт так на пальцах

Дмитрий
Боливар2 - П2, 92г., V43, 6G72(12V), V4AW2, RD/L, пруль (чистокровный японский рысак)
Боливар1 - П2, 93г., 6G72(12V), МКПП, V43, RD/L, Европа (славный был конь, но уже донор)
			
						Боливар2 - П2, 92г., V43, 6G72(12V), V4AW2, RD/L, пруль (чистокровный японский рысак)
Боливар1 - П2, 93г., 6G72(12V), МКПП, V43, RD/L, Европа (славный был конь, но уже донор)
- 
				алексей - Маленький Мук
- Модератор
- Сообщения: 20295
- Зарегистрирован: 11 дек 2008, 16:10
- Откуда: москва м Академическая
- Благодарил (а): 101 раз
- Поблагодарили: 1322 раза
- dvm99
- Сообщения: 21732
- Зарегистрирован: 21 май 2012, 20:59
- Двигатель:: 6G72, 12клап.,
- Мой автомобиль(и):: Pajero2, Запорожец- Ланос
- Откуда: Свердловская обл.
- Благодарил (а): 706 раз
- Поблагодарили: 1026 раз
блокировка заднего дифференциала
Нет, Лёш, ты путаешь!алексей - Маленький Мук писал(а): ↑ плюс там уже сидит постоянно, подается минус
Коммутируется +
Дмитрий
Боливар2 - П2, 92г., V43, 6G72(12V), V4AW2, RD/L, пруль (чистокровный японский рысак)
Боливар1 - П2, 93г., 6G72(12V), МКПП, V43, RD/L, Европа (славный был конь, но уже донор)
			
						Боливар2 - П2, 92г., V43, 6G72(12V), V4AW2, RD/L, пруль (чистокровный японский рысак)
Боливар1 - П2, 93г., 6G72(12V), МКПП, V43, RD/L, Европа (славный был конь, но уже донор)
- SNOOPER
- Модератор
- Сообщения: 56893
- Зарегистрирован: 11 дек 2004, 19:49
- Двигатель:: 4D56
- Мой автомобиль(и):: NewMPS
- Откуда: 78
- Откуда: Spb
- Благодарил (а): 1007 раз
- Поблагодарили: 4664 раза
блокировка заднего дифференциала
Лёха по-моему нас троллит.dvm99 писал(а): ↑Нет, Лёш, ты путаешь!алексей - Маленький Мук писал(а): ↑ плюс там уже сидит постоянно, подается минус
Коммутируется +8888.jpg
Так нельзя, всё постоянно наоборот.....))




 плюс там уже сидит постоянно, подается минус
  плюс там уже сидит постоянно, подается минус