Домино Трофи 2026 - 25 Апреля - Обсудить и спросить тут.
Всякие самоделки и улучшайзинги
Модераторы: SNOOPER, Nbf, Romik, BAlex, drcham, Glukc
-
АнтонВладивосток
- Сообщения: 11
- Зарегистрирован: 04 авг 2016, 16:23
- Двигатель:: 4A31
- Мой автомобиль(и):: pajero junior '97 H57A
- Откуда: Владивосток
- Благодарил (а): 4 раза
Re: Всякие самоделки и улучшайзинги
а дайте наводку по поводу переделки вискомуфты с вентилятором на электровентилятор на джуниоре?
- ViRuZzz
- Сообщения: 2700
- Зарегистрирован: 04 фев 2009, 08:40
- Двигатель:: 4A31 MPI, 4G93T 1,8 GDI
- Мой автомобиль(и):: Pajero JR 96 г.в. , Pajero IO Turbo 2002 г.в.
- Откуда: Усть-Кут, Иркутской губернии[38]
- Благодарил (а): 58 раз
- Поблагодарили: 162 раза
- Контактная информация:
Re: Всякие самоделки и улучшайзинги
Даю наводку - http://www.pajero4x4.ru/bbs/phpBB2/view ... highlight=АнтонВладивосток писал(а):а дайте наводку по поводу переделки вискомуфты с вентилятором на электровентилятор на джуниоре?
Там примерно в середине всей темы боле-менее всё решилось.
Сам уже давно переделал на электро.
Junior, 96 г., АКПП, H57A, Pajero IO H76W, turbo, 2002 г)
GPS, DVR, CB, красная монтировка
https://nick-name.ru/nickname/ViRuZzz/
GPS, DVR, CB, красная монтировка
https://nick-name.ru/nickname/ViRuZzz/
-
maxvid
- Сообщения: 186
- Зарегистрирован: 18 окт 2014, 12:35
- Двигатель:: 4A30
- Мой автомобиль(и):: KIX H59A
- Откуда: НСО
- Благодарил (а): 47 раз
- Поблагодарили: 15 раз
Re: Всякие самоделки и улучшайзинги
- Вложения
-
- JAOS брызговики.pdf
- добавлю сам файл сюда
- (1.87 МБ) 59 скачиваний
Последний раз редактировалось maxvid 08 ноя 2016, 14:06, всего редактировалось 1 раз.
- DEtoNator
- Сообщения: 416
- Зарегистрирован: 28 мар 2011, 07:42
- Двигатель:: 4A31
- Мой автомобиль(и):: Mitsubishi Pajero Junior
- Откуда: Находка
- Откуда: 25 регион
- Благодарил (а): 45 раз
- Поблагодарили: 41 раз
Re: Всякие самоделки и улучшайзинги
С пользой провел выходные
Очень давно хотел сделать подсветку для бардачка и вот результат: Подключил к АСС проводу от магнитолы, но рядом с бардачком есть контрольный блок ЦЗ, можно повесить к нему. Только тогда делать лучше по другой схеме (через НЗ геркон), а у моей схемы ток потребления 4мА в выкл состоянии (сигналка, к примеру, тянет 10мА по паспорту).
Что понадобится
Пояснения к процессу
Очень давно хотел сделать подсветку для бардачка и вот результат: Подключил к АСС проводу от магнитолы, но рядом с бардачком есть контрольный блок ЦЗ, можно повесить к нему. Только тогда делать лучше по другой схеме (через НЗ геркон), а у моей схемы ток потребления 4мА в выкл состоянии (сигналка, к примеру, тянет 10мА по паспорту).
Pajero JR ZR-II 1996г. АКПП, 4WD, Зеленый
- ViRuZzz
- Сообщения: 2700
- Зарегистрирован: 04 фев 2009, 08:40
- Двигатель:: 4A31 MPI, 4G93T 1,8 GDI
- Мой автомобиль(и):: Pajero JR 96 г.в. , Pajero IO Turbo 2002 г.в.
- Откуда: Усть-Кут, Иркутской губернии[38]
- Благодарил (а): 58 раз
- Поблагодарили: 162 раза
- Контактная информация:
Re: Всякие самоделки и улучшайзинги
Отличный отчёт. Я тоже себе уже давно сделал подсветку, только проще - включаю изнутри маленьким рубильничком, таким как на комповом блоке питания. 10 см светодиодной самоклеющейся ленты приклел к "потолку" бардачка, и вывел наружу провода, там всё спаял. До ленты стояла люминесцентная лампа от набора для тюна внутренностей системного блока, сам блок (повышающий трансформатор) приделал сверху, там где 100-пудово пыли немеряно, и всё это через тот самый рубильник и к прикуривателю через небольшой предохранитель на всякий случай. Но лампа в итоге сломалась, видимо от вибрации - вместо неё поставил ленту. Так-же мутил с выключателем (микрик) который автоматом врубал свет при открытии, но что-то пошло не так.. Геркона на тот момент небыло. Сейчас задумываю сделать на головами пэссенжеров люстру из сломанной матрицы от ноута ( а у меня их по роду деятельности уже скопилось немало) но с целой подсветкой (заодно и "задний бардачёк" будет освещён), разумеется саму матрицу что формирет изо - в помойку. А без неё экран светиться очень хорошо. Осталось только подпаяться к нужным контактам на плате, ибо с включением подсветки матрицы от ноута без оного - швах.
Junior, 96 г., АКПП, H57A, Pajero IO H76W, turbo, 2002 г)
GPS, DVR, CB, красная монтировка
https://nick-name.ru/nickname/ViRuZzz/
GPS, DVR, CB, красная монтировка
https://nick-name.ru/nickname/ViRuZzz/
- DEtoNator
- Сообщения: 416
- Зарегистрирован: 28 мар 2011, 07:42
- Двигатель:: 4A31
- Мой автомобиль(и):: Mitsubishi Pajero Junior
- Откуда: Находка
- Откуда: 25 регион
- Благодарил (а): 45 раз
- Поблагодарили: 41 раз
Re: Всякие самоделки и улучшайзинги
Достаточно часто, чтобы мысль о подсветке дошла до реализации.
К тому же, даже в пасмурный день в бардачке без фонарика фиг что найдешь.
Я еще подсветку в ногах сделать хочу, и подсветку "зоны высадки" при открытых дверях
К тому же, даже в пасмурный день в бардачке без фонарика фиг что найдешь.
Я еще подсветку в ногах сделать хочу, и подсветку "зоны высадки" при открытых дверях
Pajero JR ZR-II 1996г. АКПП, 4WD, Зеленый
- Alex_Stinger
- Сообщения: 1708
- Зарегистрирован: 30 май 2009, 22:40
- Двигатель:: 4A31
- Мой автомобиль(и):: H57A-0107140
- Откуда: Новосибирск
- Благодарил (а): 6 раз
- Поблагодарили: 44 раза
Re: Всякие самоделки и улучшайзинги
У меня бардачок настолько забит, что ему никакая подсветка не поможет 
Mitsubishi Pajero Jr. Anniversary Limited AT
--------------------------------------------------
восстанавливаем после кривых рученок
--------------------------------------------------
восстанавливаем после кривых рученок
-
maxvid
- Сообщения: 186
- Зарегистрирован: 18 окт 2014, 12:35
- Двигатель:: 4A30
- Мой автомобиль(и):: KIX H59A
- Откуда: НСО
- Благодарил (а): 47 раз
- Поблагодарили: 15 раз
Re: Всякие самоделки и улучшайзинги
DEtoNator писал(а):Я еще подсветку в ногах сделать хочу, и подсветку "зоны высадки" при открытых дверях
Подсветка ног (MZ590810) , подсветка ключа (MZ590811), подсветка двери (MZ590815) штатные опции (по крайней мере для послерестайловых), Так что для них, скорее всего, есть проводка. Тоже есть желание сделать подсветку в ноги и на дверь. А каталог схем у меня только для до рестайловых, нужно будет как-нибудь полистать его.
- DEtoNator
- Сообщения: 416
- Зарегистрирован: 28 мар 2011, 07:42
- Двигатель:: 4A31
- Мой автомобиль(и):: Mitsubishi Pajero Junior
- Откуда: Находка
- Откуда: 25 регион
- Благодарил (а): 45 раз
- Поблагодарили: 41 раз
Re: Всякие самоделки и улучшайзинги
Во, точно, подсветку замка тоже хотел...
Неее, кнопку старт тогда.
Сканер отпечатков, голосовые команды, проекция приборов на лобовое
Нашел картинки:
подсветка замка (элементарно матовый светодиод 10мм) http://minkara.carview.co.jp/userid/253 ... parts.aspx
подсветка в дверь http://www.m-parts-yawataya.com/eshopdo ... 90815.html
Нашел картинки:
подсветка замка (элементарно матовый светодиод 10мм) http://minkara.carview.co.jp/userid/253 ... parts.aspx
подсветка в дверь http://www.m-parts-yawataya.com/eshopdo ... 90815.html
Pajero JR ZR-II 1996г. АКПП, 4WD, Зеленый
-
maxvid
- Сообщения: 186
- Зарегистрирован: 18 окт 2014, 12:35
- Двигатель:: 4A30
- Мой автомобиль(и):: KIX H59A
- Откуда: НСО
- Благодарил (а): 47 раз
- Поблагодарили: 15 раз
Re: Всякие самоделки и улучшайзинги
Вот каталог с опциями, цены там негуманные, ну хоть поглазеть что японцы задумывали ))
- Вложения
-
- 4788383.pdf
- Каталог опций Pajero Mini
- (4.92 МБ) 62 скачивания
- Alex_Stinger
- Сообщения: 1708
- Зарегистрирован: 30 май 2009, 22:40
- Двигатель:: 4A31
- Мой автомобиль(и):: H57A-0107140
- Откуда: Новосибирск
- Благодарил (а): 6 раз
- Поблагодарили: 44 раза
Re: Всякие самоделки и улучшайзинги
Я себе подсветку ног сделал из двух светилок светодиодных одну на край бардачка приклеил а для второй сделал кроншейн из люминя прикручивающийся на те же шурпы что держат пластиковую панель под рулем, буду в тепле сфотаю
Mitsubishi Pajero Jr. Anniversary Limited AT
--------------------------------------------------
восстанавливаем после кривых рученок
--------------------------------------------------
восстанавливаем после кривых рученок
- Гацкий
- Сообщения: 26
- Зарегистрирован: 14 фев 2015, 11:04
- Двигатель:: 4А30Т
- Мой автомобиль(и):: Mitsubishi Pajero Mini 2008
- Откуда: Орел
- Благодарил (а): 1 раз
- Поблагодарили: 2 раза
Re: Всякие самоделки и улучшайзинги
На алиэкспресс есть кнопка старта.Можно на любое авто впендюрить.DEtoNator писал(а): Неее, кнопку старт тогда.
MMC PAJERO MINI 2008, H58A, 4A30T, 4WD
- Gameszzz
- Сообщения: 1587
- Зарегистрирован: 30 дек 2012, 06:24
- Двигатель:: 4A31
- Мой автомобиль(и):: MPJ ZR-2, 3FA/T (96M) MKUE 1100/4WD
- Откуда: Владивосток
- Благодарил (а): 21 раз
- Поблагодарили: 60 раз
Re: Всякие самоделки и улучшайзинги
Покажите ссыль на универсальную электронную кнопку старт\стоп
Обычная кнопка старт с предотвращением включения двс при заведённом двс у меня и так есть
Сделал когда тулил стартерное реле,просто минус управления реле взял не с массы,а с лампы зарядки от гены
Обычная кнопка старт с предотвращением включения двс при заведённом двс у меня и так есть
Сделал когда тулил стартерное реле,просто минус управления реле взял не с массы,а с лампы зарядки от гены
- Гацкий
- Сообщения: 26
- Зарегистрирован: 14 фев 2015, 11:04
- Двигатель:: 4А30Т
- Мой автомобиль(и):: Mitsubishi Pajero Mini 2008
- Откуда: Орел
- Благодарил (а): 1 раз
- Поблагодарили: 2 раза
Re: Всякие самоделки и улучшайзинги
Честно скажу,что досконально я не разбирался с этими кнопками. Просто попалась на глаза, а как работает и всё остальное даже не в курсе.Надобности такой не возникало. Погляди тут,может и разглядишь что.Gameszzz писал(а):Покажите ссыль на универсальную электронную кнопку старт\стоп
Обычная кнопка старт с предотвращением включения двс при заведённом двс у меня и так есть
Сделал когда тулил стартерное реле,просто минус управления реле взял не с массы,а с лампы зарядки от гены
https://ru.aliexpress.com/wholesale?cat ... п+для+авто
MMC PAJERO MINI 2008, H58A, 4A30T, 4WD
- Гацкий
- Сообщения: 26
- Зарегистрирован: 14 фев 2015, 11:04
- Двигатель:: 4А30Т
- Мой автомобиль(и):: Mitsubishi Pajero Mini 2008
- Откуда: Орел
- Благодарил (а): 1 раз
- Поблагодарили: 2 раза
Re: Всякие самоделки и улучшайзинги
Честно скажу,что досконально я не разбирался с этими кнопками. Просто попалась на глаза, а как работает и всё остальное даже не в курсе.Надобности такой не возникало. Погляди тут,может и разглядишь что.
https://ru.aliexpress.com/wholesale?cat ... п+для+авто
ссылка не идет как надо.Набери в поиске в али кнопка старт стоп
https://ru.aliexpress.com/wholesale?cat ... п+для+авто
ссылка не идет как надо.Набери в поиске в али кнопка старт стоп
Последний раз редактировалось Гацкий 02 фев 2017, 20:49, всего редактировалось 1 раз.
MMC PAJERO MINI 2008, H58A, 4A30T, 4WD
- DEtoNator
- Сообщения: 416
- Зарегистрирован: 28 мар 2011, 07:42
- Двигатель:: 4A31
- Мой автомобиль(и):: Mitsubishi Pajero Junior
- Откуда: Находка
- Откуда: 25 регион
- Благодарил (а): 45 раз
- Поблагодарили: 41 раз
Re: Всякие самоделки и улучшайзинги
Гацкий, сообщения можно редактировать, чтобы подряд несколько не создавать. Правый угол сообщения - кнопка правка.
такая например
Электронную имеешь в виду без фиксации которая? или срабатывает при наличии метки?Gameszzz писал(а):Покажите ссыль на универсальную электронную кнопку старт\стоп
Обычная кнопка старт с предотвращением включения двс при заведённом двс у меня и так есть
Сделал когда тулил стартерное реле,просто минус управления реле взял не с массы,а с лампы зарядки от гены
такая например
Pajero JR ZR-II 1996г. АКПП, 4WD, Зеленый
-
Spoilt174
- Сообщения: 99
- Зарегистрирован: 28 фев 2015, 16:23
- Двигатель:: 4A30
- Мой автомобиль(и):: Pajero Mini H56A
- Откуда: Челябинск
- Благодарил (а): 1 раз
Re: Всякие самоделки и улучшайзинги
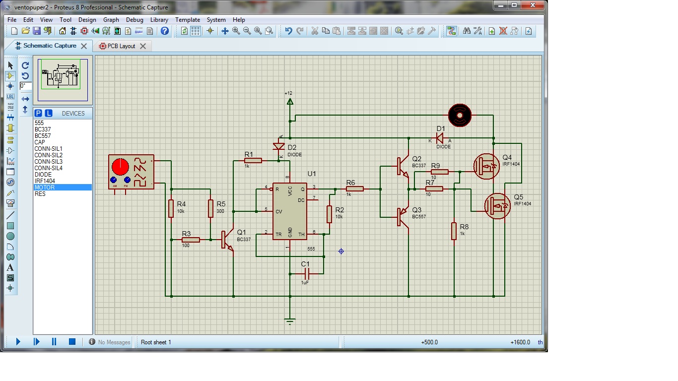
Долго к этому полз и наконец приполз. Для владельцев миников в 56 кузове, а так же Джуниоров, которые хотят или поставили электровентилятор, но не хотят резать патрубки, вешать лапшу из датчика и релюшек. Ну и дружить с паяльником надо
В общем как то так.
Корпус я взял от старой управлялки вентилятора, располовинил, нижняя часть из алюмишки сделана в виде радиатора, и пара углублений под транзисторы. Мозгами служит 555 таймер цена 8 рублей, обвязка вышла по цене 15 рублей, силовики по 20 рублей за штуку, самый дорогой это корпус 70 рублей. Единственное что нужно сделать, это подобрать напряжение для включения, с контроллером было бы это проще, но его программировать надо. В общем пока поставил, день погонял все работает как надо пока не глючило. Можете пинать

Корпус я взял от старой управлялки вентилятора, располовинил, нижняя часть из алюмишки сделана в виде радиатора, и пара углублений под транзисторы. Мозгами служит 555 таймер цена 8 рублей, обвязка вышла по цене 15 рублей, силовики по 20 рублей за штуку, самый дорогой это корпус 70 рублей. Единственное что нужно сделать, это подобрать напряжение для включения, с контроллером было бы это проще, но его программировать надо. В общем пока поставил, день погонял все работает как надо пока не глючило. Можете пинать
- ViRuZzz
- Сообщения: 2700
- Зарегистрирован: 04 фев 2009, 08:40
- Двигатель:: 4A31 MPI, 4G93T 1,8 GDI
- Мой автомобиль(и):: Pajero JR 96 г.в. , Pajero IO Turbo 2002 г.в.
- Откуда: Усть-Кут, Иркутской губернии[38]
- Благодарил (а): 58 раз
- Поблагодарили: 162 раза
- Контактная информация:
Re: Всякие самоделки и улучшайзинги
Принцип работы для непосвещённых?
Junior, 96 г., АКПП, H57A, Pajero IO H76W, turbo, 2002 г)
GPS, DVR, CB, красная монтировка
https://nick-name.ru/nickname/ViRuZzz/
GPS, DVR, CB, красная монтировка
https://nick-name.ru/nickname/ViRuZzz/
