Тут даже для посвященных "черная магия" (на первый взгляд, разбираться в нюансах сейчас нет времени). Включение микры очень нестандартное, и где термочувствительный элемент в схеме, тоже не ясно. И надо защитить и стабилизировать питание - микросхеме и затворам полевых ключей может не поздоровиться.
Учитывая, что отвечает эта схема за охлаждение наших горячих двигателей..
Всякие самоделки и улучшайзинги
Модераторы: SNOOPER, Nbf, Romik, BAlex, drcham, Glukc
-
Spoilt174
- Сообщения: 99
- Зарегистрирован: 28 фев 2015, 16:23
- Двигатель:: 4A30
- Мой автомобиль(и):: Pajero Mini H56A
- Откуда: Челябинск
- Благодарил (а): 1 раз
Re: Всякие самоделки и улучшайзинги
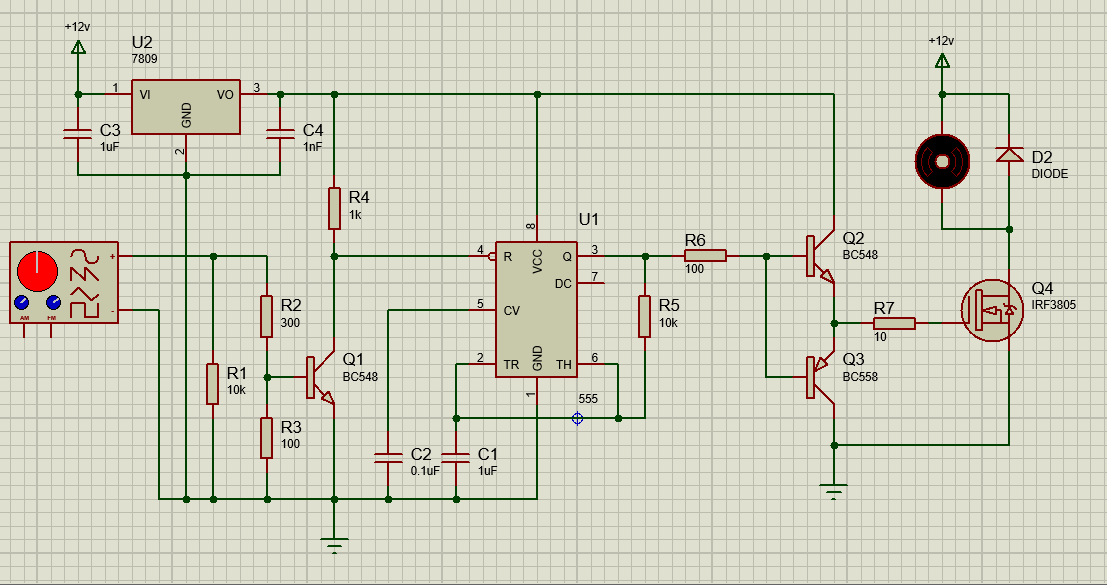
Все просто, входной транзистор за счет плеча работает как вентиль, и пропускает через себя от 3 до 12 вольт на 5 вход 555 таймера. А внутри уже формируется ШИМ сигнал определенной скважности, и заставляет крутится карлсона. Я снял у себя после теста, выявил проблему, сильно создает помехи на приборке, надо дорабатывать.ViRuZzz писал(а):Принцип работы для непосвещённых?
-
Spoilt174
- Сообщения: 99
- Зарегистрирован: 28 фев 2015, 16:23
- Двигатель:: 4A30
- Мой автомобиль(и):: Pajero Mini H56A
- Откуда: Челябинск
- Благодарил (а): 1 раз
Re: Всякие самоделки и улучшайзинги
Берется напряжение с указателя, в диапазоне 2,8-2,3 В. и подается вся эта вкуснота на базу транзистора, ну а дальше эмиттер пропускает на 5 ногу напругу, меняется скважность ШИМ и как следствие вращение вертушки. Проблема встала в опорном сопротивлении которое влияет на указатель, и как следствие работу системы в целом.DEtoNator писал(а):Тут даже для посвященных "черная магия" (на первый взгляд, разбираться в нюансах сейчас нет времени). Включение микры очень нестандартное, и где термочувствительный элемент в схеме, тоже не ясно. И надо защитить и стабилизировать питание - микросхеме и затворам полевых ключей может не поздоровиться.
Учитывая, что отвечает эта схема за охлаждение наших горячих двигателей..
- DEtoNator
- Сообщения: 416
- Зарегистрирован: 28 мар 2011, 07:42
- Двигатель:: 4A31
- Мой автомобиль(и):: Mitsubishi Pajero Junior
- Откуда: Находка
- Откуда: 25 регион
- Благодарил (а): 45 раз
- Поблагодарили: 41 раз
Re: Всякие самоделки и улучшайзинги
Во, а я и забыл.
Не люблю такой стиль схем, они трудночитаемы, перерисовал с некоторыми изменениями.
В таком включении 5 вывод не используется. Таймер сбрасывается по 4 выводу (reset).
Выходной каскад 555 таймера двухтактный и способен работать с полевиком напрямую, каскад на транзисторах Q2-Q3 можно исключить.
Чтобы схема не влияла на датчик, на входе нужен буфер на ОУ или на транзисторе по схеме с общим коллектором.
Не люблю такой стиль схем, они трудночитаемы, перерисовал с некоторыми изменениями.
В таком включении 5 вывод не используется. Таймер сбрасывается по 4 выводу (reset).
Выходной каскад 555 таймера двухтактный и способен работать с полевиком напрямую, каскад на транзисторах Q2-Q3 можно исключить.
Чтобы схема не влияла на датчик, на входе нужен буфер на ОУ или на транзисторе по схеме с общим коллектором.
Pajero JR ZR-II 1996г. АКПП, 4WD, Зеленый
-
chip_1
- Сообщения: 1
- Зарегистрирован: 03 окт 2017, 10:24
- Двигатель:: 6G72
- Мой автомобиль(и):: Pajero
- Откуда: Кострома
Re: Всякие самоделки и улучшайзинги
Авто Pajero 4.
Вопрос по контактам замка зажигания.
При первом щелчке поворота ключа + появляется на 1 проводе (АСС), 2й щелчек соединяет на + еще 2й и 3й провода (зажигание). Но 2й и 3й в выключенном состоянии разомкнуты.
Вопрос: при подключении автозапуска или кнопки Старт-Стоп можно навсегда соединить вместе 2й и 3й провода?
Т.к. на системах автозапуска есть только 4 провода: +, ACC, зажигание и старт.
Спасибо!
Вопрос по контактам замка зажигания.
При первом щелчке поворота ключа + появляется на 1 проводе (АСС), 2й щелчек соединяет на + еще 2й и 3й провода (зажигание). Но 2й и 3й в выключенном состоянии разомкнуты.
Вопрос: при подключении автозапуска или кнопки Старт-Стоп можно навсегда соединить вместе 2й и 3й провода?
Т.к. на системах автозапуска есть только 4 провода: +, ACC, зажигание и старт.
Спасибо!
