Не повезло, на спортах 08-09г ставили в любой комплектацииDimmm писал(а):у меня как раз 2008 год. комплектация SAM AT/ Элька только) на ней на вентиляторе уже сэкономили) радиатора на коробку тоже не видел)
TRT - Вдоль р.Киржач. Для стандартных 4х4 (08.11.25) Форум Обсуждение FAQ
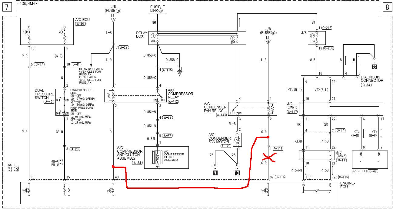
	штатный электровентилятор охлаждения
Модераторы: SNOOPER, Alex_SH, Nbf, BAlex, drcham, SoundSpeed
					Правила форума
Дорогие друзья!
Пожалуйста, при создании и поиске сообщений не забывайте пользоваться гиперссылками на тематические разделы, расположенными на главной странице раздела "Новый Pajero Sport"
	Дорогие друзья!
Пожалуйста, при создании и поиске сообщений не забывайте пользоваться гиперссылками на тематические разделы, расположенными на главной странице раздела "Новый Pajero Sport"
- Mark69
- Сообщения: 2252
- Зарегистрирован: 17 дек 2009, 18:36
- Двигатель:: 4M41
- Мой автомобиль(и):: PAJERO SPORT NEW 2008г.в.
- Откуда: Екатеринбург
- Благодарил (а): 178 раз
- Поблагодарили: 250 раз
Re: штатный электровентилятор охлаждения
NMPS 2008. 3.2 акпп, MJ 600 Turbo, вебасто, силовые пороги, лето мт км2 265х70х17
зима бридж 7000 285х65х17
			
						зима бридж 7000 285х65х17
- Андрей.с
- Сообщения: 285
- Зарегистрирован: 25 сен 2008, 19:33
- Двигатель:: 4N15
- Мой автомобиль(и):: PAJERO SPORT 3
- Откуда: Спб
- Откуда: Спб
- Благодарил (а): 2 раза
- Поблагодарили: 17 раз
Re: штатный электровентилятор охлаждения
У меня то же вентилятор не включается,сегодня на холостом ходу молотил минут 15-20 с включенным кондеем на максимальной скорости,толку ноль.  
 
Машина Калужской сборки.
Попробовал вместо контактов реле поставить перемычку,вентилятор заработал.
			
			
									
						 
 Машина Калужской сборки.
Попробовал вместо контактов реле поставить перемычку,вентилятор заработал.
Pajero Sport 2.5 TD EFI   ПРОДАН.
PAJERO SPORT NEW ПРОДАН.
PAJERO SPORT 3 4N15
			
						PAJERO SPORT NEW ПРОДАН.
PAJERO SPORT 3 4N15
- VadimT
- Сообщения: 789
- Зарегистрирован: 10 ноя 2007, 19:32
- Двигатель:: 6B31
- Мой автомобиль(и):: MPS Ultimate 2021
- Откуда: Талдыкорган
- Откуда: КЗ
- Благодарил (а): 23 раза
- Поблагодарили: 53 раза
Re: штатный электровентилятор охлаждения
Если на Калужской сборке не будет срабатывать обдув , то несложно сделать включение вместе с компрессором кондея . А если добавить термо-датчик(только нужно решить на какую температуру и куда поставить ) , то вентилятор будет срабатывать либо по кондею либо по температуре . Нужно термореле , пару диодов  и 2-3 часа времени .
			
			
									
						MPS 2021
			
						- Napic
- Сообщения: 5982
- Зарегистрирован: 29 июл 2010, 06:51
- Двигатель:: дизель 4d56
- Мой автомобиль(и):: НМПСпорт 2010
- Откуда: Сибирь
- Благодарил (а): 423 раза
- Поблагодарили: 1021 раз
Re: штатный электровентилятор охлаждения
Самое простое - это в коробке где стоят все реле, соединить диодом управляющий минус реле вентилятора с управляющим минусом реле компрессора. Диод нужен чтобы при температуре выше 100 градусов, когда включается доп. вентилятор, не включался компрессор, а наоборот - бы включался.VadimT писал(а):Если на Калужской сборке не будет срабатывать обдув , то несложно сделать включение вместе с компрессором кондея . А если добавить термо-датчик(только нужно решить на какую температуру и куда поставить ) , то вентилятор будет срабатывать либо по кондею либо по температуре . Нужно термореле , пару диодов и 2-3 часа времени .
Только не перепутать выводы реле и не сжечь предохранители, соединив плюс с минусом, только минус с минусом.

НМПСпорт 2010 4d56 2500 дизель S05 5AT
лето BridgeStone HT 265/65R17, зима Hakka 5 SUV 265/65R17
Eberspacher Hydronic 5 кВт, доп. вентилятор кондиционера
Egr off + дроссель On (нержавейка + программное отключение)
			
						лето BridgeStone HT 265/65R17, зима Hakka 5 SUV 265/65R17
Eberspacher Hydronic 5 кВт, доп. вентилятор кондиционера
Egr off + дроссель On (нержавейка + программное отключение)
- drozd272
- Сообщения: 4813
- Зарегистрирован: 04 апр 2012, 16:03
- Двигатель:: 6В31 бенз 240л.с. 300Н.м прошивка
- Мой автомобиль(и):: МПС 2014
- Откуда: Новосибирск
- Откуда: РФ
- Благодарил (а): 48 раз
- Поблагодарили: 265 раз
Re: штатный электровентилятор охлаждения
Вообще не понимаю работу.Молотила на ХХ 20 минут жара за +30,вент не работает.Звонил знакомый на бензинке,купили в один день машины,у него он тоже не работает,только он оригинал покупал.
			
			
									
						Был-ЭЛЬкаёт 2008г.,цветТ-69,Instyle 4AT,M-ASTC TUNING-BOX+168л.с 350Н.м. R18 265/60/18
Был -МПС 2012г ,цвет С-06, Instale S-05 DI-D AT,FGC карта7,литьё R18, ЕТ20 265/60/18
Снова-МПС 2014,цвет С-10,Instyle S-07 AT,бенз 6В31,силовые пороги,прошивка
			
						Был -МПС 2012г ,цвет С-06, Instale S-05 DI-D AT,FGC карта7,литьё R18, ЕТ20 265/60/18
Снова-МПС 2014,цвет С-10,Instyle S-07 AT,бенз 6В31,силовые пороги,прошивка
- Андрей.с
- Сообщения: 285
- Зарегистрирован: 25 сен 2008, 19:33
- Двигатель:: 4N15
- Мой автомобиль(и):: PAJERO SPORT 3
- Откуда: Спб
- Откуда: Спб
- Благодарил (а): 2 раза
- Поблагодарили: 17 раз
Re: штатный электровентилятор охлаждения
Есть у меня большое желание сдать этот пропеллер дизелистам 
			
			
									
						
Pajero Sport 2.5 TD EFI   ПРОДАН.
PAJERO SPORT NEW ПРОДАН.
PAJERO SPORT 3 4N15
			
						PAJERO SPORT NEW ПРОДАН.
PAJERO SPORT 3 4N15
- drozd272
- Сообщения: 4813
- Зарегистрирован: 04 апр 2012, 16:03
- Двигатель:: 6В31 бенз 240л.с. 300Н.м прошивка
- Мой автомобиль(и):: МПС 2014
- Откуда: Новосибирск
- Откуда: РФ
- Благодарил (а): 48 раз
- Поблагодарили: 265 раз
Re: штатный электровентилятор охлаждения
Мне так кажется,что он как то и с двиглом завязан,компрессор у бензинки тоже по другому работает.Вобщем алгоритмы разные у дизеля и бензина для этого вентилятора.
			
			
									
						Был-ЭЛЬкаёт 2008г.,цветТ-69,Instyle 4AT,M-ASTC TUNING-BOX+168л.с 350Н.м. R18 265/60/18
Был -МПС 2012г ,цвет С-06, Instale S-05 DI-D AT,FGC карта7,литьё R18, ЕТ20 265/60/18
Снова-МПС 2014,цвет С-10,Instyle S-07 AT,бенз 6В31,силовые пороги,прошивка
			
						Был -МПС 2012г ,цвет С-06, Instale S-05 DI-D AT,FGC карта7,литьё R18, ЕТ20 265/60/18
Снова-МПС 2014,цвет С-10,Instyle S-07 AT,бенз 6В31,силовые пороги,прошивка
- drozd272
- Сообщения: 4813
- Зарегистрирован: 04 апр 2012, 16:03
- Двигатель:: 6В31 бенз 240л.с. 300Н.м прошивка
- Мой автомобиль(и):: МПС 2014
- Откуда: Новосибирск
- Откуда: РФ
- Благодарил (а): 48 раз
- Поблагодарили: 265 раз
Re: штатный электровентилятор охлаждения
Короче думал я,думал,решил его запитать от кнопки,минус под капотом прикручу,плюс через кнопочку в салоне,хотб толк будет,хотя теплом в пробке не дует,как на дизеле у меня было,когда за +30С в пробке.
			
			
									
						Был-ЭЛЬкаёт 2008г.,цветТ-69,Instyle 4AT,M-ASTC TUNING-BOX+168л.с 350Н.м. R18 265/60/18
Был -МПС 2012г ,цвет С-06, Instale S-05 DI-D AT,FGC карта7,литьё R18, ЕТ20 265/60/18
Снова-МПС 2014,цвет С-10,Instyle S-07 AT,бенз 6В31,силовые пороги,прошивка
			
						Был -МПС 2012г ,цвет С-06, Instale S-05 DI-D AT,FGC карта7,литьё R18, ЕТ20 265/60/18
Снова-МПС 2014,цвет С-10,Instyle S-07 AT,бенз 6В31,силовые пороги,прошивка
- Андрей.с
- Сообщения: 285
- Зарегистрирован: 25 сен 2008, 19:33
- Двигатель:: 4N15
- Мой автомобиль(и):: PAJERO SPORT 3
- Откуда: Спб
- Откуда: Спб
- Благодарил (а): 2 раза
- Поблагодарили: 17 раз
Re: штатный электровентилятор охлаждения
Я тоже думаю что с ним делать  
 
Сделаю наверное так,пусть работает при включенном компрессоре кондиционера.
			
							
			
									
						 
 Сделаю наверное так,пусть работает при включенном компрессоре кондиционера.
Pajero Sport 2.5 TD EFI   ПРОДАН.
PAJERO SPORT NEW ПРОДАН.
PAJERO SPORT 3 4N15
			
						PAJERO SPORT NEW ПРОДАН.
PAJERO SPORT 3 4N15
- drozd272
- Сообщения: 4813
- Зарегистрирован: 04 апр 2012, 16:03
- Двигатель:: 6В31 бенз 240л.с. 300Н.м прошивка
- Мой автомобиль(и):: МПС 2014
- Откуда: Новосибирск
- Откуда: РФ
- Благодарил (а): 48 раз
- Поблагодарили: 265 раз
Re: штатный электровентилятор охлаждения
А ты заметил,что на бензинке он в жару молотит без остановки,иногда делает вкл/выкл,у дизеля такого нет,какая бы жара не была,он делает вкл/выкл.
Схема это хорошо,только я в этом не рублю.Ты вот как сделаешь,выложи фотки,что куда,мини отчётик,тогда я лично так же сделаю,чем кнопку пилить
			
			
									
						Схема это хорошо,только я в этом не рублю.Ты вот как сделаешь,выложи фотки,что куда,мини отчётик,тогда я лично так же сделаю,чем кнопку пилить
Был-ЭЛЬкаёт 2008г.,цветТ-69,Instyle 4AT,M-ASTC TUNING-BOX+168л.с 350Н.м. R18 265/60/18
Был -МПС 2012г ,цвет С-06, Instale S-05 DI-D AT,FGC карта7,литьё R18, ЕТ20 265/60/18
Снова-МПС 2014,цвет С-10,Instyle S-07 AT,бенз 6В31,силовые пороги,прошивка
			
						Был -МПС 2012г ,цвет С-06, Instale S-05 DI-D AT,FGC карта7,литьё R18, ЕТ20 265/60/18
Снова-МПС 2014,цвет С-10,Instyle S-07 AT,бенз 6В31,силовые пороги,прошивка
- Napic
- Сообщения: 5982
- Зарегистрирован: 29 июл 2010, 06:51
- Двигатель:: дизель 4d56
- Мой автомобиль(и):: НМПСпорт 2010
- Откуда: Сибирь
- Благодарил (а): 423 раза
- Поблагодарили: 1021 раз
Re: штатный электровентилятор охлаждения
На дизеле и на бензинке логика по кондею одинаковая скорее всего. У меня тоже молотит без остановки. Может и 30 минут молотить, если сделать забор с улицы и выставить авто,авто,+20. А если тут же сделать забор изнутри либо поднять до +26 - то начинает иногда компрессор отключаться.drozd272 писал(а):А ты заметил,что на бензинке он в жару молотит без остановки,иногда делает вкл/выкл,у дизеля такого нет,какая бы жара не была,он делает вкл/выкл.
Схема это хорошо,только я в этом не рублю.Ты вот как сделаешь,выложи фотки,что куда,мини отчётик,тогда я лично так же сделаю,чем кнопку пилить
Тут вроде установили, что на бензинке, если температура двигателя выше 100 градусов, то все-таки включается этот вентилятор. Поэтому не стоит рвать такую опцию и просто купить один диод за пару рублей, да и штатная проводка будет целая без разорванных проводов, просто немного зачистить изоляцию провода и примотатьсяАндрей.с писал(а):Я тоже думаю что с ним делать
Сделаю наверное так,пусть работает при включенном компрессоре кондиционера.

НМПСпорт 2010 4d56 2500 дизель S05 5AT
лето BridgeStone HT 265/65R17, зима Hakka 5 SUV 265/65R17
Eberspacher Hydronic 5 кВт, доп. вентилятор кондиционера
Egr off + дроссель On (нержавейка + программное отключение)
			
						лето BridgeStone HT 265/65R17, зима Hakka 5 SUV 265/65R17
Eberspacher Hydronic 5 кВт, доп. вентилятор кондиционера
Egr off + дроссель On (нержавейка + программное отключение)
- drozd272
- Сообщения: 4813
- Зарегистрирован: 04 апр 2012, 16:03
- Двигатель:: 6В31 бенз 240л.с. 300Н.м прошивка
- Мой автомобиль(и):: МПС 2014
- Откуда: Новосибирск
- Откуда: РФ
- Благодарил (а): 48 раз
- Поблагодарили: 265 раз
Re: штатный электровентилятор охлаждения
Ясно,буду ждать ЕЛМ,пока на просторах РФ не появилась,сразу проверю по температуре двигла.
			
			
									
						Был-ЭЛЬкаёт 2008г.,цветТ-69,Instyle 4AT,M-ASTC TUNING-BOX+168л.с 350Н.м. R18 265/60/18
Был -МПС 2012г ,цвет С-06, Instale S-05 DI-D AT,FGC карта7,литьё R18, ЕТ20 265/60/18
Снова-МПС 2014,цвет С-10,Instyle S-07 AT,бенз 6В31,силовые пороги,прошивка
			
						Был -МПС 2012г ,цвет С-06, Instale S-05 DI-D AT,FGC карта7,литьё R18, ЕТ20 265/60/18
Снова-МПС 2014,цвет С-10,Instyle S-07 AT,бенз 6В31,силовые пороги,прошивка
- Андрей.с
- Сообщения: 285
- Зарегистрирован: 25 сен 2008, 19:33
- Двигатель:: 4N15
- Мой автомобиль(и):: PAJERO SPORT 3
- Откуда: Спб
- Откуда: Спб
- Благодарил (а): 2 раза
- Поблагодарили: 17 раз
Re: штатный электровентилятор охлаждения
Выше 91гр. ни разу не видел,даже с прицепом.drozd272 писал(а):Ясно,буду ждать ЕЛМ,сразу проверю по температуре двигла.
Pajero Sport 2.5 TD EFI   ПРОДАН.
PAJERO SPORT NEW ПРОДАН.
PAJERO SPORT 3 4N15
			
						PAJERO SPORT NEW ПРОДАН.
PAJERO SPORT 3 4N15
- drozd272
- Сообщения: 4813
- Зарегистрирован: 04 апр 2012, 16:03
- Двигатель:: 6В31 бенз 240л.с. 300Н.м прошивка
- Мой автомобиль(и):: МПС 2014
- Откуда: Новосибирск
- Откуда: РФ
- Благодарил (а): 48 раз
- Поблагодарили: 265 раз
Re: штатный электровентилятор охлаждения
Napic,тут ещё в работе двигла есть разница.Вот например двигло не прогрето у дизеля и на ХХ например 950 об даёт,нажимаешь тормоз,включаешь Д и обороты падают до 650,у бензина иначе,всё тоже самое,но после перевода в Д обороты падают и тут же поднимаются до 950,машину приходится конкретно тормозом удерживать.Позже фотку сделаю,через часа 1.5,когда поеду.
			
			
									
						Был-ЭЛЬкаёт 2008г.,цветТ-69,Instyle 4AT,M-ASTC TUNING-BOX+168л.с 350Н.м. R18 265/60/18
Был -МПС 2012г ,цвет С-06, Instale S-05 DI-D AT,FGC карта7,литьё R18, ЕТ20 265/60/18
Снова-МПС 2014,цвет С-10,Instyle S-07 AT,бенз 6В31,силовые пороги,прошивка
			
						Был -МПС 2012г ,цвет С-06, Instale S-05 DI-D AT,FGC карта7,литьё R18, ЕТ20 265/60/18
Снова-МПС 2014,цвет С-10,Instyle S-07 AT,бенз 6В31,силовые пороги,прошивка
- SNOOPER
- Модератор
- Сообщения: 56893
- Зарегистрирован: 11 дек 2004, 19:49
- Двигатель:: 4D56
- Мой автомобиль(и):: NewMPS
- Откуда: 78
- Откуда: Spb
- Благодарил (а): 1007 раз
- Поблагодарили: 4664 раза
Re: штатный электровентилятор охлаждения
Так потому что для разных целей обороты поднимаются.drozd272 писал(а):Napic,тут ещё в работе двигла есть разница.Вот например двигло не прогрето у дизеля и на ХХ например 950 об даёт,нажимаешь тормоз,включаешь Д и обороты падают до 650,у бензина иначе,всё тоже самое,но после перевода в Д обороты падают и тут же поднимаются до 950,машину приходится конкретно тормозом удерживать.Позже фотку сделаю,через часа 1.5,когда поеду.
У дизеля для компенсации нагрузки от работы тэнов.
У бензинки чтоб быстрее прогреться и влезть в экологические нормы.

- drozd272
- Сообщения: 4813
- Зарегистрирован: 04 апр 2012, 16:03
- Двигатель:: 6В31 бенз 240л.с. 300Н.м прошивка
- Мой автомобиль(и):: МПС 2014
- Откуда: Новосибирск
- Откуда: РФ
- Благодарил (а): 48 раз
- Поблагодарили: 265 раз
Re: штатный электровентилятор охлаждения
В том то и дело,что у дизеля они не поднимаются в положении Д, хоть тэны,хоть летом кондей.Ты же помнишь тему про АКПП,где скорость включаешь,а машина не едет.Вот у меня так былы,то есть включаешь в Д,обороты падают...,а если глюк,то включаешь Д,обороты падают и тут же поднимаются до ХХ холодного,а на бензинке это нормально.
			
			
									
						Был-ЭЛЬкаёт 2008г.,цветТ-69,Instyle 4AT,M-ASTC TUNING-BOX+168л.с 350Н.м. R18 265/60/18
Был -МПС 2012г ,цвет С-06, Instale S-05 DI-D AT,FGC карта7,литьё R18, ЕТ20 265/60/18
Снова-МПС 2014,цвет С-10,Instyle S-07 AT,бенз 6В31,силовые пороги,прошивка
			
						Был -МПС 2012г ,цвет С-06, Instale S-05 DI-D AT,FGC карта7,литьё R18, ЕТ20 265/60/18
Снова-МПС 2014,цвет С-10,Instyle S-07 AT,бенз 6В31,силовые пороги,прошивка
- YPanas
- Сообщения: 223
- Зарегистрирован: 15 дек 2011, 02:14
- Двигатель:: 1gd-ftv
- Мой автомобиль(и):: Toyota Hilux 2.8
- Откуда: Симферополь
- Откуда: Симферополь
- Благодарил (а): 12 раз
- Поблагодарили: 12 раз
Re: штатный электровентилятор охлаждения
Осилил половину.
Завтра приезжает штатный вентилятор. Реле не заказал. Какое реле от Калины искать? Или потерпеть и заказать оригинал?
			
			
									
						Завтра приезжает штатный вентилятор. Реле не заказал. Какое реле от Калины искать? Или потерпеть и заказать оригинал?
Я на драйве:https://www.drive2.ru/r/mitsubishi/711604/ Ironman/ОМЕ+2", KM2 255/85 R16, Силовик спереди\сзади,калитка,пороги, Comeup9.5.
			
						- drozd272
- Сообщения: 4813
- Зарегистрирован: 04 апр 2012, 16:03
- Двигатель:: 6В31 бенз 240л.с. 300Н.м прошивка
- Мой автомобиль(и):: МПС 2014
- Откуда: Новосибирск
- Откуда: РФ
- Благодарил (а): 48 раз
- Поблагодарили: 265 раз
Re: штатный электровентилятор охлаждения
Выдерни соседнее реле от туманок,зайди в магазин и покажи образец,дадут от Калины или закажи родное,а временно пожертвуй туманками и вставь его в гнездо для вента.Так устроят варианты?
			
			
									
						Был-ЭЛЬкаёт 2008г.,цветТ-69,Instyle 4AT,M-ASTC TUNING-BOX+168л.с 350Н.м. R18 265/60/18
Был -МПС 2012г ,цвет С-06, Instale S-05 DI-D AT,FGC карта7,литьё R18, ЕТ20 265/60/18
Снова-МПС 2014,цвет С-10,Instyle S-07 AT,бенз 6В31,силовые пороги,прошивка
			
						Был -МПС 2012г ,цвет С-06, Instale S-05 DI-D AT,FGC карта7,литьё R18, ЕТ20 265/60/18
Снова-МПС 2014,цвет С-10,Instyle S-07 AT,бенз 6В31,силовые пороги,прошивка
- Пыж81
- Сообщения: 803
- Зарегистрирован: 06 апр 2011, 11:00
- Двигатель:: 4D56
- Мой автомобиль(и):: MPS New
- Откуда: www.krym4x4.com
- Благодарил (а): 47 раз
- Поблагодарили: 29 раз
Re: штатный электровентилятор охлаждения
Родной вент сдох через 107 тык, установил сеголдня от киа.
			
			
									
						BFG 37". Защита 3мм, Power inverter 1500w, Доп бак 65л,  SAFARI snorkel ss660hf, перед DWM 10,0, зад Стократ 9,5,лифт подвески 2",боди 40мм. ГП 4,636 Грязный, иногда черный. Для души!
			
						- drozd272
- Сообщения: 4813
- Зарегистрирован: 04 апр 2012, 16:03
- Двигатель:: 6В31 бенз 240л.с. 300Н.м прошивка
- Мой автомобиль(и):: МПС 2014
- Откуда: Новосибирск
- Откуда: РФ
- Благодарил (а): 48 раз
- Поблагодарили: 265 раз
Re: штатный электровентилятор охлаждения
А по времени сколько,а то тут люди за 1.5 года столько накатывают.Я наврно через 4 года 50т.км смогу накатать,вент от Киа уже два года отработал на дизеле,переустановлен на бензинку.
			
			
									
						Был-ЭЛЬкаёт 2008г.,цветТ-69,Instyle 4AT,M-ASTC TUNING-BOX+168л.с 350Н.м. R18 265/60/18
Был -МПС 2012г ,цвет С-06, Instale S-05 DI-D AT,FGC карта7,литьё R18, ЕТ20 265/60/18
Снова-МПС 2014,цвет С-10,Instyle S-07 AT,бенз 6В31,силовые пороги,прошивка
			
						Был -МПС 2012г ,цвет С-06, Instale S-05 DI-D AT,FGC карта7,литьё R18, ЕТ20 265/60/18
Снова-МПС 2014,цвет С-10,Instyle S-07 AT,бенз 6В31,силовые пороги,прошивка








