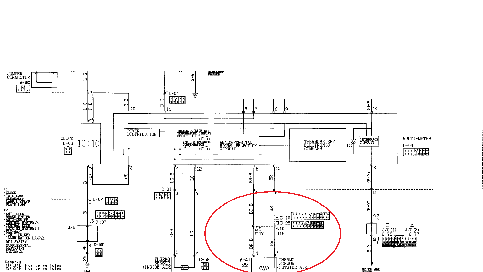
Если кто может посмотрите или же сфотайте откуда идут провода на этот датчик, буду очень благодарен.
MMC pajero 2 96.
Прибор такой

Модераторы: SNOOPER, Nbf, Romik, BAlex

Там скорее всего все приборы выведены на общий разъем блока приборов. Вот к нему и надо цеплять. Не напрямую к компасу (он на схеме показан).root писал(а):Датчик то я нашёл, проблема в том что от него никуда провода не идут. Уверены ли вы что провода от него напрямую идут к компасу?
Если это так, то я бы просто прокинул новые провода от датчика в салон к компосу.