Други! прошу хелпу в разборе вопроса пропавшей зарядкии на МПС1, 3.0 бензин,автомат, 170л.с.
Преамбула:
... независимо от оборотов ДВС стали менять яркость часы на потолке, спустя несколько дней, вдали от МСК, под Волоколамском, загорелась лампа зарядки вкупе с лампой "брэйк", загорелась не ярко и переодически гасла, но в машине установлен комп мультитроникс и он отображал 15,4-15,8В. по сему душа за зарядку осталась спокойной и было принято решение ехать домой в МСК и уже там разбираться. Но не тут то было, примерно через 50-60км пути стало ясно что зарядка не идет, ибо термометр и тахометр стали показывать заниженные показания, а при включении поворотника и вовсе "падать" в провалы в такт мигания лампы, вскоре машина заглохла и благо на пути оказался магазин ЗЧ, там был куплен новый АКБ и на нем я доехал в МСК, но АКПП встала в 3ю передачу и ехать пришлось не быстро.
По приезду обратился в ремонт генераторов, где мне заменили мой генератор на такой же, но перебранный. При этом нашли что на генератор не поступал сигнал "возбуждения", провод продублировали и все заработало.
На следующий день , после пробега 100км загорелись и не гаснут лампы зарядки и ручника, загорелись уверенно, напряжение в сети 12,4В. На таком АКБ я проехал 360км, после чего заменил его на другой 55А, так как разрядил его до 11.0В.
Амбула:
на фишку генератора приходят +12 на оба провода, на возбуждении провод продублирован, везде есть напряжение, но нет зарядки и такое впечатление что что то с проводом зарядки или зажигания, ибо перестал работать мотор омявателя, а возможно и еще что то.
Мысли есть ?
Прпала зарядка на МПС-1
Модераторы: SNOOPER, Nbf, Romik, BAlex
- Captain Sergio
- Сообщения: 4557
- Зарегистрирован: 30 янв 2012, 22:01
- Двигатель:: 4G18
- Мой автомобиль(и):: Pajero Пинин, 1999, АКПП, BMW X5
- Откуда: Ульяновск
- Благодарил (а): 264 раза
- Поблагодарили: 346 раз
Re: Прпала зарядка на МПС-1
Плавкие вставки посмотри в моторном отсеке пока. Я схемы гляну.
Сергей. Все будет хорошо! Грязезащита для рамных автомобилей.
- Captain Sergio
- Сообщения: 4557
- Зарегистрирован: 30 янв 2012, 22:01
- Двигатель:: 4G18
- Мой автомобиль(и):: Pajero Пинин, 1999, АКПП, BMW X5
- Откуда: Ульяновск
- Благодарил (а): 264 раза
- Поблагодарили: 346 раз
Re: Прпала зарядка на МПС-1
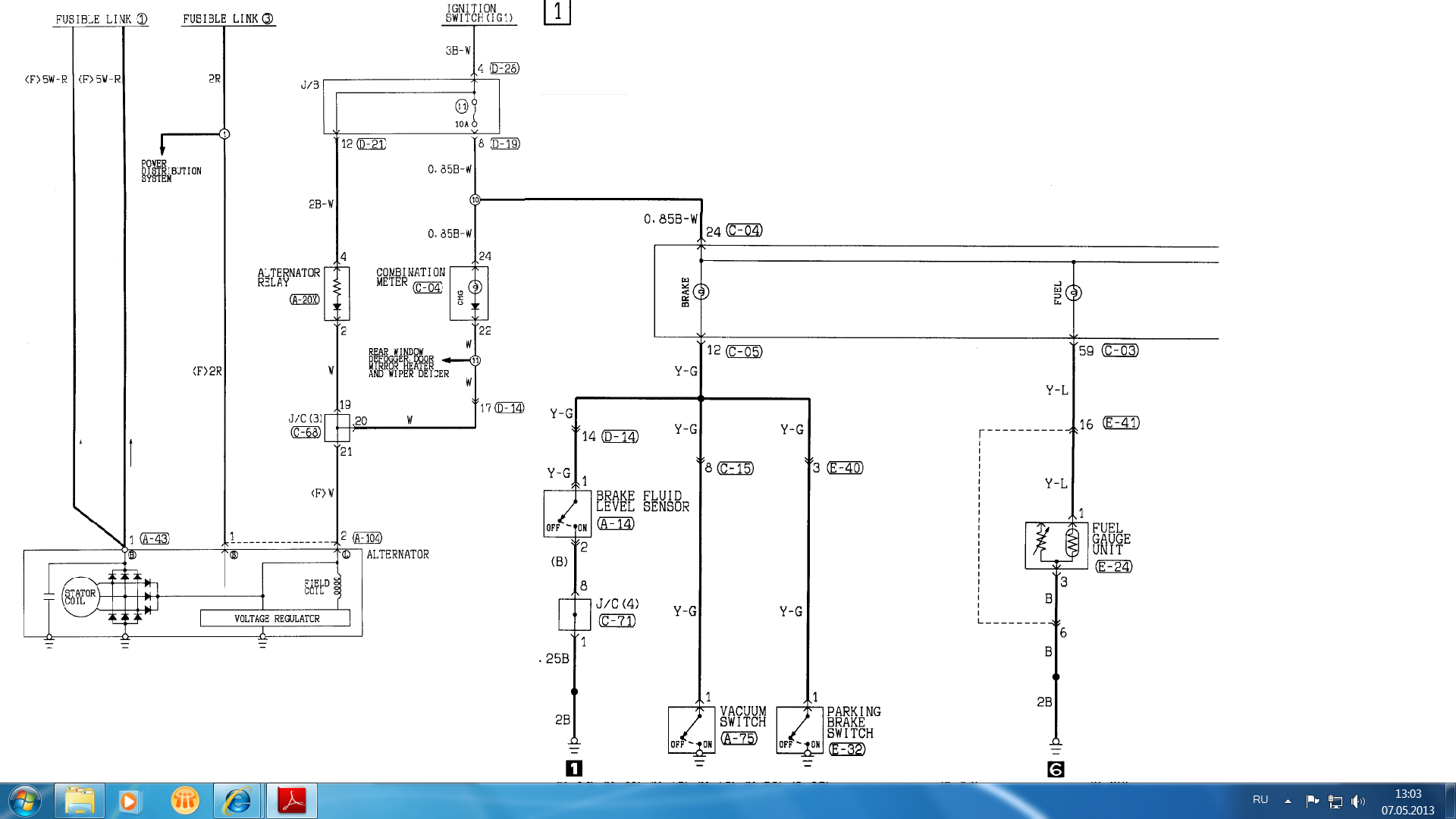
На генераторе ТРИ провода. Смотри схему (совместил с ручником как смог). На выводе 2 генератора при включении зажигания должно быть напряжение близкое к нулю. При этом лампочка заряда горит. После пуска двигателя на этом выводе должен появится +12В. При этом лампочка должна погаснуть. Если она не гаснет - проблема с регулятором напряжения, в точке 2 после пуска +12В не появляется. Проверь пож эту точку. Можно конечно еще посмотреть точку 11 на схеме ... А вот почему при этом горит лампа ручника пока не понятно. Она может гореть только при условии замыкания либо датчика уровня жидкости, либо выключателя ручника. Датчика на вакумном усилителе на бензине нет (со слов Снупера).
Еще вопросы:
1. У тебя машина какого года? Я на 99-й смотрел.
2. Посмотри также - что еще сейчас не работает? Может на комбинации приборов что-то не светится, круиз-контроль, компас и указатель темепратуры на доп. приборах, обогрев заднего стекла и т.д.?
Еще вопросы:
1. У тебя машина какого года? Я на 99-й смотрел.
2. Посмотри также - что еще сейчас не работает? Может на комбинации приборов что-то не светится, круиз-контроль, компас и указатель темепратуры на доп. приборах, обогрев заднего стекла и т.д.?
Сергей. Все будет хорошо! Грязезащита для рамных автомобилей.
- Captain Sergio
- Сообщения: 4557
- Зарегистрирован: 30 янв 2012, 22:01
- Двигатель:: 4G18
- Мой автомобиль(и):: Pajero Пинин, 1999, АКПП, BMW X5
- Откуда: Ульяновск
- Благодарил (а): 264 раза
- Поблагодарили: 346 раз
Re: Прпала зарядка на МПС-1
Есть одна мысля ... Проверь точку крепления массы 1 (стрелкой показал). Там нескорлько проводов крепятся к массе. Нужно открутить (отвертка крест) и зачистить место крепления к металлу кузова! Пока не снимешь ничего не увидишь. Снаружи все будет чики-пуки. После зачистки посмотри работу омывателя и всего остального. Отпишись.
Сергей. Все будет хорошо! Грязезащита для рамных автомобилей.
- Папа Леон
- Сообщения: 85
- Зарегистрирован: 11 мар 2013, 23:28
- Двигатель:: 6G72 3 литра бензинового счастья
- Мой автомобиль(и):: Montero Sport
- Откуда: Москва-речной
Re: Прпала зарядка на МПС-1
Други!
Спасибо всем отклиунувшимся!!!
проблему решил, но с вытекшей ( в прямом смысле слова ) другой проблемой:
геныч умер и умер сильно, из-за попавшего в него масла, масло потекло из сальника распреда прямо над генычем.
Так что проблема перетекла из геныча в сальник, т.е. наоборот.
сорри за каламбур.
Спасибо всем отклиунувшимся!!!
проблему решил, но с вытекшей ( в прямом смысле слова ) другой проблемой:
геныч умер и умер сильно, из-за попавшего в него масла, масло потекло из сальника распреда прямо над генычем.
Так что проблема перетекла из геныча в сальник, т.е. наоборот.
сорри за каламбур.
Построю любой дом и пробурю под ним скважину
- Captain Sergio
- Сообщения: 4557
- Зарегистрирован: 30 янв 2012, 22:01
- Двигатель:: 4G18
- Мой автомобиль(и):: Pajero Пинин, 1999, АКПП, BMW X5
- Откуда: Ульяновск
- Благодарил (а): 264 раза
- Поблагодарили: 346 раз
Re: Прпала зарядка на МПС-1
Стоять. А омыватель то заработал?
Сергей. Все будет хорошо! Грязезащита для рамных автомобилей.
- Папа Леон
- Сообщения: 85
- Зарегистрирован: 11 мар 2013, 23:28
- Двигатель:: 6G72 3 литра бензинового счастья
- Мой автомобиль(и):: Montero Sport
- Откуда: Москва-речной
Re: Прпала зарядка на МПС-1
нет, не заработал, разбираться пока нет времени, думаю что какой то предохранитель мош помер.Captain Sergio писал(а):Стоять. А омыватель то заработал?
Построю любой дом и пробурю под ним скважину
