Установка билинз Valeo new в фары П 3
Модераторы: SNOOPER, Nbf, Romik, BAlex
- игорьнижневартовск
- Сообщения: 666
- Зарегистрирован: 18 сен 2010, 14:07
- Двигатель:: 6G74 GDI
- Мой автомобиль(и):: Pajero 3 коротыш
- Откуда: Нижневартовск
- Благодарил (а): 8 раз
- Поблагодарили: 25 раз
Установка билинз Valeo new в фары П 3
Вот и я установил билинзы в фары паджерика. Во время покупки авто стоял биксенон Н4, светил плохо, особенно в дождливую погоду. Снял его и установил билинзы китайские G3 типа, свет стал намного лучше, пользовал его 2 года. Стала глючить одна линза, не включался дальний(заедала шторка). Изучив форум хидпланет, решил кардинально улучшить качественными составляющими свет.
Прикупил билинзы Valeo new от Q7 с платами управления включения дальнего(там стоят моторчики), блоки розжига ксенона
Mitsubishi Electric 3.1, игниторы и лампы D2S Osram. Глаза боятся а руки начали делать. Снял фары(на время купил другой комплект) и путем нагрева в коробке Т=250С, 15мин.,
раскрыл их. Ничего страшного как оказалось нет.
Снял отражатель, чтоб установить линзу. Для установки и заодно центровки линзы сделал приспособу(токарь помог) В середине центровка для Н4 лампы, направляющие для сверления по размерам линзы. Сначала закрепил отражатель на станине и включил штатную лампу чтоб отметить центр галки и горизонт на бумаге на стене.
Через центральную направляющую отрезал заднюю часть отражателя коронкой, очень аккуратно. Далее установил линзу в отражатель на болтики м4 и силиконовые трубки типа так. Установил отражатель с линзой на станину и путем закручивания болтов совместил центр и галку со штатным рисунком.
Все с регулировками. В корпус фары установил платы управления, под низ блок розжига.
Сборка так же путем нагрева в коробке. Герметик тот же на фарах, только разровнял и немного добавил нового.
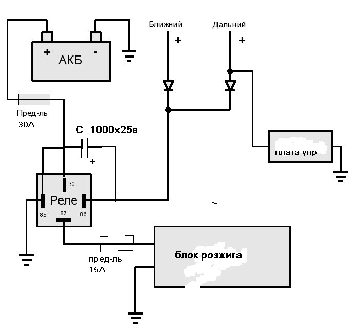
Проводку сделал сам, по схеме, на каждую фару. Релюхи разместил в верхней части телевизора.
Вот результат. Фары мне отполировали и покрыли керамическим лаком, как новые вот.
Трясучки не наблюдается, т.к. линзы легкие 330гр + 40гр маска.
Свет сфотаю позже, у нас еще светло. Очень хороший, широкий, заливка ближнего четкая, дальний тоже гуд.
Я доволен результатом, своими руками и первый раз.
Прикупил билинзы Valeo new от Q7 с платами управления включения дальнего(там стоят моторчики), блоки розжига ксенона
Mitsubishi Electric 3.1, игниторы и лампы D2S Osram. Глаза боятся а руки начали делать. Снял фары(на время купил другой комплект) и путем нагрева в коробке Т=250С, 15мин.,
раскрыл их. Ничего страшного как оказалось нет.
Снял отражатель, чтоб установить линзу. Для установки и заодно центровки линзы сделал приспособу(токарь помог) В середине центровка для Н4 лампы, направляющие для сверления по размерам линзы. Сначала закрепил отражатель на станине и включил штатную лампу чтоб отметить центр галки и горизонт на бумаге на стене.
Через центральную направляющую отрезал заднюю часть отражателя коронкой, очень аккуратно. Далее установил линзу в отражатель на болтики м4 и силиконовые трубки типа так. Установил отражатель с линзой на станину и путем закручивания болтов совместил центр и галку со штатным рисунком.
Все с регулировками. В корпус фары установил платы управления, под низ блок розжига.
Сборка так же путем нагрева в коробке. Герметик тот же на фарах, только разровнял и немного добавил нового.
Проводку сделал сам, по схеме, на каждую фару. Релюхи разместил в верхней части телевизора.
Вот результат. Фары мне отполировали и покрыли керамическим лаком, как новые вот.
Трясучки не наблюдается, т.к. линзы легкие 330гр + 40гр маска.
Свет сфотаю позже, у нас еще светло. Очень хороший, широкий, заливка ближнего четкая, дальний тоже гуд.
Я доволен результатом, своими руками и первый раз.
PAJERO III 2006г DAKAR коротыш черный
- asferrum
- Сообщения: 5574
- Зарегистрирован: 15 июн 2012, 23:31
- Двигатель:: разные
- Мой автомобиль(и):: Ларгус на метане
- Откуда: Новомосковск-Рязань
- Откуда: Новомосковск
- Благодарил (а): 792 раза
- Поблагодарили: 296 раз
Re: Установка билинз Valeo new в фары П 3
"Герметик тот же на фарах, только разровнял и немного добавил нового."-вопрос по новому герметику. где брали,как называется?
сколько ни спрашивал в автомагазинах,в хозтоварах-никто ничего не знает...
сколько ни спрашивал в автомагазинах,в хозтоварах-никто ничего не знает...
Люблю жизнь!
С уважением,Юрий.
С уважением,Юрий.
- игорьнижневартовск
- Сообщения: 666
- Зарегистрирован: 18 сен 2010, 14:07
- Двигатель:: 6G74 GDI
- Мой автомобиль(и):: Pajero 3 коротыш
- Откуда: Нижневартовск
- Благодарил (а): 8 раз
- Поблагодарили: 25 раз
Re: Установка билинз Valeo new в фары П 3
Брал ниссановский герметик для фар, идет отдельно, номер B6553-89915 на ехисте, осталась половина рулона.
И у хохлов на гарна-фара брал 2 рулона, один рулончик 1м остался. Вскрывал и собирал 2 комплекта фар.
Если надо продам.
И у хохлов на гарна-фара брал 2 рулона, один рулончик 1м остался. Вскрывал и собирал 2 комплекта фар.
Если надо продам.
PAJERO III 2006г DAKAR коротыш черный
- Altair8
- Сообщения: 92
- Зарегистрирован: 04 окт 2010, 10:35
- Двигатель:: 4M41 дизель 3.2 2000 г
- Мой автомобиль(и):: Р3 черный; МКПП подвеска ОМЕ; защита днища Asfir;R/D; шины265/75/16
- Откуда: Южная Осетия
- Благодарил (а): 14 раз
Re: Установка билинз Valeo new в фары П 3
РЕСПЕКТ!!!
Выражение "немного недодумали" зачастую на практике означает - "не думали вообще".
- Altair8
- Сообщения: 92
- Зарегистрирован: 04 окт 2010, 10:35
- Двигатель:: 4M41 дизель 3.2 2000 г
- Мой автомобиль(и):: Р3 черный; МКПП подвеска ОМЕ; защита днища Asfir;R/D; шины265/75/16
- Откуда: Южная Осетия
- Благодарил (а): 14 раз
Re: Установка билинз Valeo new в фары П 3
Ждем новых фото))
Выражение "немного недодумали" зачастую на практике означает - "не думали вообще".
- Green Goblin
- Сообщения: 1409
- Зарегистрирован: 22 сен 2011, 08:51
- Двигатель:: 4M41
- Мой автомобиль(и):: MMC Pajero-3 (3.2 D-ID turbo)2004г.
- Откуда: Екатеринбург
- Откуда: г.Екатеринбург
- Благодарил (а): 61 раз
- Поблагодарили: 29 раз
- Контактная информация:
Re: Установка билинз Valeo new в фары П 3
я пока что ограничился заменой ламп на PHILIPS X-TREAM LIGHT+100%...поезжу, посмотрю,если не поможет в дождь(света катастрофически не хватает,приходится ПТФ_ами подсвечивать под нос)...видимо тоже линзоваться придется.....
кстати подскажите примерный бюджет линзования ?
кстати подскажите примерный бюджет линзования ?
...не приживается у нас асфальт, отторгает его русская земля...
- KocTik
- Сообщения: 119
- Зарегистрирован: 30 окт 2009, 11:52
- Двигатель:: 4m40
- Мой автомобиль(и):: Паджеро 2 левый руль 5 дв.
- Откуда: Воронеж
- Откуда: Воронеж, 35 лет в Мурманске:)
- Благодарил (а): 10 раз
- Поблагодарили: 4 раза
Re: Установка билинз Valeo new в фары П 3
линзы ОЕМ около 5 000руб, лампы Osram или Philips около 3500-4500руб, блоки розжига ОЕМ около 5 000руб. Как то так. ПримерноGreen Goblin писал(а):я пока что ограничился заменой ламп на PHILIPS X-TREAM LIGHT+100%...поезжу
кстати подскажите примерный бюджет линзования ?
О потраченных деньгах еще никто не пожалел
L200 Triton был...
9Об 288 3Ч3Ч Константин
9Об 288 3Ч3Ч Константин
- kyzya11
- Сообщения: 9188
- Зарегистрирован: 07 июл 2009, 14:13
- Двигатель:: 6G74
- Мой автомобиль(и):: был Montero Shprot 3.5 AWD
- Откуда: 77
- Благодарил (а): 415 раз
- Поблагодарили: 232 раза
Re: Установка билинз Valeo new в фары П 3
очень хорошо
а что за керамический лак, покрытый на фары?
а что за керамический лак, покрытый на фары?
был MMS XLS '02, AWD, 6G74, МТ32, Т-Max 6500
Славик.
Славик.
-
Vasso86RUS
- Сообщения: 488
- Зарегистрирован: 04 июн 2012, 10:06
- Двигатель:: Бензин 3.8
- Мой автомобиль(и):: Pajero4
- Откуда: Сургут
- Откуда: Сургут
- Благодарил (а): 1 раз
- Поблагодарили: 2 раза
- MAXRUS
- Сообщения: 357
- Зарегистрирован: 17 июл 2012, 01:00
- Двигатель:: 4D56
- Мой автомобиль(и):: MPS 2001 4D56
- Откуда: Нижний Новгород
- Откуда: Нижний Новгород
- Благодарил (а): 9 раз
- Поблагодарили: 10 раз
Re: Установка билинз Valeo new в фары П 3
А во сколько обошолся комплект линз?
ГАЗ 3110 "ВОЛГА" TDI 2,2L 6,5 L/100km
Mitsubihi Pajero Sport GLX 4D56 стандарт.
"Что нас не убивает, делает нас сильнее" "Чтобы познать истину, нужно познать крайность"
Mitsubihi Pajero Sport GLX 4D56 стандарт.
"Что нас не убивает, делает нас сильнее" "Чтобы познать истину, нужно познать крайность"
- Ильсер
- Сообщения: 566
- Зарегистрирован: 05 сен 2013, 08:45
- Двигатель:: 6G72
- Мой автомобиль(и):: монтеро спорт
- Откуда: Тольятти
- Благодарил (а): 7 раз
- Поблагодарили: 9 раз
Re: Установка билинз Valeo new в фары П 3
тоже ставил линзы. купил авто с колхозным ксеноном. не нравится. не светит. на бывшей ниве шевроле ставил линзы. в этот раз решил пойти тем же путем. заказал линзы 5го поколения galaxy. для них идут лампы ксеноновые под цоколь н1. блоки лехе розжига оставил. поставил. езжу и радуюсь. мысль об установки дома.света отпала сама собой. бюджет линзы+ лампы +проводка+маски = 4500
- игорьнижневартовск
- Сообщения: 666
- Зарегистрирован: 18 сен 2010, 14:07
- Двигатель:: 6G74 GDI
- Мой автомобиль(и):: Pajero 3 коротыш
- Откуда: Нижневартовск
- Благодарил (а): 8 раз
- Поблагодарили: 25 раз
Re: Установка билинз Valeo new в фары П 3
Привет всем.
Бюджет установки: Линзы и блоки розжига с лампами брал на авито.ру .
4000 линзы с управляющими платами, 8000 блоки и лампы, все б/у в рабочем состоянии.
Можешь посмотреть на хидпланет.ру, всю инфу по установке брал там, и еще на галогену.нет
Вот ссылка на лак, наверно типа такой http://www.pylsar.ru/product/lak-dlja-v ... omponenta/
Бюджет установки: Линзы и блоки розжига с лампами брал на авито.ру .
4000 линзы с управляющими платами, 8000 блоки и лампы, все б/у в рабочем состоянии.
Можешь посмотреть на хидпланет.ру, всю инфу по установке брал там, и еще на галогену.нет
Вот ссылка на лак, наверно типа такой http://www.pylsar.ru/product/lak-dlja-v ... omponenta/
PAJERO III 2006г DAKAR коротыш черный
- sokol
- Сообщения: 1055
- Зарегистрирован: 21 авг 2006, 08:23
- Откуда: Izhevsk[18]
- Благодарил (а): 8 раз
- Поблагодарили: 6 раз
Re: Установка билинз Valeo new в фары П 3
Бюджет можно подсократить
Я брал новые блоки розжига тут http://www.al999.ru/catalog/goods/6155
Если конечно еще остались...
Я брал новые блоки розжига тут http://www.al999.ru/catalog/goods/6155
Если конечно еще остались...
Pajero Sport черный 2000 г, 3.0 GLS, АКПП, KUMHO KL71 32x11.5x15, Berkut R17, СиБи MJ-600Plus. Комап DS-9.5 в штатном бампере.
И эти мгновения исчезнут во времени
Как слезы средь капель дождя....
И эти мгновения исчезнут во времени
Как слезы средь капель дождя....
- игорьнижневартовск
- Сообщения: 666
- Зарегистрирован: 18 сен 2010, 14:07
- Двигатель:: 6G74 GDI
- Мой автомобиль(и):: Pajero 3 коротыш
- Откуда: Нижневартовск
- Благодарил (а): 8 раз
- Поблагодарили: 25 раз
Re: Установка билинз Valeo new в фары П 3
Я брал блоки розжига оригинал (mitsubishi 3.1 для ламп d2s)
PAJERO III 2006г DAKAR коротыш черный
