Страница 1 из 5

А что-то не понял я японцев (про ингибитор и ЭБУ)

Добавлено: 14 мар 2017, 13:42
dvm99
Машина в подписи.
Решил разобраться, так ли как надо у меня ЭБУ работает в паре с АКПП (4AW2).
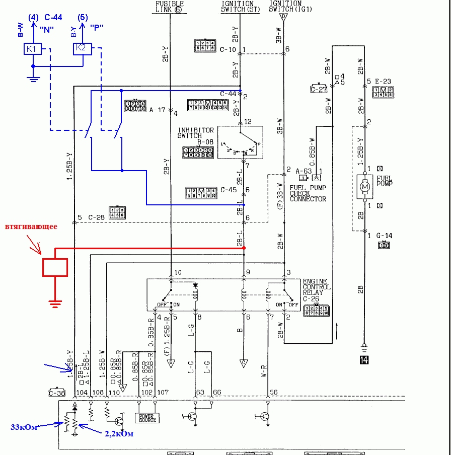
Речь о выводах разъёма ЭБУ № 104 и 108.
№108 - это вход. Во время прокрутки стартером на него приходит +12В от замка зажигания, ЭБУ видит, что идёт режим прокрутки и делает свою необходимую коррекцию. С этим понятно...
А вот далее, когда мотор уже работает, из разговоров с форумчанами шла версия, что ЭБУ должен "видеть", включена передача или коробка находится в N или P. Дескать ЭБУ делает коррекцию на нагрузку трансмиссии, и для этого он пропускает свой же сигнал (контакт №104) через ингибитор и таким образом отслеживает включение нагрузки. И даже в схеме указано направление этого сигнала стрелочкой.
Но меня ранее как-то смущала эта схемотехника. Почему во время прокрутки стартера на контакт №108 приходит "+", а далее (после прокрутки) этот "+" уже приходит со 104-го контакта. Получается и так "+", и этак "+" при условии, что включен режим Р или N :*SCRATCH*:
Сигнал со 104-го разъёма явно не аналогового характера, а дискретный , о чём говорит наличие диода. Так бы ещё можно было подумать, что ЭБУ напряжение отслеживает, но нет...
Короче, заглянул я в это место с прибором.
А фига-с два! На 104-м выводе всегда висит ноль вольт, и появляется +12В на нём только во время прокрутки стартера.
Залез в сам ЭБУ, вызвонил сопротивления (подписаны синим). Это обычный делитель с +12В и массы. На диоде со стороны анода- 0,6В, а уже на выводе №104 - 0В.
Значит что-то этот сигнал глушит.
Блин, так ведь это же втягивающее его садит! Оно на другой странице мануала прям в это же место и подключено. Сопротивление втягивающего мизерное по сравнению с этим делителем.
Мож я чего-то не понимаю, или чего-то не учёл? То ли японцы совсем уже того ::-|: ?
Глянул для острастки схему ЭБУ с МКПП, дык там контакт вывода №104 на массу заглушен.
Короче получается по части КПП, ничего ЭБУ не отслеживает кроме прокрутки стартера.

Re: А что-то не понял я японцев (про ингибитор и ЭБУ)

Добавлено: 14 мар 2017, 14:55
Владимир Михайлович
Интересно ты откопал. 104 контакт с втягивающем соединен только в положении "P" и "N". В остальных положениях с массой разрыв, и на 104 остается плюс. 2,2 и 33 кОм - это не делитель. Точнее делитель конечно, но задачи у этих резисторов другие.
И значит, на стартерном контакте ключа должен присутствовать плюс из блока в режимах движения.

Re: А что-то не понял я японцев (про ингибитор и ЭБУ)

Добавлено: 14 мар 2017, 22:43
dvm99
Владимир Михайлович писал(а): И значит, на стартерном контакте ключа должен присутствовать плюс из блока в режимах движения.
И что это даёт, если он в воздухе болтается?
Кстати, Михалыч, я глядел схему вашего 74-го мотора, там ничего подобного нет, и на 72-м 24-клапанном моторе тоже нет! Т.е. подобной схемы 104-го контакта.

Re: А что-то не понял я японцев (про ингибитор и ЭБУ)

Добавлено: 14 мар 2017, 22:48
Владимир Михайлович
Он болтается в воздухе, но присутствует где то в схеме. А когда включишь паркинг, он из схемы через 2,2 кОм уйдет на массу. Схема будет понимать, что передача не включена и стартер не крутит.
Что у нас нет - это радует. Я включил втягивающее через промежуточную релюшку, а ее сопротивление порядочное. На 24 вольта она. От танка.

Re: А что-то не понял я японцев (про ингибитор и ЭБУ)

Добавлено: 14 мар 2017, 22:55
dvm99
Владимир Михайлович писал(а):Он болтается в воздухе, но присутствует где то в схеме. А когда включишь паркинг, он из схемы через 2,2 кОм уйдет на массу. Схема будет понимать, что передача не включена и стартер не крутит.
Я понял тебя! Что типа 104-й контакт уйдёт на массу, а там его схема отслеживает. Этот вариант я тоже предполагал.
Но понимаешь, в чём ерунда, сколь мог отследил по дорожкам ЭБУ, сигнал больше никуда не идёт.
Типа: тупо делитель, и всё!
Блин, конечно у меня здорово зрение просевшее для таких дел... С лупами и фонарями просматривал, но не нашёл я, чтоб с делителя куда-то ещё шло...

Re: А что-то не понял я японцев (про ингибитор и ЭБУ)

Добавлено: 14 мар 2017, 22:57
SNOOPER
dvm99 писал(а):Глянул для острастки схему ЭБУ с МКПП, дык там контакт вывода №104 на массу заглушен.
Короче получается по части КПП, ничего ЭБУ не отслеживает кроме прокрутки стартера.
Соединение на массу это кодирование. Чтоб ЭБУ понимал с чем он работает, с АКПП или с мешалкой.

Re: А что-то не понял я японцев (про ингибитор и ЭБУ)

Добавлено: 14 мар 2017, 23:02
dvm99
SNOOPER писал(а):
dvm99 писал(а):Глянул для острастки схему ЭБУ с МКПП, дык там контакт вывода №104 на массу заглушен.
Короче получается по части КПП, ничего ЭБУ не отслеживает кроме прокрутки стартера.
Соединение на массу это кодирование. Чтоб ЭБУ понимал с чем он работает, с АКПП или с мешалкой.
Саш, дык и на АКПП этот сигнал через втягивающее на массе сидит...

Re: А что-то не понял я японцев (про ингибитор и ЭБУ)

Добавлено: 14 мар 2017, 23:03
Владимир Михайлович
На этих многослойных платах хрен проследишь дорожку.

Re: А что-то не понял я японцев (про ингибитор и ЭБУ)

Добавлено: 15 мар 2017, 00:01
SNOOPER
dvm99 писал(а):
SNOOPER писал(а):
dvm99 писал(а):Глянул для острастки схему ЭБУ с МКПП, дык там контакт вывода №104 на массу заглушен.
Короче получается по части КПП, ничего ЭБУ не отслеживает кроме прокрутки стартера.
Соединение на массу это кодирование. Чтоб ЭБУ понимал с чем он работает, с АКПП или с мешалкой.
Саш, дык и на АКПП этот сигнал через втягивающее на массе сидит...
Дима, это как?
Он висит в воздухе согласно схемы. (режим D или R)
На массе он висит только в положении P-N.
Тоесть в каналах данных отображается режим трансмиссии P или N.
Так же отображается на МКПП.
Когда селектор АКПП переводишь в R или D, в канале данных так же отображается R или D.
Моторный по этом и понимает что включено, и будет ли доп нагрузка на ХХ.
Ну и естественно в режиме запуска появляется плюс.
Вообщем все логично.

Re: А что-то не понял я японцев (про ингибитор и ЭБУ)

Добавлено: 15 мар 2017, 06:51
dvm99
SNOOPER писал(а): Дима, это как?
Это шарики за ролики :%): ::-D: Вчера уставший был, уже с ног валился...
Правильно всё ты пишешь...
Надо будет мне ещё разок на 104-й вывод встать цешкой, и попереключать селектор.
И Михалыча версию по прибору отследить, а не по дорожкам.

ЗЫ
Немного поясню.
Я вообще чего туда полез-то...
Обычная ходовая болячка- ерундит ингибитор, не даёт запускать стартер, контакты подношены вернее всего (хотя я его не вскрывал). Но ерундит он только нахолодную, после прогрева сигнал появляется. Я уже давно сделал времянку- пустил провод напрямую от замка ко втягивающему, старую проводку не трогал.
Всё- ничего, но через раз холдный запуск затруднён (горячий нормально), хотя этот же мотор на другой машине но с МКПП вообще никогда не капризничал при запуске.
Ну и вроде ситуация коррелирует с тем, что ЭБУ то видит стартерный сигнал с ингибитора, то нет, когда нахолодную контакт в нём отходит.
Вот и решил в этом месте порядок немного навести, а уж по пути и другие сигнальчики поглядеть...
Ингибитор трогать не буду, сделаю по подсказке Михалыча, задействовав через релюшки дополнительные контакты ингибитора, которые идут на лапочки панели. Эти контакты у меня нормальные.
Постараюсь всё запротоколировать, так что тема должна полезной получиться.

А что-то не понял я японцев (про ингибитор и ЭБУ)

Добавлено: 17 мар 2017, 12:24
dvm99
Всё понятно...
Называется: сам дурак! ::-|:
Ключевой момент кроется здесь:
dvm99 писал(а):Я уже давно сделал времянку- пустил провод напрямую от замка ко втягивающему, старую проводку не трогал.
И вот какая при этом получилась схема:
Ингитор- стартер- ЭБУ, корр (втягивающее).GIF
Т.е. всё шиворот на выворот с сигналами получается.
108-й контакт то получает сигнал во время старта, то есть, то нет, т.к. сопротивление контакта плавает.

Re: А что-то не понял я японцев (про ингибитор и ЭБУ)

Добавлено: 20 мар 2017, 09:01
dvm99
Отчитываюсь.
Переделал свой предыдущий колхоз. Так делать нельзя! Ну, разве что если как времянку...
В общем схема сейчас вот такая (всё, что добавлено в штатную схему, выделено синим цветом):
Ингитор- стартер- ЭБУ (мой колхоз).GIF
Колхоз получился весьма изящным :) и лёгок для повторения, если кому-то понадобится.
Подсказал идею один из наших форумных мудрецов Владимир Михайлович, чему за это я ему благодарен :*THANK*:
Повторюсь, в чём суть доработки. Очень часто в ингибиторе выходят из строя контакты блокировки стартера (положение "P" и "N"), машина тупо перестаёт запускаться. Но при этом дополнительные контакты ингибитора, те что идут на индикацию панели, ещё весьма рабочие (о чём говорят исправно переключающиеся лампочки панели). Ну и их можно использовать, чтобы реанимировать ингибитор (причём не снимая его с КПП) применив два дополнительных реле (можно и одно, но я решил, что будет два)
Все провода , которым нужно прицепиться, находятся рядом на разъёмах под передней панелью С-44 и С-45, поэтому просто покупаем две ремонтные колодки реле с проводами и два ВАЗ-овских реле.
На С-44 (он чёрный, 14 ног) надрезаем толстый чёрно-жёлтый провод (конт. 2), идущий к разъёму со стороны панели, и два тонких: чёрно-белый (конт. 4) и чёрно-жёлтый (конт. 5).
На С-45 (белый, 10 ног) надрезаем толстый чёрно-голубой (конт. 6).
P1050630.jpg
Припаиваем провода колодок реле, не забываем, что один проводок обмоток реле общий, и его нужно посадить на массу (он у меня жёлтый).
P1050632.JPG
Изолируем провода и втыкаем реле:
P1050634.JPG
P1050637.JPG
Проверка работы всего этого хозяйства элементарная, даже без тестера.
Ну во-первых, стартер начнёт запускаться в режимах N и Р.
Но это не всё, желательно ещё проверить, работает ли коррекция ЭБУ при переключении режимов КПП. Для этого на заведённой и прогретой машине в режимах P и N по очереди рассоединяем разъём С-44 (чёрный). Машина на это должна реагировать поднятием оборотов, а затем плавным падением. И наоборот- при соединении разъёма будет провал оборотов, а затем плавное повышение до нормы.
В общем я пока доволен переделкой. Если со временем увижу какие-то косяки, которых не учёл ранее, то отпишусь.
Всем удачи! :*VICTORY*:

Re: А что-то не понял я японцев (про ингибитор и ЭБУ)

Добавлено: 22 май 2017, 14:12
dvm99
В общем всё работает прекрасно! Главное что нет глюков с холодным запуском...
Но один момент я всё же упустил из виду, что не удивительно, поскольку это первая моя машина с автоматом.
Фонари заднего хода здесь включаются тоже ингибитором, а не лягушкой в КПП.
Придётся задействовать ещё одно реле.

А что-то не понял я японцев (про ингибитор и ЭБУ)

Добавлено: 25 мар 2025, 17:37
dvm99
7 лет назад как переделал, всё работает! :*THUMBS UP*:
Ингибитор не вскрывал ни разу...

А что-то не понял я японцев (про ингибитор и ЭБУ)

Добавлено: 04 дек 2025, 21:43
dvm99
Не стал плодить темы, опишусь здесь.
Сегодня утром со стоянки выезжаю, заднюю включил без проблем, развернулся, пытаюсь включить драйв. С первого раза не могу, упирается!
Щёлкнул на паркинг, потом назад- включилась, но с трудом.
Доехал до работы, по пути рычаг на светофорах переводил туда-сюда, всё вроде ОК.
Вечером на работе завёлся без проблем, рычаг ходит.
Заехал, неглуша, забрал жену, надо по магазинам прокатиться. После первого глушения не смог завезти.
Смотрю на панель, а светится R и на положение рычага не реагирует никак!
У меня переделка подключена к индикации. Потому всё ясно, стартер блокируется...
Оставил машину (на другом конце города, ближе-то никак ::-D: ), и с женой пешкодралом с авоськами (Аж лошади оборачивались (с) :) ) попёрлись домой.
To be continued...

А что-то не понял я японцев (про ингибитор и ЭБУ)

Добавлено: 04 дек 2025, 21:56
dvm99
ЗЫ
Мне вот интересно, что если я подключу в ЭБУ злоебучий 108-й контакт так же как в МКПП? (см. начало топика)
А стартер подключу напрямую ко втягивающему...
И выкину нахрен этот ингибитор!

А что-то не понял я японцев (про ингибитор и ЭБУ)

Добавлено: 04 дек 2025, 23:59
SNOOPER
Там выше написано, если прочитаешь вдумчиво.))

А что-то не понял я японцев (про ингибитор и ЭБУ)

Добавлено: 05 дек 2025, 08:13
dvm99
SNOOPER писал(а): 04 дек 2025, 23:59 Там выше написано, если прочитаешь вдумчиво.))
Да это понятно, что кодировка...
Саш, мне непонятно, почему когда я сделал колхоз со втягивающим напрямую к замку зажигания, пошло закидывание свечей при старте, т.е. явное переобогащение.
Пока было тепло, запускалась без проблем, но потом, чем холоднее, всё хуже и хуже, и потом вообще перестала.
При старте, тем более при холодном, дообогещение должно быть. Но тут, видимо, лило как из ведра....

А что-то не понял я японцев (про ингибитор и ЭБУ)

Добавлено: 06 дек 2025, 18:58
dvm99
Только сегодня добрёл до машины.
Благо, что есть моя переделка! viewtopic.php?p=2558987#p2558987
Пришлось снять только центральную консоль, вытащил одну из релюшек, замкнул контакты, воткнул, и машина завелась.
IMG_20251206_204653.jpg
.
Так и доехал.
Заехал в гараж, сейчас буду смотреть, что там с ингибитором...
По сути, его можно выкинуть, т.к. машина заводится и едет как я выше предлагал, в режиме мкпп.
Но есть два обстоятельства: 1 индикация на панели, 2 лампы заднего хода включаются тоже ингибитором.

А что-то не понял я японцев (про ингибитор и ЭБУ)

Добавлено: 06 дек 2025, 19:43
SNOOPER
Так стартер и задний ход на разных группах контактов