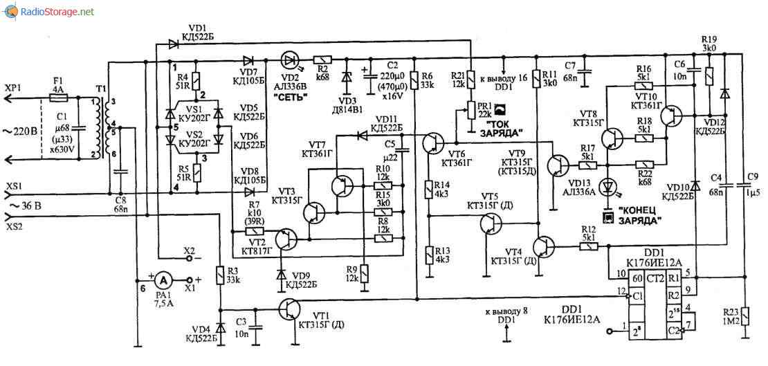
На моем ток меняется от 0 до 6 и если верить инструкции, зарядник рабочий4. Поворотом ручки по часовой стрелке убедиться в изменении тока (ток будет плавно увеличиваться). Это является критерием работоспособности устройства.
Вопрос собстна - Что это может быть, в чем причина? Аккумуляторы свежие, Корейцы. На заряднике транс гудит, левый индикатор сети светится ...но цикл до конца не завершается, т.е. стрелка на ноль не падает и правый индикатор окончания зарядки не включается. И как проверить сей прибор?

