Не работают стеклоподъемники! не работают и все! ты хоть тресни!
Все разобрал. Выяснил что у меня они управляются импульсным сигналом (как мне сказали это пародия на CAN-шину).
Нашел блок к которому идут провода от блока управления с водительской двери.
На блоке нет ни одного обозначения кроме даты выпуска (дата выпуска блока 2001г, хотя сама машину 1998г.).
Разобрал блок и там тоже нет ни одного обозначения которое хоть где то упоминается.
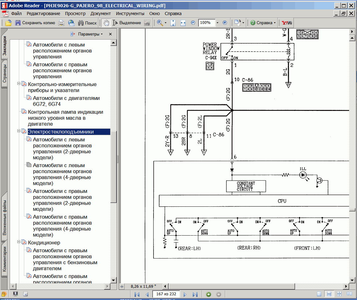
В схемах этот блок нигде не обозначен. На схемах только указаны блоки управления которые стоят в моторах.
Подскажите где можно найти хоть какую то информацию про этот блок, что бы понять где искать неисправность!
На блок управления в водительской двери приходит управляющий сигнал 5В, а т.к схемы нету, то я не знаю какое напряжение там должно было быть изначально.
Короче: господа-Камрады Хелп!
Блок стеклоподъемников, кто нить знает про него что то
Модераторы: SNOOPER, Nbf, Romik, BAlex
- Lev1982
- Сообщения: 308
- Зарегистрирован: 12 апр 2010, 08:04
- Двигатель:: 6G74 SOHC
- Мой автомобиль(и):: Pajero 2 (рестайлинговый) Europa
- Откуда: Уфа
- Откуда: Россия
- Поблагодарили: 3 раза
Блок стеклоподъемников, кто нить знает про него что то
- Вложения
Mitsubishi Montero II (Europa), 3,5 кг., моторчик 6G74, АКПП, 1998г.
Когда летишь с моста, понимаешь, что все твои проблемы решаемы, кроме одной - ты уже летишь с моста...
Когда летишь с моста, понимаешь, что все твои проблемы решаемы, кроме одной - ты уже летишь с моста...
- dvm99
- Сообщения: 21773
- Зарегистрирован: 21 май 2012, 20:59
- Двигатель:: 6G72, 12клап.,
- Мой автомобиль(и):: Pajero2, Запорожец- Ланос
- Откуда: Свердловская обл.
- Благодарил (а): 708 раз
- Поблагодарили: 1032 раза
Re: Блок стеклоподъемников, кто нить знает про него что то
В электронном мануале есть!Lev1982 писал(а):В схемах этот блок нигде не обозначен.
Заходишь сюда http://pajero4x4.ru/bbs/phpBB2/viewtopi ... 0&t=114866 ,
выбираешь архив 3. Схема Паджеро II 1991-1999
Обязательно читай пояснения, как пользоваться схемами!
Дмитрий
Боливар2 - П2, 92г., V43, 6G72(12V), V4AW2, RD/L, пруль (чистокровный японский рысак)
Боливар1 - П2, 93г., 6G72(12V), МКПП, V43, RD/L, Европа (славный был конь, но уже донор)
Боливар2 - П2, 92г., V43, 6G72(12V), V4AW2, RD/L, пруль (чистокровный японский рысак)
Боливар1 - П2, 93г., 6G72(12V), МКПП, V43, RD/L, Европа (славный был конь, но уже донор)
- Lev1982
- Сообщения: 308
- Зарегистрирован: 12 апр 2010, 08:04
- Двигатель:: 6G74 SOHC
- Мой автомобиль(и):: Pajero 2 (рестайлинговый) Europa
- Откуда: Уфа
- Откуда: Россия
- Поблагодарили: 3 раза
Re: Блок стеклоподъемников, кто нить знает про него что то
Спасибо большое, Мужчина!dvm99 писал(а):В электронном мануале есть!Lev1982 писал(а):В схемах этот блок нигде не обозначен.
Заходишь сюда http://pajero4x4.ru/bbs/phpBB2/viewtopi ... 0&t=114866 ,
выбираешь архив 3. Схема Паджеро II 1991-1999
Обязательно читай пояснения, как пользоваться схемами!
Вот ща немного понятней стало!
Я воевал с блоком центрального замка получается. Он же и окна все закрывал при закрывании дверей)
Но вот какие напряжения на блоке управления тут нигде не написано. На схеме сам блок управления нарисован очень схематично, и понять какие напряжения должны быть на блоке не понятно.
Может быть Вы меня моськой еще раз ткнете где надо смотреть эти вещи...
Mitsubishi Montero II (Europa), 3,5 кг., моторчик 6G74, АКПП, 1998г.
Когда летишь с моста, понимаешь, что все твои проблемы решаемы, кроме одной - ты уже летишь с моста...
Когда летишь с моста, понимаешь, что все твои проблемы решаемы, кроме одной - ты уже летишь с моста...
- Lev1982
- Сообщения: 308
- Зарегистрирован: 12 апр 2010, 08:04
- Двигатель:: 6G74 SOHC
- Мой автомобиль(и):: Pajero 2 (рестайлинговый) Europa
- Откуда: Уфа
- Откуда: Россия
- Поблагодарили: 3 раза
Re: Блок стеклоподъемников, кто нить знает про него что то
Еще немного разобрался)))dvm99 писал(а):В электронном мануале есть!Lev1982 писал(а):В схемах этот блок нигде не обозначен.
Заходишь сюда http://pajero4x4.ru/bbs/phpBB2/viewtopi ... 0&t=114866 ,
выбираешь архив 3. Схема Паджеро II 1991-1999
Обязательно читай пояснения, как пользоваться схемами!
Получается на блок управления приходит 12В. А у меня на него приходит всего 0,5В. Значит все же от релюшки где то контакт окислился...
Mitsubishi Montero II (Europa), 3,5 кг., моторчик 6G74, АКПП, 1998г.
Когда летишь с моста, понимаешь, что все твои проблемы решаемы, кроме одной - ты уже летишь с моста...
Когда летишь с моста, понимаешь, что все твои проблемы решаемы, кроме одной - ты уже летишь с моста...
- dvm99
- Сообщения: 21773
- Зарегистрирован: 21 май 2012, 20:59
- Двигатель:: 6G72, 12клап.,
- Мой автомобиль(и):: Pajero2, Запорожец- Ланос
- Откуда: Свердловская обл.
- Благодарил (а): 708 раз
- Поблагодарили: 1032 раза
Re: Блок стеклоподъемников, кто нить знает про него что то
А реле-то хоть само срабатывает?
На что обратил внимание, там на стр. 4-115 есть перемычка С-109, С-111, через которую масса на реле идёт. Да и саму массу, если что, то проверить...
На что обратил внимание, там на стр. 4-115 есть перемычка С-109, С-111, через которую масса на реле идёт. Да и саму массу, если что, то проверить...
Дмитрий
Боливар2 - П2, 92г., V43, 6G72(12V), V4AW2, RD/L, пруль (чистокровный японский рысак)
Боливар1 - П2, 93г., 6G72(12V), МКПП, V43, RD/L, Европа (славный был конь, но уже донор)
Боливар2 - П2, 92г., V43, 6G72(12V), V4AW2, RD/L, пруль (чистокровный японский рысак)
Боливар1 - П2, 93г., 6G72(12V), МКПП, V43, RD/L, Европа (славный был конь, но уже донор)
- Lev1982
- Сообщения: 308
- Зарегистрирован: 12 апр 2010, 08:04
- Двигатель:: 6G74 SOHC
- Мой автомобиль(и):: Pajero 2 (рестайлинговый) Europa
- Откуда: Уфа
- Откуда: Россия
- Поблагодарили: 3 раза
Re: Блок стеклоподъемников, кто нить знает про него что то
Реле при нажатии на кнопки не срабатывает, но судя по схеме оно должно срабатывать при включении зажигания. Но даже при включении зажигания реле не щелкают. Завтра полезу опять смотреть перемычки. Правда место там не самое удобное что бы проверять что то) у меня там еще куча проводов от сигналки, парктроника, камеры задней, акустики и еще куча всего)dvm99 писал(а):А реле-то хоть само срабатывает?
На что обратил внимание, там на стр. 4-115 есть перемычка С-109, С-111, через которую масса на реле идёт. Да и саму массу, если что, то проверить...
Mitsubishi Montero II (Europa), 3,5 кг., моторчик 6G74, АКПП, 1998г.
Когда летишь с моста, понимаешь, что все твои проблемы решаемы, кроме одной - ты уже летишь с моста...
Когда летишь с моста, понимаешь, что все твои проблемы решаемы, кроме одной - ты уже летишь с моста...
-
МихаилКуз
- Сообщения: 80
- Зарегистрирован: 21 июл 2016, 09:41
- Двигатель:: 4d56
- Мой автомобиль(и):: Паджеро спорт 1, нива 3х дв. лифт 3,5
- Откуда: Салехард
- Благодарил (а): 24 раза
- Поблагодарили: 1 раз
Re: Блок стеклоподъемников, кто нить знает про него что то
Доброе утро всем иль день)) Подскажет кто, не работал стеклоподьемник передний, реле щелкает. Иногда открывалось ,но сейчас вообще глухо. Я забил на него. Машина была перевертыш, думал как раз этот бок так наверное от этого. Но сейчас и на 2ой двери начал отказывать, реле тож щелкает. Что проверить надо?
- dvm99
- Сообщения: 21773
- Зарегистрирован: 21 май 2012, 20:59
- Двигатель:: 6G72, 12клап.,
- Мой автомобиль(и):: Pajero2, Запорожец- Ланос
- Откуда: Свердловская обл.
- Благодарил (а): 708 раз
- Поблагодарили: 1032 раза
Re: Блок стеклоподъемников, кто нить знает про него что то
Эта ветка про П2 вообще-то.МихаилКуз писал(а):Доброе утро всем иль день)) Подскажет кто, не работал стеклоподьемник передний, реле щелкает. Иногда открывалось ,но сейчас вообще глухо. Я забил на него. Машина была перевертыш, думал как раз этот бок так наверное от этого. Но сейчас и на 2ой двери начал отказывать, реле тож щелкает. Что проверить надо?
Ну раз сюда попал, я ХЗ, как на спортах сделано, но вот в П2 внизу передних стоек есть разъём, куда втыкается проводка двери (под резинкой). Дык вот с ним иногда бывают проблемы, особенно когда лобовое плохо вклеено. Ну и сама проводка двери может перелом иметь.
Дмитрий
Боливар2 - П2, 92г., V43, 6G72(12V), V4AW2, RD/L, пруль (чистокровный японский рысак)
Боливар1 - П2, 93г., 6G72(12V), МКПП, V43, RD/L, Европа (славный был конь, но уже донор)
Боливар2 - П2, 92г., V43, 6G72(12V), V4AW2, RD/L, пруль (чистокровный японский рысак)
Боливар1 - П2, 93г., 6G72(12V), МКПП, V43, RD/L, Европа (славный был конь, но уже донор)
