
Заберите её отсюда, а то вдруг исчезнет.
Поясняю:
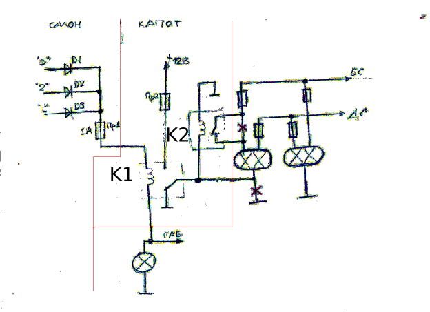
В схеме используются два пятиконтактных автомобильных реле. Их необходимо разместить возле фары, там-же выполняются подключения. Лампы дальнего света будут включены последовательно и гореть вполнакала. Первое реле подает 12В в положениях рычага соответствующих движению вперед. Можно не подключать в точки "2" и "L" - вряд-ли вы будете ездить по городу в таком режиме. Предохранитель Пр1 тоже можете не ставить: если что - сгорит диод.
Второй вывод обмотки реле К1 подключен к плюсовому проводу габаритных огней, при включении габаритов ходовые огни будут выключены. Провод из фары подключенный к массе необходимо отключить. Так-же необходимо разорвать провод подключенный к ближнему свету той-же фары и подключить к нормальнозамкнутым контактам второго реле. Второе реле нужно для того чтобы не горели лампы ближнего света фар в качестве ходовых огней.
Моргунчик будет работать оригинально: одна фара потухнет, вторая загориться в полный накал: типа одним глазом подмигнул.
Конструктивная критика принимается.
