Установка DRL на Pajero 2
Модераторы: SNOOPER, Nbf, Romik, BAlex
-
batsik
- Сообщения: 100
- Зарегистрирован: 14 янв 2008, 17:41
- Двигатель:: 4M40 EFI
- Мой автомобиль(и):: Pajero 2 4M40 EFI V46WG
- Откуда: Норильск
- Откуда: г.Норильск
- Благодарил (а): 2 раза
- Поблагодарили: 1 раз
Установка DRL на Pajero 2
Народ! Нужен совет по установке дневных ходовых огней на Pajero 2.
Посоветуйте куда можно поставить.
Посоветуйте куда можно поставить.
-
Vik273
- Сообщения: 351
- Зарегистрирован: 11 фев 2011, 23:05
- Двигатель:: Дизель
- Мой автомобиль(и):: Pajero 2
- Поблагодарили: 10 раз
Re: Установка DRL на Pajero 2
Я у себя из штатных противотуманок убрал галогенки и поставил светодиоды (есть доп. противотуманки на кенгурине), включаются при вкл. зажигании.
-
sashot
- Сообщения: 68
- Зарегистрирован: 14 июл 2010, 21:10
- Двигатель:: 4M40, AVF
- Мой автомобиль(и):: Pajero II, VW Passat 5.5
- Откуда: г. Бургас, Болгария
- Поблагодарили: 1 раз
Re: Установка DRL на Pajero 2
У меня блок "SmartDRL". В качестве дневного света работают штатные фары - дальний свет на пониженной мощности. Примерно год или полтора назад делал тему о данном девайсе, поищите, если интересно.
VW Passat B5.5 combi, 2004, 1.9TDI, AVF 130 л.с. + chip -> 160 л.с., МКПП, 4 motion.
MMC Pajero 2 GLS, 1997, 5 дверей, 7 мест, 2800TDI, 4M40 125 л.с., МКПП.
MMC Pajero 2 GLS, 1997, 5 дверей, 7 мест, 2800TDI, 4M40 125 л.с., МКПП.
-
batsik
- Сообщения: 100
- Зарегистрирован: 14 янв 2008, 17:41
- Двигатель:: 4M40 EFI
- Мой автомобиль(и):: Pajero 2 4M40 EFI V46WG
- Откуда: Норильск
- Откуда: г.Норильск
- Благодарил (а): 2 раза
- Поблагодарили: 1 раз
Re: Установка DRL на Pajero 2
Спасибо за совет.
Такой вариант отпадает, у меня стоит биксенон.
Кстати, поэтому хочу поставить отдельно DRL.
Вариант пока только один просматривается........врезные круглые поставить в бампера.
Такой вариант отпадает, у меня стоит биксенон.
Кстати, поэтому хочу поставить отдельно DRL.
Вариант пока только один просматривается........врезные круглые поставить в бампера.
-
Олег....
- Сообщения: 1711
- Зарегистрирован: 21 май 2010, 15:43
- Двигатель:: 6G72
- Мой автомобиль(и):: Montero Sport
- Откуда: Таганрог
- Благодарил (а): 69 раз
- Поблагодарили: 86 раз
- Контактная информация:
Re: Установка DRL на Pajero 2
Я себе поставил в решетку радиатора. В нижний ряд по краям. Филипсы.
По тех регламенту не хватает там кажется 6см расстояния между ними.
Пока никто не прикапывался, хотя учитывая с каким светооборудованием у нас в городе ездит транспорт - у меня показательноо образцовая машина
.
На автарке как раз ДХО светят позади противотуманок.
Если нужно нормальное фото - пиши сделаю.
По тех регламенту не хватает там кажется 6см расстояния между ними.
Пока никто не прикапывался, хотя учитывая с каким светооборудованием у нас в городе ездит транспорт - у меня показательноо образцовая машина
На автарке как раз ДХО светят позади противотуманок.
Если нужно нормальное фото - пиши сделаю.
Montero Sport 2003 6G72. 32е ATэшечки, хобот, радейка. Спальник.
ПРОДАН Montero'94 6G74 АККП Длинный, 31-е мудричи, хобот и крепкий бампер. Рации всякие.
ПРОДАН Montero'94 6G74 АККП Длинный, 31-е мудричи, хобот и крепкий бампер. Рации всякие.
-
Олег....
- Сообщения: 1711
- Зарегистрирован: 21 май 2010, 15:43
- Двигатель:: 6G72
- Мой автомобиль(и):: Montero Sport
- Откуда: Таганрог
- Благодарил (а): 69 раз
- Поблагодарили: 86 раз
- Контактная информация:
Re: Установка DRL на Pajero 2
Блин, поздабыл про эту ветку. Завтра фотки скину - фотик дома, а вечером уже будет темно.
Montero Sport 2003 6G72. 32е ATэшечки, хобот, радейка. Спальник.
ПРОДАН Montero'94 6G74 АККП Длинный, 31-е мудричи, хобот и крепкий бампер. Рации всякие.
ПРОДАН Montero'94 6G74 АККП Длинный, 31-е мудричи, хобот и крепкий бампер. Рации всякие.
-
Олег....
- Сообщения: 1711
- Зарегистрирован: 21 май 2010, 15:43
- Двигатель:: 6G72
- Мой автомобиль(и):: Montero Sport
- Откуда: Таганрог
- Благодарил (а): 69 раз
- Поблагодарили: 86 раз
- Контактная информация:
Re: Установка DRL на Pajero 2
Сделал.
Сами лампы ставил в решетку. Ее для этого нужно снять. Сверлятся отверстия, крепятся скобы в которые вставляются огни. Т.к. плоскость пазов решетки не горизонтальная, я под скобы подкладывал обрезки туристического коврика и притягивал болтами скобу. Она выравнивалась и получалось горизонтально.
Контроллер засунул между блоком реле и перегородкой.
Огни на самом деле ставились еще когда не было кенгурятника. Потом попался кенгур по дешОвке, я его купил и поставил, а на него приколхозил халявные противотуманки. Выглядит на фото плохо, но пока как есть - потеплеет переделаю все красиво. Кенгур с туманками ходовые огни слегка перекрывает, но т.к. они светят очень ярко, машину все равно нормально видно в потоке.
По хорошему огни бы теперь нужно перенести в верхний ряд решетки - но мне пока лень
Сами лампы ставил в решетку. Ее для этого нужно снять. Сверлятся отверстия, крепятся скобы в которые вставляются огни. Т.к. плоскость пазов решетки не горизонтальная, я под скобы подкладывал обрезки туристического коврика и притягивал болтами скобу. Она выравнивалась и получалось горизонтально.
Контроллер засунул между блоком реле и перегородкой.
Огни на самом деле ставились еще когда не было кенгурятника. Потом попался кенгур по дешОвке, я его купил и поставил, а на него приколхозил халявные противотуманки. Выглядит на фото плохо, но пока как есть - потеплеет переделаю все красиво. Кенгур с туманками ходовые огни слегка перекрывает, но т.к. они светят очень ярко, машину все равно нормально видно в потоке.
По хорошему огни бы теперь нужно перенести в верхний ряд решетки - но мне пока лень
Последний раз редактировалось Олег.... 21 янв 2012, 19:26, всего редактировалось 1 раз.
Montero Sport 2003 6G72. 32е ATэшечки, хобот, радейка. Спальник.
ПРОДАН Montero'94 6G74 АККП Длинный, 31-е мудричи, хобот и крепкий бампер. Рации всякие.
ПРОДАН Montero'94 6G74 АККП Длинный, 31-е мудричи, хобот и крепкий бампер. Рации всякие.
-
Олег....
- Сообщения: 1711
- Зарегистрирован: 21 май 2010, 15:43
- Двигатель:: 6G72
- Мой автомобиль(и):: Montero Sport
- Откуда: Таганрог
- Благодарил (а): 69 раз
- Поблагодарили: 86 раз
- Контактная информация:
Re: Установка DRL на Pajero 2
Чего то фотки с первого раза не добавились.
Montero Sport 2003 6G72. 32е ATэшечки, хобот, радейка. Спальник.
ПРОДАН Montero'94 6G74 АККП Длинный, 31-е мудричи, хобот и крепкий бампер. Рации всякие.
ПРОДАН Montero'94 6G74 АККП Длинный, 31-е мудричи, хобот и крепкий бампер. Рации всякие.
-
Sergeyka
- Сообщения: 33
- Зарегистрирован: 13 сен 2011, 19:17
- Двигатель:: 4M40
- Мой автомобиль(и):: PAJERO 96г, 33х12,5 Winch 12500
- Откуда: Томск
- Благодарил (а): 3 раза
Re: Установка DRL на Pajero 2
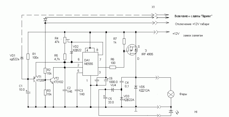
Собрал схемку с ШИМ регулятором включаются штатные фары в полнакала, при перемещении рычага акпп с паркинга, подключался к лампочке на панели "паркинг" и "габаритам" (чтобы при включении габаритов работала штатная схема с фарами), ничего в проводке особо не резал кинул дополнительный проводок к реле включения ламп фар, а сам блочок под рулевой колонкой. Есть схемка и плата, если кому интересно выложу.
-
Sergeyka
- Сообщения: 33
- Зарегистрирован: 13 сен 2011, 19:17
- Двигатель:: 4M40
- Мой автомобиль(и):: PAJERO 96г, 33х12,5 Winch 12500
- Откуда: Томск
- Благодарил (а): 3 раза
Re: Установка DRL на Pajero 2
Делал давно, ну когда заставили всех со светом рулить, опытные испытания схема прошла на ура отработала всю зиму и лето, не поднялась рука сдергивать с предидущей машинки в связи с продажей, но на паджерика тоже поставил, но дубль 2
. Нравится то, что лампы работают в щадящем режиме, включается автоматически и выключается при начале движения, то есть фары не светят после срабатывания автозапуска. Ставил в корпус сделанный с люминия, простейшая коробочка из двух п-образных крышеек с разъемом, на всякий случай, но так не разу и не снимал. Транзистор конечно на радиаторе подходящем. А подстроечником выставлял около 8 вольт. На схеме пунктиром вариант с другой машины там не было лампы паркинг.
- Вложения
-
- плата.rar
- (9.97 КБ) 34 скачивания
-
- DSCN0155ф.jpg (46.02 КБ) 1407 просмотров
-
Dimon161
- Сообщения: 8
- Зарегистрирован: 13 янв 2012, 00:14
- Двигатель:: 6G74 24V
- Мой автомобиль(и):: Монтеро 94 АКПП 5d
- Откуда: Волгодонск (161)
Re: Установка DRL на Pajero 2
DRL установил на бампер ниже фар (т.к. омывателей фар нет) подключение самое простое (только для DRL или ( управляющего реле)) минусовой провод DRL (чёрный) подключаем к минусу габаритной лампочки , плюсовой провод (красный) к +15 (зажигание) в любом месте где появляется + при зажигании (под капотом в блоке предохранителей есть одно реле которое вкл. при зажигании) и всё заводим ДРЛ горит вкл. габариты ДРЛ погасли.
- Daddy
- Сообщения: 8412
- Зарегистрирован: 05 окт 2011, 08:51
- Двигатель:: 4G64
- Мой автомобиль(и):: Pajero II ака [Hulk]
- Откуда: Челябинская область
- Откуда: Форштадт-Верхнеуральск-Магнитогорск
- Благодарил (а): 46 раз
- Поблагодарили: 64 раза
- Контактная информация:
Re: Установка DRL на Pajero 2
Давай фото. Я тоже туда собираюсь ставить, хочется посмотреть как выглядит.
-
batsik
- Сообщения: 100
- Зарегистрирован: 14 янв 2008, 17:41
- Двигатель:: 4M40 EFI
- Мой автомобиль(и):: Pajero 2 4M40 EFI V46WG
- Откуда: Норильск
- Откуда: г.Норильск
- Благодарил (а): 2 раза
- Поблагодарили: 1 раз
Re: Установка DRL на Pajero 2
Интересно посмотреть как установил DRL. Выложи фото пожалуйста.Dimon161 писал(а):DRL установил на бампер ниже фар (т.к. омывателей фар нет) подключение самое простое (только для DRL или ( управляющего реле)) минусовой провод DRL (чёрный) подключаем к минусу габаритной лампочки , плюсовой провод (красный) к +15 (зажигание) в любом месте где появляется + при зажигании (под капотом в блоке предохранителей есть одно реле которое вкл. при зажигании) и всё заводим ДРЛ горит вкл. габариты ДРЛ погасли.
-
batsik
- Сообщения: 100
- Зарегистрирован: 14 янв 2008, 17:41
- Двигатель:: 4M40 EFI
- Мой автомобиль(и):: Pajero 2 4M40 EFI V46WG
- Откуда: Норильск
- Откуда: г.Норильск
- Благодарил (а): 2 раза
- Поблагодарили: 1 раз
Re: Установка DRL на Pajero 2
ждем фоткиDimon161 писал(а):с фото пока проблемы ,просто прикрутил к клыкам ровно внизу фары .
-
ionizator
- Сообщения: 34
- Зарегистрирован: 13 ноя 2013, 22:04
- Двигатель:: 3.0 V6
- Мой автомобиль(и):: pajero 2 1998 3.0 из ОАЭ/ opel astra H SW/ lada 2108 280h.p
- Откуда: Москва
- Откуда: from www.lada.cc
- Контактная информация:
Re: Установка DRL на Pajero 2
ага ждём фотки 
Помощь при ДТП http://www.lada.cc/board/index.php?showtopic=102879

